Suppr超能文献

姜黄素激活嗅鞘细胞通过 APOE/TREM2/NF-κB 信号通路调节小胶质细胞极化改善脊髓损伤后的功能恢复。

Curcumin-activated Olfactory Ensheathing Cells Improve Functional Recovery After Spinal Cord Injury by Modulating Microglia Polarization Through APOE/TREM2/NF-κB Signaling Pathway.

机构信息

Department of Spine Surgery, Hong Hui Hospital, Xi'an Jiaotong University, Xi'an, 710054, China.

Shaanxi Key Laboratory of Spine Bionic Treatment, Xi'an, 710054, China.

出版信息

J Neuroimmune Pharmacol. 2023 Sep;18(3):476-494. doi: 10.1007/s11481-023-10081-y. Epub 2023 Sep 2.

Abstract

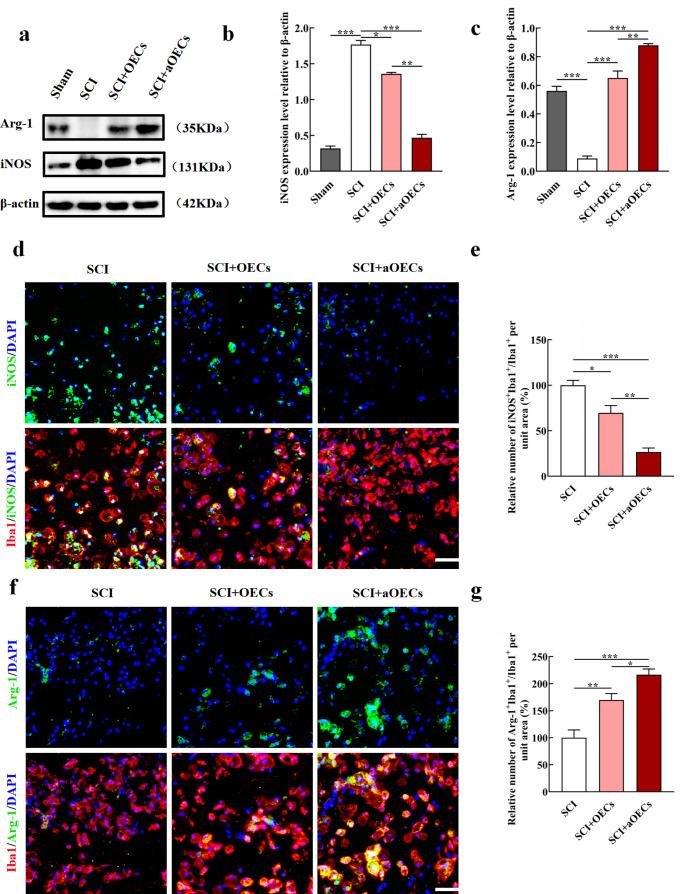
Transplantation of curcumin-activated olfactory ensheathing cells (aOECs) improved functional recovery in spinal cord injury (SCI) rats. Nevertheless, little is known considering the underlying mechanisms. At the present study, we investigated the promotion of regeneration and functional recovery after transplantation of aOECs into rats with SCI and the possible underlying molecular mechanisms. Primary OECs were prepared from the olfactory bulb of rats, followed by treatment with 1µM CCM at 7-10 days of culture, resulting in cell activation. Concomitantly, rat SCI model was developed to evaluate the effects of transplantation of aOECs in vivo. Subsequently, microglia were isolated, stimulated with 100 ng/mL lipopolysaccharide (LPS) for 24 h to polarize to M1 phenotype and treated by aOECs conditional medium (aOECs-CM) and OECs conditional medium (OECs-CM), respectively. Changes in the expression of pro-inflammatory and anti-inflammatory phenotypic markers expression were detected using western blotting and immunofluorescence staining, respectively. Finally, a series of molecular biological experiments including knock-down of triggering receptor expressed on myeloid cells 2 (TREM2) and analysis of the level of apolipoprotein E (APOE) expression were performed to investigate the underlying mechanism of involvement of CCM-activated OECs in modulating microglia polarization, leading to neural regeneration and function recovery. CCM-activated OECs effectively attenuated deleterious inflammation by regulating microglia polarization from the pro-inflammatory (M1) to anti-inflammatory (M2) phenotype in SCI rats and facilitated functional recovery after SCI. In addition, microglial polarization to M2 elicited by aOECs-CM in LPS-induced microglia was effectively reversed when TREM2 expression was downregulated. More importantly, the in vitro findings indicated that aOECs-CM potentiating LPS-induced microglial polarization to M2 was partially mediated by the TREM2/nuclear factor kappa beta (NF-κB) signaling pathway. Besides, the expression of APOE significantly increased in CCM-treated OECs. CCM-activated OECs could alleviate inflammation after SCI by switching microglial polarization from M1 to M2, which was likely mediated by the APOE/TREM2/NF-κB pathway, and thus ameliorated neurological function. Therefore, the present finding is of paramount significance to enrich the understanding of underlying molecular mechanism of aOECs-based therapy and provide a novel therapeutic approach for treatment of SCI.

摘要

姜黄素激活的嗅鞘细胞(aOECs)移植可改善脊髓损伤(SCI)大鼠的功能恢复。然而,考虑到潜在的机制,目前对此知之甚少。在本研究中,我们研究了 aOECs 移植到 SCI 大鼠体内后对再生和功能恢复的促进作用,以及可能的潜在分子机制。从大鼠嗅球中分离出原代 OECs,然后在培养的第 7-10 天用 1µM CCM 处理,使细胞激活。同时,建立大鼠 SCI 模型以评估 aOECs 体内移植的效果。随后,分离小胶质细胞,用 100ng/mL 脂多糖(LPS)刺激 24h 使其极化为 M1 表型,并用 aOECs 条件培养基(aOECs-CM)和 OECs 条件培养基(OECs-CM)处理。用 Western blot 和免疫荧光染色分别检测促炎和抗炎表型标志物表达的变化。最后,进行了一系列分子生物学实验,包括髓系细胞触发受体 2(TREM2)敲低和载脂蛋白 E(APOE)表达水平分析,以研究 CCM 激活的 OECs 参与调节小胶质细胞极化、促进神经再生和功能恢复的潜在机制。CCM 激活的 OECs 通过调节 SCI 大鼠小胶质细胞从促炎(M1)表型向抗炎(M2)表型的极化,有效减轻了有害炎症,促进了 SCI 后的功能恢复。此外,当下调 TREM2 表达时,aOECs-CM 有效逆转了 LPS 诱导的小胶质细胞中 M2 引发的小胶质细胞极化。更重要的是,体外研究结果表明,aOECs-CM 通过 TREM2/核因子 kappa B(NF-κB)信号通路部分介导了 LPS 诱导的小胶质细胞向 M2 的极化。此外,CCM 处理的 OECs 中 APOE 的表达显著增加。CCM 激活的 OECs 可以通过将小胶质细胞从 M1 表型切换到 M2 表型来减轻 SCI 后的炎症,这可能是通过 APOE/TREM2/NF-κB 途径介导的,从而改善神经功能。因此,本研究结果对丰富基于 aOECs 治疗的潜在分子机制的理解具有重要意义,并为 SCI 的治疗提供了一种新的治疗方法。

https://cdn.ncbi.nlm.nih.gov/pmc/blobs/364d/10577109/f6d46ebf4752/11481_2023_10081_Fig1_HTML.jpg

文献AI研究员

20分钟写一篇综述,助力文献阅读效率提升50倍。

立即体验

用中文搜PubMed

大模型驱动的PubMed中文搜索引擎

马上搜索

文档翻译

学术文献翻译模型,支持多种主流文档格式。

立即体验