Suppr超能文献

转运RNA的N7-甲基鸟苷甲基化调节癌症中的应激生存能力。

N7-methylguanosine methylation of tRNAs regulates survival to stress in cancer.

作者信息

García-Vílchez Raquel, Añazco-Guenkova Ana M, López Judith, Dietmann Sabine, Tomé Mercedes, Jimeno Sonia, Azkargorta Mikel, Elortza Félix, Bárcena Laura, Gonzalez-Lopez Monika, Aransay Ana M, Sánchez-Martín Manuel A, Huertas Pablo, Durán Raúl V, Blanco Sandra

机构信息

Molecular Mechanisms Program, Centro de Investigación del Cáncer and Instituto de Biología Molecular y Celular del Cáncer, Consejo Superior de Investigaciones Científicas (CSIC)-University of Salamanca, 37007, Salamanca, Spain.

Instituto de Investigación Biomédica de Salamanca (IBSAL), Hospital Universitario de Salamanca, 37007, Salamanca, Spain.

出版信息

Oncogene. 2023 Oct;42(43):3169-3181. doi: 10.1038/s41388-023-02825-0. Epub 2023 Sep 2.

Abstract

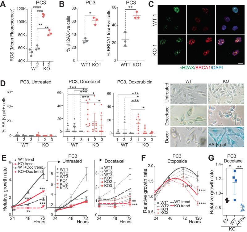
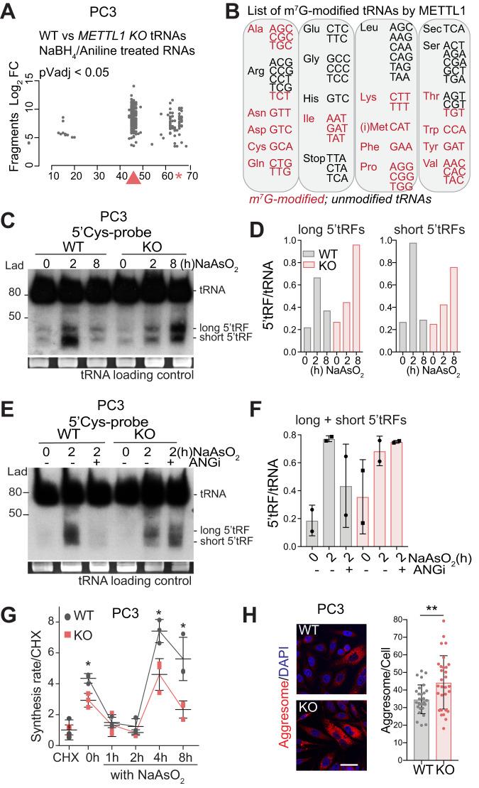
Tumour progression and therapy tolerance are highly regulated and complex processes largely dependent on the plasticity of cancer cells and their capacity to respond to stress. The higher plasticity of cancer cells highlights the need for identifying targetable molecular pathways that challenge cancer cell survival. Here, we show that N-guanosine methylation (mG) of tRNAs, mediated by METTL1, regulates survival to stress conditions in cancer cells. Mechanistically, we find that mG in tRNAs protects them from stress-induced cleavage and processing into 5' tRNA fragments. Our analyses reveal that the loss of tRNA mG methylation activates stress response pathways, sensitising cancer cells to stress. Furthermore, we find that the loss of METTL1 reduces tumour growth and increases cytotoxic stress in vivo. Our study uncovers the role of mG methylation of tRNAs in stress responses and highlights the potential of targeting METTL1 to sensitise cancer cells to chemotherapy.

摘要

肿瘤进展和治疗耐受性是高度调控的复杂过程,很大程度上依赖于癌细胞的可塑性及其应对应激的能力。癌细胞较高的可塑性凸显了识别挑战癌细胞生存的可靶向分子途径的必要性。在这里,我们表明由METTL1介导的tRNA的N-鸟苷甲基化(mG)调节癌细胞在应激条件下的存活。从机制上讲,我们发现tRNA中的mG保护它们免受应激诱导的切割并加工成5' tRNA片段。我们的分析表明,tRNA mG甲基化的缺失激活应激反应途径,使癌细胞对应激敏感。此外,我们发现METTL1的缺失会降低体内肿瘤生长并增加细胞毒性应激。我们的研究揭示了tRNA的mG甲基化在应激反应中的作用,并突出了靶向METTL1使癌细胞对化疗敏感的潜力。

https://cdn.ncbi.nlm.nih.gov/pmc/blobs/d05e/10589097/6cb734d9bf45/41388_2023_2825_Fig1_HTML.jpg

文献AI研究员

20分钟写一篇综述,助力文献阅读效率提升50倍。

立即体验

用中文搜PubMed

大模型驱动的PubMed中文搜索引擎

马上搜索

文档翻译

学术文献翻译模型,支持多种主流文档格式。

立即体验