Suppr超能文献

miR-188-3p在胃癌中的抗肿瘤活性是通过靶向CBL表达并使AKT/mTOR信号失活来实现的。

Antitumor activity of miR-188-3p in gastric cancer is achieved by targeting CBL expression and inactivating the AKT/mTOR signaling.

作者信息

Lin Jian-Jiao, Luo Bao-Hua, Su Tao, Yang Qiong, Zhang Qin-Fei, Dai Wei-Yu, Liu Yan, Xiang Li

机构信息

Department of Gastroenterology, The Second Affiliated Hospital of Chinese University of Hong Kong (Shenzhen Longgang District People's Hospital), Shenzhen 518172, Guangdong Province, China.

Department of Urology, Hospital of Southern University of Science and Technology, Shenzhen 518055, Guangdong Province, China.

出版信息

World J Gastrointest Oncol. 2023 Aug 15;15(8):1384-1399. doi: 10.4251/wjgo.v15.i8.1384.

Abstract

BACKGROUND

Altered miR-188-3p expression has been observed in various human cancers.

AIM

To investigate the miR-188-3p expression, its roles, and underlying molecular events in gastric cancer.

METHODS

Fifty gastric cancer and paired normal tissues were collected to analyze miR-188-3p and CBL expression. Normal and gastric cancer cells were used to manipulate miR-188-3p and CBL expression through different assays. The relationship between miR-188-3p and CBL was predicted bioinformatically and confirmed using a luciferase gene reporter assay. A Kaplan-Meier analysis was used to associate miR-188-3p or CBL expression with patient survival. A nude mouse tumor cell xenograft assay was used to confirm the data.

RESULTS

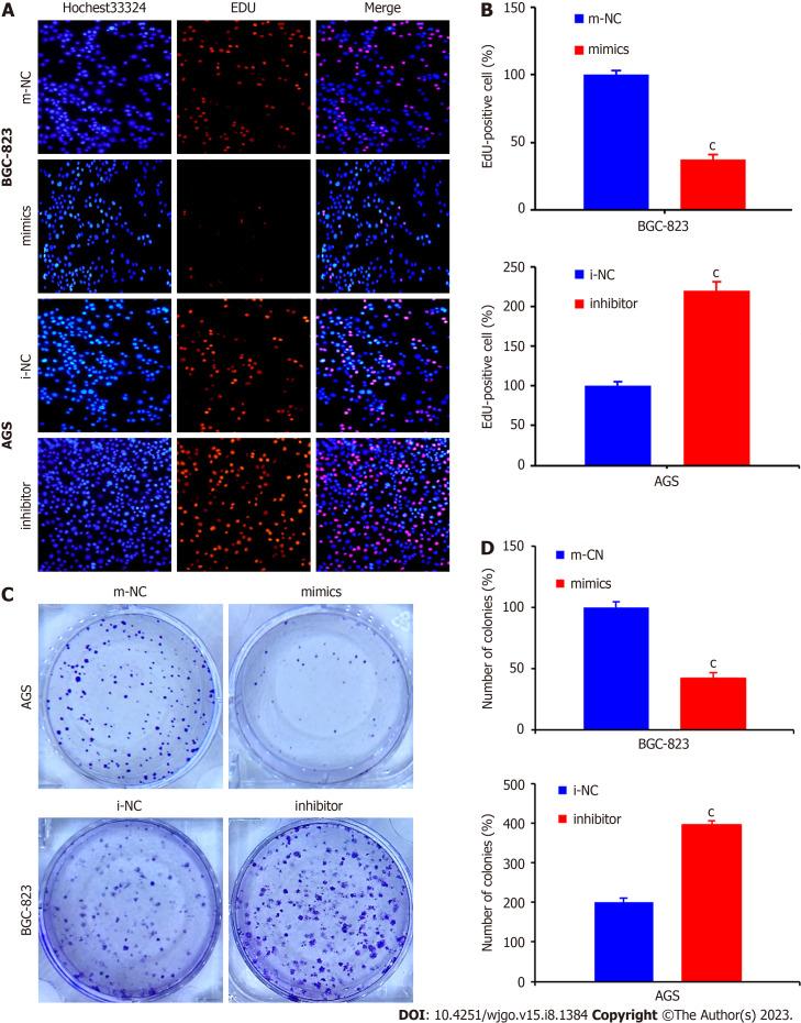
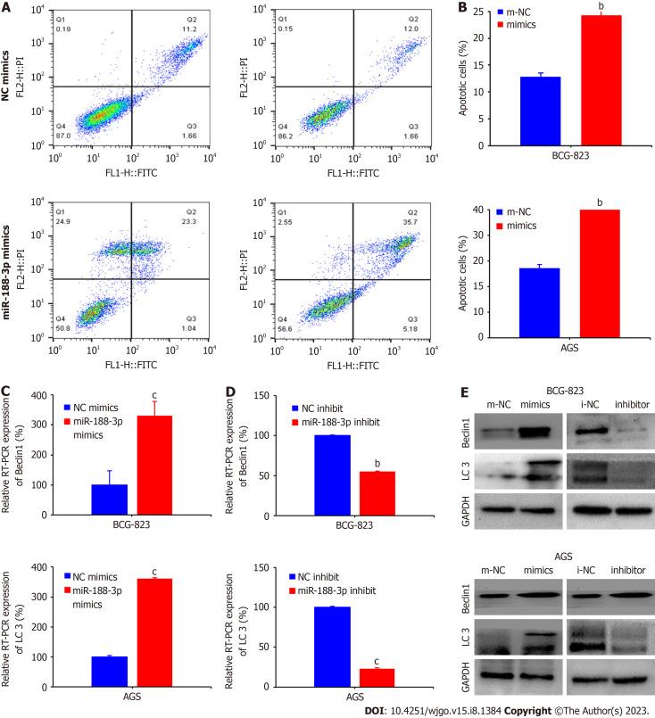
MiR-188-3p was found to be lower in the plasma of gastric cancer patients, tissues, and cell lines compared to their healthy counterparts. It was associated with overall survival of gastric cancer patients ( 0.001), tumor differentiation ( 0.001), lymph node metastasis ( = 0.033), tumor node metastasis stage (I/II III/IV, = 0.024), and American Joint Committee on Cancer stage (I/II III/IV, = 0.03). Transfection with miR-188-3p mimics reduced tumor cell growth and invasion while inducing apoptosis and autophagy. CBL was identified as a direct target of miR-188-3p, with its expression antagonizing the effects of miR-188-3p on gastric cancer (GC) cell proliferation by inducing tumor cell apoptosis and autophagy through the inactivation of the Akt/mTOR signaling pathway. The data confirmed antitumor activity CBL downregulation in gastric cancer.

CONCLUSION

The current data provides , , and evidence that miR-188-3p acts as a tumor suppressor gene or possesses antitumor activity in GC.

摘要

背景

在多种人类癌症中均观察到miR-188-3p表达改变。

目的

研究miR-188-3p在胃癌中的表达、作用及其潜在分子机制。

方法

收集50例胃癌组织及其配对的正常组织,分析miR-188-3p和CBL的表达。利用正常细胞和胃癌细胞,通过不同实验操作来调控miR-188-3p和CBL的表达。通过生物信息学预测miR-188-3p与CBL之间的关系,并使用荧光素酶基因报告实验进行验证。采用Kaplan-Meier分析评估miR-188-3p或CBL表达与患者生存率的关系。通过裸鼠肿瘤细胞异种移植实验验证上述数据。

结果

与健康对照相比,胃癌患者血浆、组织及细胞系中的miR-188-3p水平降低。其与胃癌患者的总生存期(P = 0.001)、肿瘤分化程度(P = 0.001)、淋巴结转移情况(P = 0.033)、肿瘤-淋巴结-转移分期(I/II期对比III/IV期,P = 0.024)以及美国癌症联合委员会分期(I/II期对比III/IV期,P = 0.03)相关。转染miR-188-3p模拟物可抑制肿瘤细胞生长和侵袭,同时诱导细胞凋亡和自噬。CBL被鉴定为miR-188-3p的直接靶标,其表达通过使Akt/mTOR信号通路失活,诱导肿瘤细胞凋亡和自噬,从而拮抗miR-188-3p对胃癌(GC)细胞增殖的影响。体内实验证实CBL下调在胃癌中具有抗肿瘤活性。

结论

当前数据提供了充分、直接且确凿的证据表明,miR-188-3p在胃癌中作为肿瘤抑制基因发挥作用或具有抗肿瘤活性。

https://cdn.ncbi.nlm.nih.gov/pmc/blobs/5584/10473938/8dd8a68e496f/WJGO-15-1384-g001.jpg

文献AI研究员

20分钟写一篇综述,助力文献阅读效率提升50倍。

立即体验

用中文搜PubMed

大模型驱动的PubMed中文搜索引擎

马上搜索

文档翻译

学术文献翻译模型,支持多种主流文档格式。

立即体验