Suppr超能文献

葡萄糖代谢紊乱通过调节自噬和 YAP1/TAZ 表达促进人膀胱癌的发生。

Glucose dysregulation promotes oncogenesis in human bladder cancer by regulating autophagy and YAP1/TAZ expression.

机构信息

Department of Urology, Key Laboratory of Clinical Laboratory Diagnosis and Translational Research of Zhejiang Province, The First Affiliated Hospital of Wenzhou Medical University, Wenzhou, Zhejiang, China.

Department of Oncology of The First Affiliated Hospital and Tumor Institute, Hainan Medical University, Haikou, Hainan, China.

出版信息

J Cell Mol Med. 2023 Dec;27(23):3744-3759. doi: 10.1111/jcmm.17943. Epub 2023 Sep 4.

Abstract

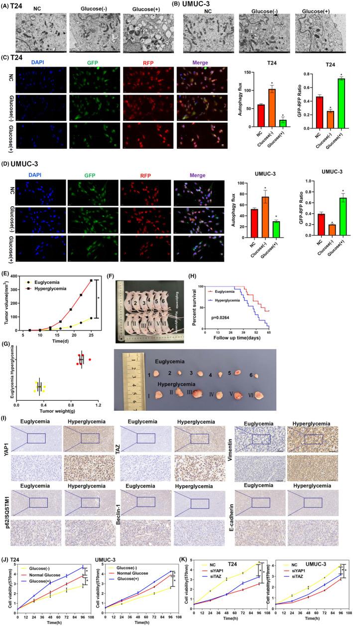
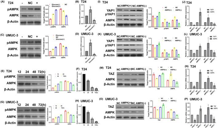
Glucose dysregulation is strongly correlated with cancer development, and cancer is prevalent in patients with Type 2 diabetes (T2D). We aimed to elucidate the mechanism underlying autophagy in response to glucose dysregulation in human bladder cancer (BC). 220 BC patients were included in this retrospective study. The expression of YAP1, TAZ and AMPK, EMT-associated markers, and autophagy marker proteins was analysed by immunohistochemistry, western blotting, and quantitative real-time PCR (qPCR). Further, T24 and UMUC-3 BC cells were cultured in media with different glucose concentrations, and the expression of YAP1, TAZ, AMPK and EMT-associated markers, and autophagy marker proteins was analysed by western blotting and qPCR. Autophagy was observed by immunofluorescence and electron microscopy. BC cell viability was tested using MTT assays. A xenograft nude mouse model of diabetes was used to evaluate tumour growth, metastasis and survival. A poorer pathologic grade and tumour-node-metastasis stage were observed in patients with BC with comorbid T2D than in others with BC. YAP1 and TAZ were upregulated in BC samples from patients with T2D. Mechanistically, high glucose (HG) promoted BC progression both in vitro and in vivo and inhibited autophagy. Specifically, various autophagy marker proteins and AMPK were negatively regulated under HG conditions and correlated with YAP1 and TAZ expression. These results demonstrate that HG inhibits autophagy and promotes cancer development in BC. YAP1/TAZ/AMPK signalling plays a crucial role in regulating glucose dysregulation during autophagy. Targeting these effectors exhibits therapeutic significance and can serve as prognostic markers in BC patients with T2D.

摘要

葡萄糖代谢紊乱与癌症的发生密切相关,而癌症在 2 型糖尿病(T2D)患者中较为常见。我们旨在阐明人膀胱癌(BC)中葡萄糖代谢紊乱诱导自噬的机制。本回顾性研究纳入了 220 名 BC 患者。通过免疫组织化学、Western blot 和实时定量 PCR(qPCR)分析 YAP1、TAZ 和 AMPK、上皮间质转化(EMT)相关标志物和自噬标志物蛋白的表达。此外,在不同葡萄糖浓度的培养基中培养 T24 和 UMUC-3 BC 细胞,通过 Western blot 和 qPCR 分析 YAP1、TAZ、AMPK 和 EMT 相关标志物和自噬标志物蛋白的表达。通过免疫荧光和电子显微镜观察自噬。使用 MTT 测定法检测 BC 细胞活力。使用糖尿病裸鼠异种移植模型评估肿瘤生长、转移和生存。与其他 BC 患者相比,患有 T2D 的 BC 患者的病理分级和肿瘤-淋巴结-转移分期较差。在 T2D 患者的 BC 样本中,YAP1 和 TAZ 上调。在机制上,高葡萄糖(HG)促进了体外和体内 BC 的进展,并抑制了自噬。具体而言,各种自噬标志物蛋白和 AMPK 在 HG 条件下被负调控,与 YAP1 和 TAZ 表达相关。这些结果表明,HG 通过抑制自噬促进了 BC 中癌症的发展。YAP1/TAZ/AMPK 信号通路在调节自噬过程中的葡萄糖代谢紊乱中发挥关键作用。针对这些效应物具有治疗意义,并可作为 T2D 合并 BC 患者的预后标志物。

https://cdn.ncbi.nlm.nih.gov/pmc/blobs/b964/10718143/14cd613eb092/JCMM-27-3744-g002.jpg

文献AI研究员

20分钟写一篇综述,助力文献阅读效率提升50倍。

立即体验

用中文搜PubMed

大模型驱动的PubMed中文搜索引擎

马上搜索

文档翻译

学术文献翻译模型,支持多种主流文档格式。

立即体验