Suppr超能文献

典型的 E2F 与视网膜母细胞瘤相关蛋白一起在植物发育过程中建立静止期是必需的。

The canonical E2Fs together with RETINOBLASTOMA-RELATED are required to establish quiescence during plant development.

机构信息

Institute of Plant Biology, Biological Research Centre, H-6726, Szeged, Hungary.

Université Paris-Saclay, CNRS, INRAE, Université Evry, Institute of Plant Sciences Paris-Saclay (IPS2), 91190, Gif sur Yvette, France.

出版信息

Commun Biol. 2023 Sep 4;6(1):903. doi: 10.1038/s42003-023-05259-2.

Abstract

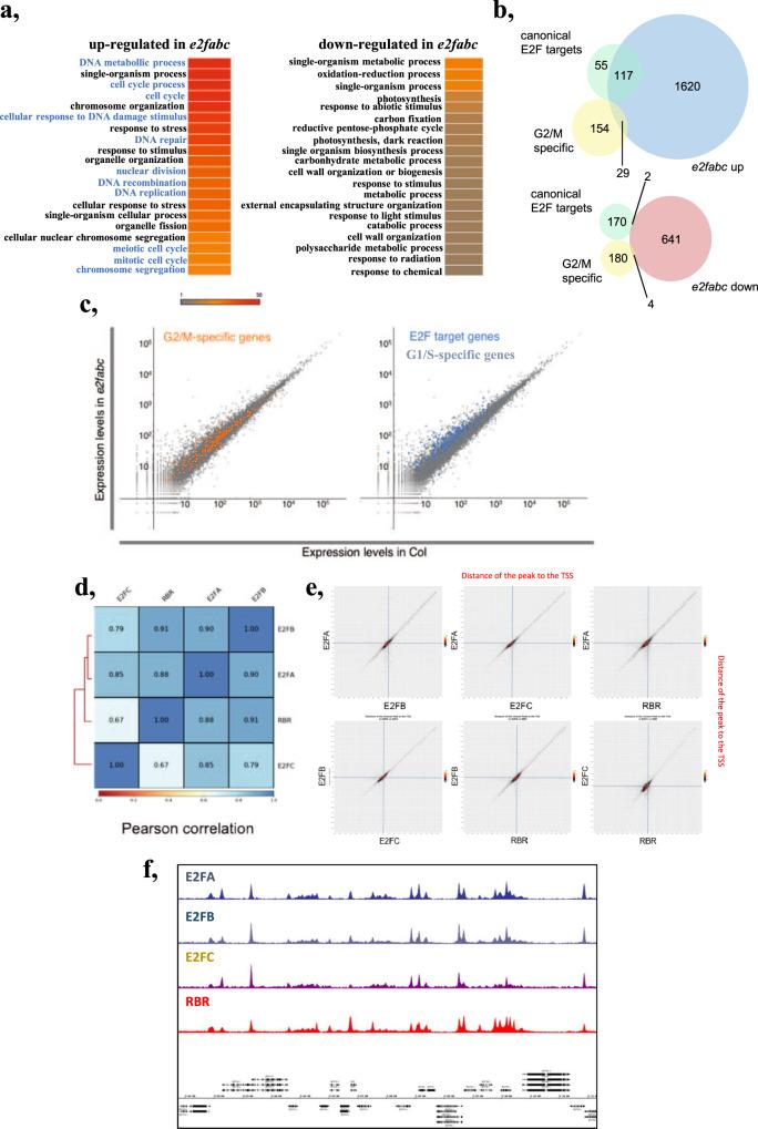
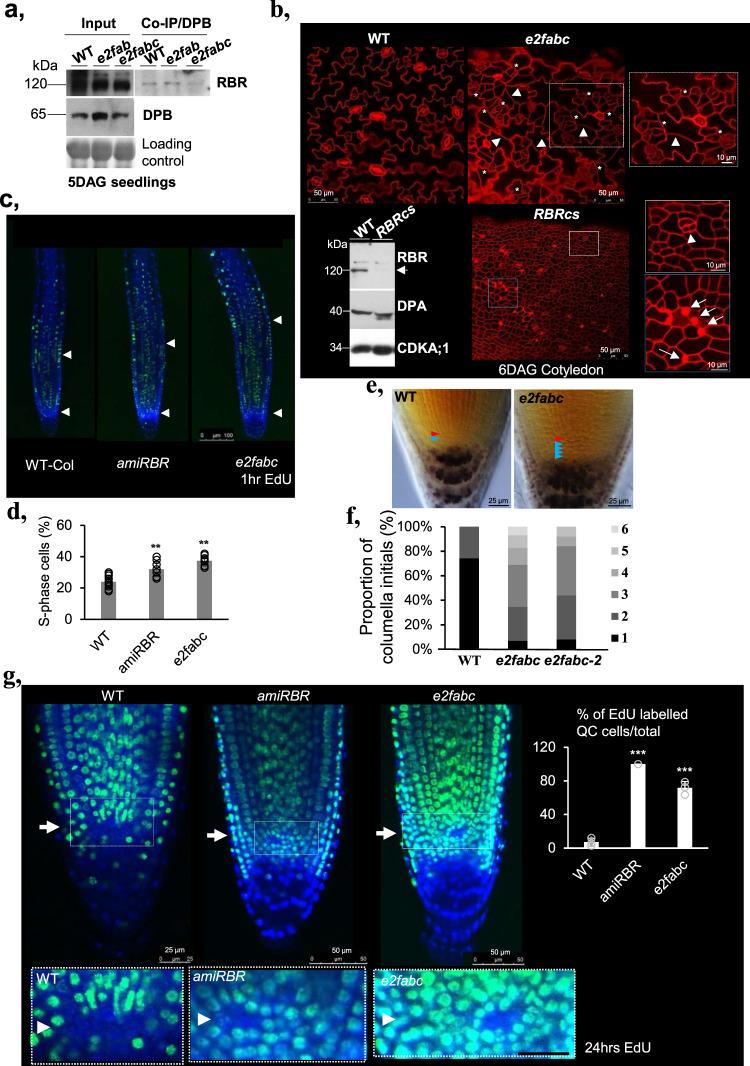
Maintaining stable and transient quiescence in differentiated and stem cells, respectively, requires repression of the cell cycle. The plant RETINOBLASTOMA-RELATED (RBR) has been implicated in stem cell maintenance, presumably by forming repressor complexes with E2F transcription factors. Surprisingly we find that mutations in all three canonical E2Fs do not hinder the cell cycle, but similarly to RBR silencing, result in hyperplasia. Contrary to the growth arrest that occurs when exit from proliferation to differentiation is inhibited upon RBR silencing, the e2fabc mutant develops enlarged organs with supernumerary stem and differentiated cells as quiescence is compromised. While E2F, RBR and the M-phase regulatory MYB3Rs are part of the DREAM repressor complexes, and recruited to overlapping groups of targets, they regulate distinct sets of genes. Only the loss of E2Fs but not the MYB3Rs interferes with quiescence, which might be due to the ability of E2Fs to control both G1-S and some key G2-M targets. We conclude that collectively the three canonical E2Fs in complex with RBR have central roles in establishing cellular quiescence during organ development, leading to enhanced plant growth.

摘要

分别维持分化细胞和干细胞的稳定和短暂静止需要抑制细胞周期。植物 RETINOBLASTOMA-RELATED(RBR)被认为与干细胞维持有关,可能是通过与 E2F 转录因子形成抑制复合物。令人惊讶的是,我们发现三个典型的 E2F 突变都不会阻碍细胞周期,但与 RBR 沉默一样,导致细胞过度增生。与 RBR 沉默时抑制增殖向分化转变而导致的生长停滞相反,e2fabc 突变体发育出增大的器官,具有额外的干细胞和分化细胞,因为静止受到损害。虽然 E2F、RBR 和 M 期调节 MYB3Rs 是 DREAM 抑制复合物的一部分,并被招募到重叠的靶标组,但它们调节不同的基因集。只有 E2F 的缺失而不是 MYB3Rs 的缺失会干扰静止状态,这可能是因为 E2F 能够控制 G1-S 和一些关键的 G2-M 靶标。我们得出结论,三个典型的 E2F 与 RBR 形成复合物,在器官发育过程中建立细胞静止状态中具有核心作用,导致植物生长增强。

https://cdn.ncbi.nlm.nih.gov/pmc/blobs/c22d/10477330/ab253c0cf965/42003_2023_5259_Fig1_HTML.jpg

文献AI研究员

20分钟写一篇综述,助力文献阅读效率提升50倍。

立即体验

用中文搜PubMed

大模型驱动的PubMed中文搜索引擎

马上搜索

文档翻译

学术文献翻译模型,支持多种主流文档格式。

立即体验