Suppr超能文献

三萜皂苷可改善衰老大鼠神经元线粒体损伤。

Saponins from improve neuronal mitochondrial injury of aging rats.

机构信息

Institute of Pharmaceutical Process, Academy of Nutrition and Health Hubei Province Key Laboratory of Occupational Hazard Identification and Control School of Medicine, Wuhan University of Science and Technology Wuhan, China.

College of Medical Science, Three Gorges University, Yichang, Hubei, China.

出版信息

Pharm Biol. 2023 Dec;61(1):1401-1412. doi: 10.1080/13880209.2023.2244532.

Abstract

CONTEXT

is the dried rhizome of C.A. Mey. (Araliaceae). Saponins from (SPJ) exhibit anti-oxidative and anti-aging effects.

OBJECTIVE

We evaluated the neuroprotective effects of SPJ on aging rats.

MATERIALS AND METHODS

Sprague-Dawley rats (18-months-old) were randomly divided into aging and SPJ groups ( = 8). Five-month-old rats were taken as the adult control ( = 8). The rats were fed a normal chow diet or the SPJ-containing diet (10 or 30 mg/kg) for 4 months. An model was established by d-galactose (d-Gal) in the SH-SY5Y cell line and pretreated with SPJ (25 and 50 µg/mL). The neuroprotection of SPJ was evaluated via Nissl staining, flow cytometry, transmission electron microscopy and Western blotting and .

RESULTS

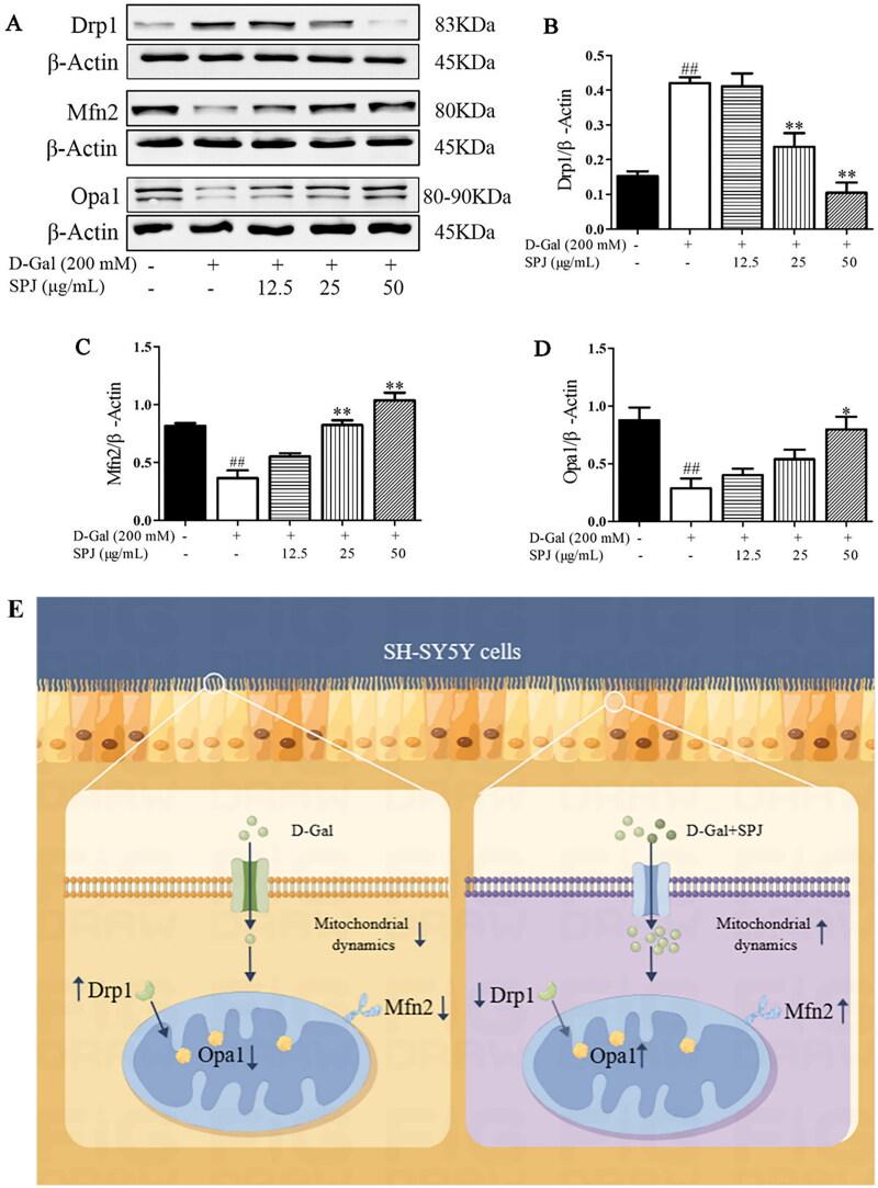
SPJ improved the neuronal degeneration and mitochondrial morphology that are associated with aging. Meanwhile, SPJ up-regulated the protein levels of mitofusin 2 (Mfn2) and optic atrophy 1 (Opa1) and down-regulated the protein level of dynamin-like protein 1 (Drp1) in the hippocampus of aging rats ( < 0.05 or  < 0.01 vs. 22 M). The studies also demonstrated that SPJ attenuated d-Gal-induced cell senescence concomitant with the improvement in mitochondrial function; SPJ, also up-regulated the Mfn2 and Opa1 protein levels, whereas the Drp1 protein level ( < 0.05 or  < 0.01 vs. d-Gal group) was down-regulated.

DISCUSSION AND CONCLUSIONS

Further research on the elderly population will contribute to the development and utilization of SPJ for the treatment of neurodegenerative disorders.

摘要

背景

是伞形科的干燥根茎。从(SPJ)中提取的皂苷具有抗氧化和抗衰老作用。

目的

评价 SPJ 对衰老大鼠的神经保护作用。

材料和方法

将 Sprague-Dawley 大鼠(18 月龄)随机分为衰老组和 SPJ 组(每组 8 只)。5 月龄大鼠作为成年对照组(每组 8 只)。大鼠分别给予正常饲料或含 SPJ 的饲料(10 或 30mg/kg)喂养 4 个月。通过半乳糖(d-Gal)在 SH-SY5Y 细胞系中建立模型,并预先用 SPJ(25 和 50μg/ml)处理。通过尼氏染色、流式细胞术、透射电镜和 Western blot 评估 SPJ 的神经保护作用,并检测相关蛋白。

结果

SPJ 改善了与衰老相关的神经元变性和线粒体形态。同时,SPJ 上调了衰老大鼠海马中融合蛋白 2(Mfn2)和视神经萎缩 1(Opa1)的蛋白水平,下调了动力相关蛋白 1(Drp1)的蛋白水平(与 22M 相比,均  < 0.05 或  < 0.01)。研究还表明,SPJ 可减轻半乳糖诱导的细胞衰老,同时改善线粒体功能;SPJ 还上调了 Mfn2 和 Opa1 的蛋白水平,而下调了 Drp1 蛋白水平(与半乳糖组相比,均  < 0.05 或  < 0.01)。

讨论和结论

对老年人的进一步研究将有助于 SPJ 的开发和利用,以治疗神经退行性疾病。

https://cdn.ncbi.nlm.nih.gov/pmc/blobs/412f/10484050/84b2dc153067/IPHB_A_2244532_F0001_C.jpg

文献AI研究员

20分钟写一篇综述,助力文献阅读效率提升50倍。

立即体验

用中文搜PubMed

大模型驱动的PubMed中文搜索引擎

马上搜索

文档翻译

学术文献翻译模型,支持多种主流文档格式。

立即体验