Suppr超能文献

通过生物信息学和实验验证鉴定与分析骨关节炎中中性粒细胞胞外陷阱相关基因

Identification and Analysis of Neutrophil Extracellular Trap-Related Genes in Osteoarthritis by Bioinformatics and Experimental Verification.

作者信息

Luan Tiankuo, Yang Xian, Kuang Ge, Wang Ting, He Jiaming, Liu Zhibo, Gong Xia, Wan Jingyuan, Li Ke

机构信息

Department of Anatomy, Chongqing Medical University, Chongqing, People's Republic of China.

Department of Pharmacology, Chongqing Medical University, Chongqing, People's Republic of China.

出版信息

J Inflamm Res. 2023 Aug 31;16:3837-3852. doi: 10.2147/JIR.S414452. eCollection 2023.

Abstract

BACKGROUND

Osteoarthritis (OA) is a common joint disease with long-term pain and dysfunction that negatively affects the quality of life of patients. Neutrophil extracellular traps (NETs), consisting of DNA, proteins and cytoplasm, are released by neutrophils and play an important role in a variety of diseases. However, the relationship between OA and NETs is unclear.

METHODS

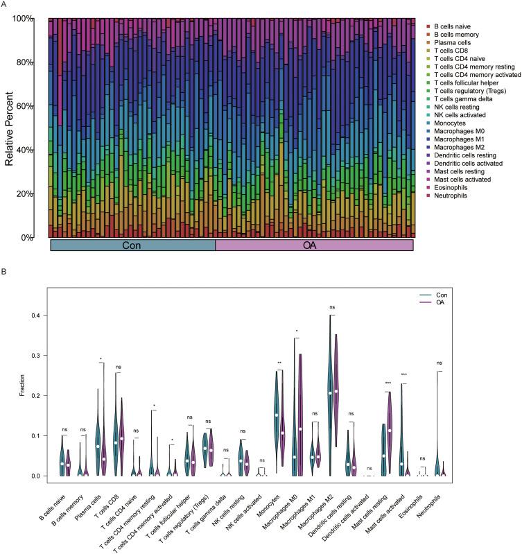
In our study, we used bioinformatics to explore the relationship between OA and NETs and the potential biological markers. GSE55235, GSE55457, GSE117999 and GSE98918 were downloaded from the Gene Expression Omnibus (GEO) database for subsequent analysis.After differential analysis of OA expression matrices, intersection with NET-related genes (NRGs) was taken to identify Differentially expressed NRGs (DE-NRGs) in OA processes. Evaluation of immune cell infiltration by ssGSEA and CIBERSORT algorithm. The GSVA method was used to analyze the activity changes of Neutrophils pathway, Neutrophil degranulation and Neutrophil granule constituents pathway.

RESULTS

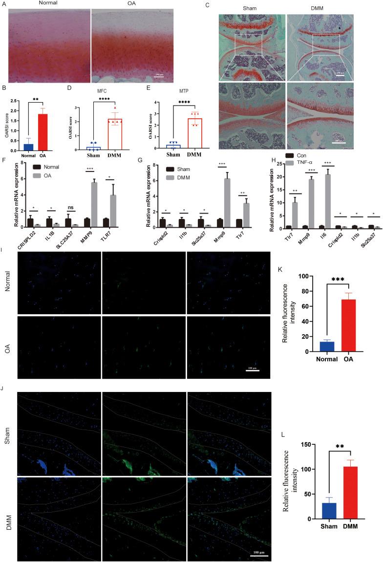
Based on RandomForest (RF), Least Absolute Shrinkage and Selection Operator (LASSO), and Support Vector Machine-Recursive Feature Elimination (SVM-RFE) learning algorithms, five core genes (CRISPLD2, IL1B, SLC25A37, MMP9, and TLR7) were identified to construct an OA-related nomogram model for predicting OA progression. ROC curve results for these genes validated the nomogram's reliability. Correlation analysis, functional enrichment, and drug predictions were performed for the core genes. TLR7 emerged as a key focus due to its high importance ranking in RF and SVM-RFE analyses. Gene Set Enrichment Analysis (GSEA) revealed a strong association between TLR7 and the Neutrophil extracellular trap pathway. Expression of core genes was demonstrated in mice OA models and human OA samples. TLR7 expression in ATDC5 cell line was significantly higher than control after TNFα induction, along with increased IL6 and MMP13.

CONCLUSION

TLR7 may be related to NETs and affects OA.

摘要

背景

骨关节炎(OA)是一种常见的关节疾病,伴有长期疼痛和功能障碍,对患者的生活质量产生负面影响。中性粒细胞胞外陷阱(NETs)由DNA、蛋白质和细胞质组成,由中性粒细胞释放,在多种疾病中起重要作用。然而,OA与NETs之间的关系尚不清楚。

方法

在我们的研究中,我们使用生物信息学来探索OA与NETs之间的关系以及潜在的生物标志物。从基因表达综合数据库(GEO)下载GSE55235、GSE55457、GSE117999和GSE98918用于后续分析。对OA表达矩阵进行差异分析后,与NET相关基因(NRGs)进行交集,以鉴定OA过程中差异表达的NRGs(DE-NRGs)。通过ssGSEA和CIBERSORT算法评估免疫细胞浸润。使用GSVA方法分析中性粒细胞途径、中性粒细胞脱颗粒和中性粒细胞颗粒成分途径的活性变化。

结果

基于随机森林(RF)、最小绝对收缩和选择算子(LASSO)以及支持向量机递归特征消除(SVM-RFE)学习算法,鉴定出五个核心基因(CRISPLD2、IL1B、SLC25A37、MMP9和TLR7),构建了一个用于预测OA进展的OA相关列线图模型。这些基因的ROC曲线结果验证了列线图的可靠性。对核心基因进行了相关性分析、功能富集和药物预测。由于TLR7在RF和SVM-RFE分析中的重要性排名较高,因此成为关键焦点。基因集富集分析(GSEA)显示TLR7与中性粒细胞胞外陷阱途径之间存在强烈关联。在小鼠OA模型和人类OA样本中证实了核心基因的表达。在TNFα诱导后,ATDC5细胞系中TLR7的表达明显高于对照组,同时IL6和MMP13增加。

结论

TLR7可能与NETs相关并影响OA。

https://cdn.ncbi.nlm.nih.gov/pmc/blobs/7df3/10476866/653ee4c98cb8/JIR-16-3837-g0001.jpg

文献AI研究员

20分钟写一篇综述,助力文献阅读效率提升50倍。

立即体验

用中文搜PubMed

大模型驱动的PubMed中文搜索引擎

马上搜索

文档翻译

学术文献翻译模型,支持多种主流文档格式。

立即体验