Suppr超能文献

转录因子 Ets1 通过调节 Lcn2 影响轴突生长。

The Transcription Factor Ets1 Influences Axonal Growth via Regulation of Lcn2.

机构信息

School of Medicine & Holistic Integrative Medicine, Nanjing University of Chinese Medicine, Nanjing, Jiangsu, China.

School of Basic Medical Sciences, Hebei Key Laboratory of Nerve Injury and Repair, Chengde Medical University, Chengde, Hebei, China.

出版信息

Mol Neurobiol. 2024 Feb;61(2):971-981. doi: 10.1007/s12035-023-03616-0. Epub 2023 Sep 6.

Abstract

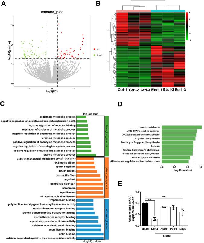
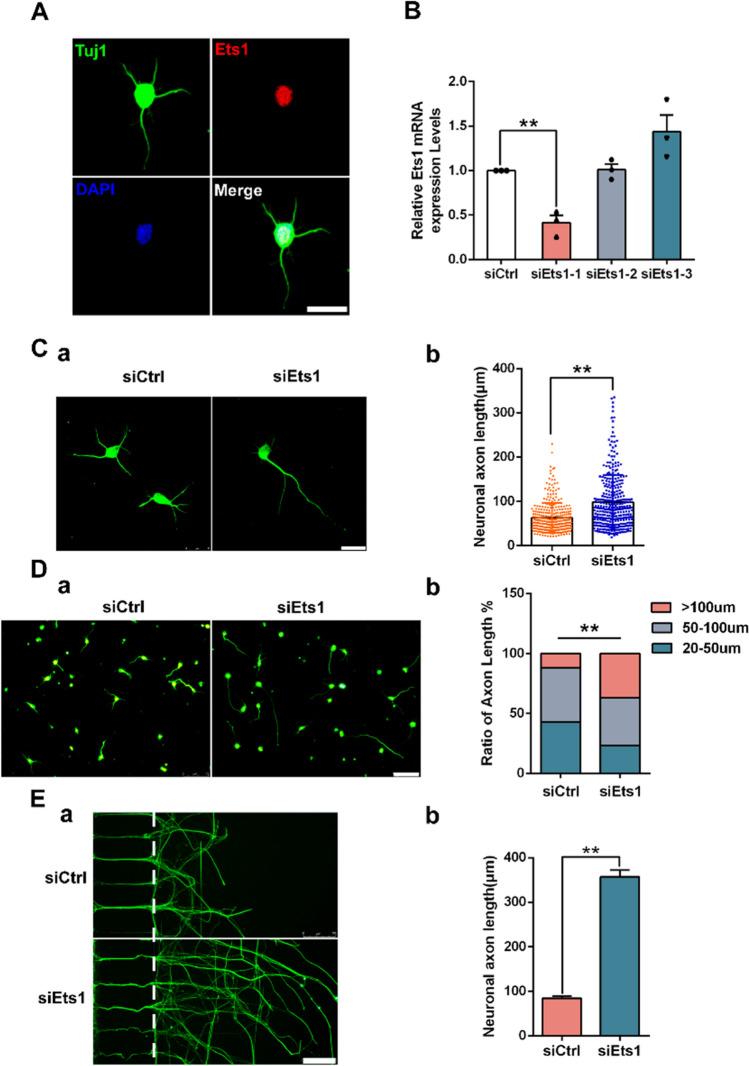
Transcription factors are essential for the development and regeneration of the nervous system. The current study investigated key regulatory transcription factors in rat spinal cord development via RNA sequencing. The hub gene Ets1 was highly expressed in the spinal cord during the embryonic period, and then its expression decreased during spinal cord development. Knockdown of Ets1 significantly increased the axonal growth of cultured spinal cord neurons. Luciferase reporter assays and chromatin immunoprecipitation assays indicated that Ets1 could directly bind to the Lcn2 promoter and positively regulate Lcn2 transcription. In conclusion, these findings provide the first direct evidence that Ets1 regulates axon growth by controlling Lcn2 expression, and Ets1 may be a novel therapeutic target for axon regeneration in the central nervous system.

摘要

转录因子对于神经系统的发育和再生至关重要。本研究通过 RNA 测序探讨了大鼠脊髓发育过程中的关键调控转录因子。在胚胎期,Ets1 基因在脊髓中高度表达,随后在脊髓发育过程中其表达量下降。Ets1 的敲低显著增加了培养的脊髓神经元的轴突生长。荧光素酶报告基因检测和染色质免疫沉淀实验表明,Ets1 可以直接结合 Lcn2 启动子并正向调控 Lcn2 转录。综上所述,这些发现首次直接证明了 Ets1 通过调控 Lcn2 的表达来调节轴突生长,Ets1 可能是中枢神经系统轴突再生的一个新的治疗靶点。

https://cdn.ncbi.nlm.nih.gov/pmc/blobs/97c5/10861751/6582e38f00ef/12035_2023_3616_Fig1_HTML.jpg

文献AI研究员

20分钟写一篇综述,助力文献阅读效率提升50倍。

立即体验

用中文搜PubMed

大模型驱动的PubMed中文搜索引擎

马上搜索

文档翻译

学术文献翻译模型,支持多种主流文档格式。

立即体验