Suppr超能文献

小窝机械转导增强皮质细胞骨架以促进上皮细胞恢复力。

Caveola mechanotransduction reinforces the cortical cytoskeleton to promote epithelial resilience.

机构信息

Institute for Molecular Bioscience, The University of Queensland, St. Lucia, Brisbane, Australia 4072.

Centre for Microscopy and Microanalysis, The University of Queensland, St. Lucia, Brisbane, Australia 4072.

出版信息

Mol Biol Cell. 2023 Nov 1;34(12):ar120. doi: 10.1091/mbc.E23-05-0163. Epub 2023 Sep 6.

Abstract

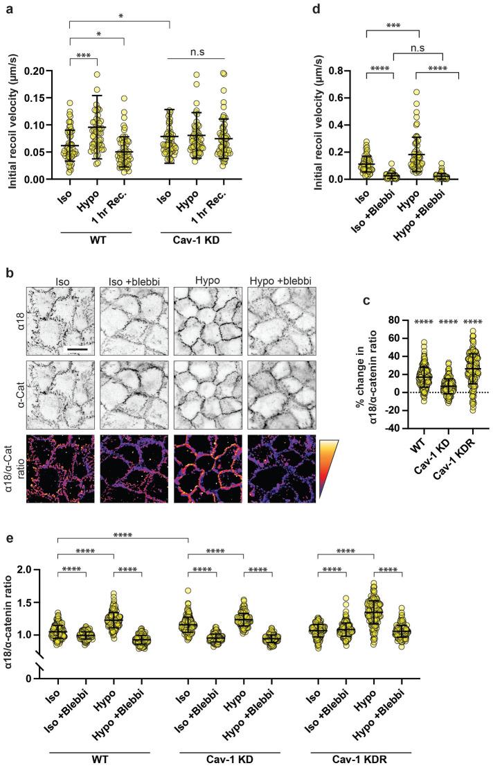
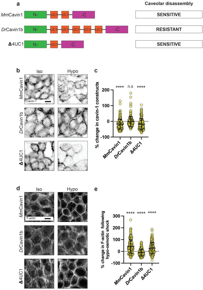
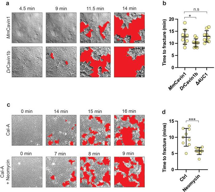
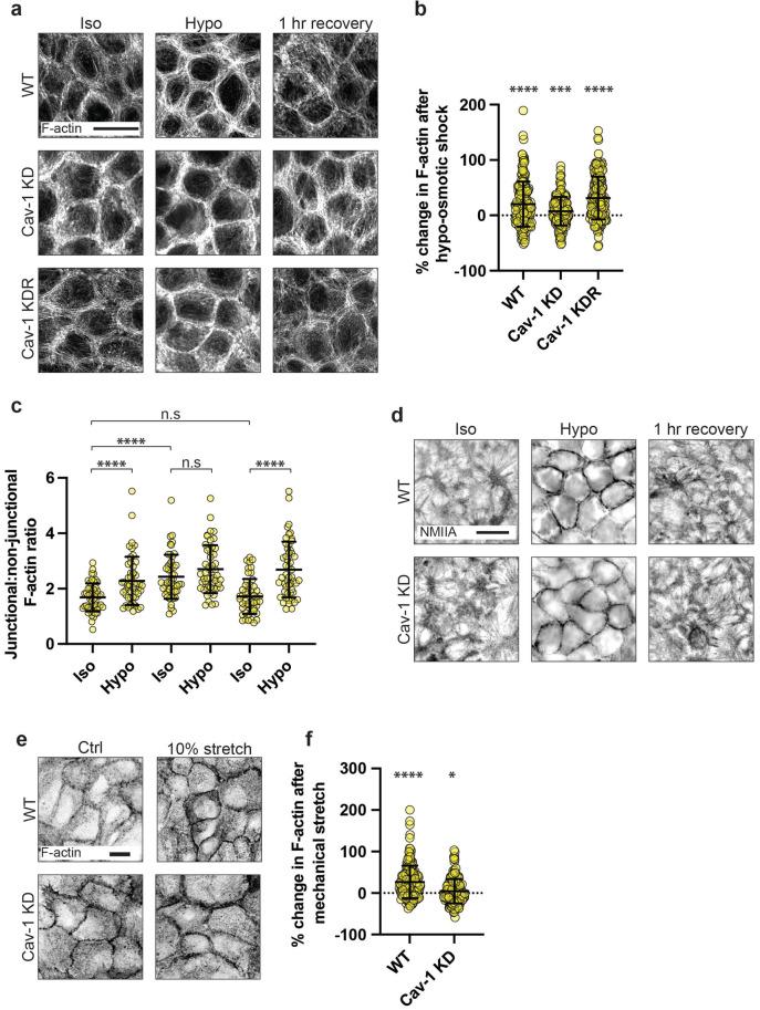
As physical barriers, epithelia must preserve their integrity when challenged by mechanical stresses. Cell-cell junctions linked to the cortical cytoskeleton play key roles in this process, often with mechanotransduction mechanisms that reinforce tissues. Caveolae are mechanosensitive organelles that buffer tension via disassembly. Loss of caveolae, through caveolin-1 or cavin1 depletion, causes activation of PtdIns(4, 5)P signaling, recruitment of FMNL2 formin, and enhanced-cortical actin assembly. How this equates to physiological responses in epithelial cells containing endogenous caveolae is unknown. Here we examined the effect of mechanically inducing acute disassembly of caveolae in epithelia. We show that perturbation of caveolae, through direct mechanical stress, reinforces the actin cortex at adherens junctions. Increasing interactions with membrane lipids by introducing multiple phosphatidylserine-binding undecad cavin1 (UC1) repeat domains into cavin1 rendered caveolae more stable to mechanical stimuli. This molecular stabilization blocked cortical reinforcement in response to mechanical stress. Cortical reinforcement elicited by the mechanically induced disassembly of caveolae increased epithelial resilience against tensile stresses. These findings identify the actin cortex as a target of caveola mechanotransduction that contributes to epithelial integrity.

摘要

作为物理屏障,上皮细胞在受到机械应力挑战时必须保持其完整性。与皮质细胞骨架相连的细胞-细胞连接在这个过程中起着关键作用,通常具有增强组织的机械转导机制。小窝是通过解组装来缓冲张力的机械敏感细胞器。通过 caveolin-1 或 cavin1 耗竭导致小窝丧失,会引起 PtdIns(4,5)P 信号的激活、FMNL2 formin 的募集和增强的皮质肌动蛋白组装。在含有内源性小窝的上皮细胞中,这如何等同于生理反应尚不清楚。在这里,我们研究了机械诱导上皮细胞中小窝急性解组装对细胞的影响。我们表明,通过直接机械应激破坏小窝会增强黏着连接处的肌动蛋白皮质。通过将多个磷酸丝氨酸结合的十一肽重复结构域引入 cavin1 来增加与膜脂的相互作用,使小窝对机械刺激更稳定。这种分子稳定阻止了对机械应激的皮质强化。机械诱导的小窝解组装引起的皮质强化增加了上皮细胞对拉伸应力的弹性。这些发现确定了肌动蛋白皮质是小窝机械转导的靶点,有助于上皮细胞的完整性。

https://cdn.ncbi.nlm.nih.gov/pmc/blobs/4ffc/10846620/57553ac0f08e/mbc-34-ar120-g001.jpg

文献AI研究员

20分钟写一篇综述,助力文献阅读效率提升50倍。

立即体验

用中文搜PubMed

大模型驱动的PubMed中文搜索引擎

马上搜索

文档翻译

学术文献翻译模型,支持多种主流文档格式。

立即体验