Suppr超能文献

单细胞分析揭示了一种由 -driven 炎症维持的表达 - 的胃上皮细胞亚型。

Single-cell Profiling Uncovers a -Expressing Metaplastic Gastric Cell Type Sustained by -driven Inflammation.

机构信息

Human Biology Division, Fred Hutchinson Cancer Center, Seattle, Washington.

Basic Sciences Division, Fred Hutchinson Cancer Center, Seattle, Washington.

出版信息

Cancer Res Commun. 2023 Sep 5;3(9):1756-1769. doi: 10.1158/2767-9764.CRC-23-0142. eCollection 2023 Sep.

Abstract

UNLABELLED

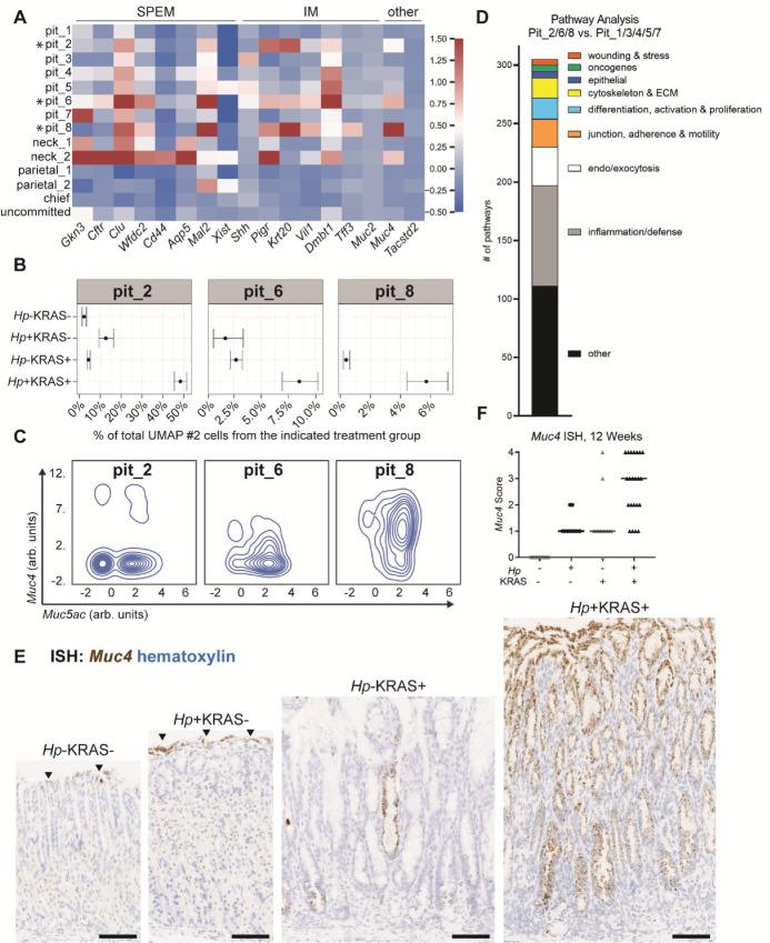
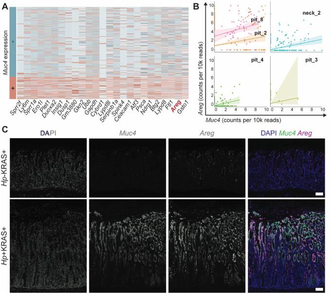
Mechanisms for ()-driven stomach cancer are not fully understood. In a transgenic mouse model of gastric preneoplasia, concomitant infection and induction of constitutively active KRAS (+KRAS+) alters metaplasia phenotypes and elicits greater inflammation than either perturbation alone. Gastric single-cell RNA sequencing showed that +KRAS+ mice had a large population of metaplastic pit cells that expressed the intestinal mucin and the growth factor amphiregulin Flow cytometry and IHC-based immune profiling revealed that metaplastic pit cells were associated with macrophage and T-cell inflammation. Accordingly, expansion of metaplastic pit cells was prevented by gastric immunosuppression and reversed by antibiotic eradication of . Finally, MUC4 expression was significantly associated with proliferation in human gastric cancer samples. These studies identify an -associated metaplastic pit cell lineage, also found in human gastric cancer tissues, whose expansion is driven by -dependent inflammation.

SIGNIFICANCE

Using a mouse model, we have delineated metaplastic pit cells as a precancerous cell type whose expansion requires -driven inflammation. In humans, metaplastic pit cells show enhanced proliferation as well as enrichment in precancer and early cancer tissues, highlighting an early step in the gastric metaplasia to cancer cascade.

摘要

未标记

()驱动的胃癌的机制尚未完全阐明。在胃前病变的转基因小鼠模型中,同时()感染和诱导持续激活的 KRAS(+KRAS+)改变了化生表型,并引发比单独任何一种干扰更大的炎症。胃单细胞 RNA 测序显示,+KRAS+小鼠有大量的化生 pit 细胞表达肠粘蛋白(MUC2)和生长因子 Amphiregulin。流式细胞术和基于免疫组化的免疫分析显示,化生 pit 细胞与巨噬细胞和 T 细胞炎症有关。因此,胃免疫抑制可防止化生 pit 细胞的扩张,并可通过抗生素根除()来逆转。最后,MUC4 表达与人类胃癌样本的增殖显著相关。这些研究确定了一种与()相关的化生 pit 细胞谱系,也在人类胃癌组织中发现,其扩张是由()依赖性炎症驱动的。

意义

使用小鼠模型,我们将化生 pit 细胞描绘为一种癌前细胞类型,其扩张需要()驱动的炎症。在人类中,化生 pit 细胞显示出增强的增殖以及在癌前和早期癌症组织中的富集,突出了胃化生到癌症级联的早期步骤。

https://cdn.ncbi.nlm.nih.gov/pmc/blobs/553f/10478791/92b3b22a3425/crc-23-0142_fig1.jpg

文献AI研究员

20分钟写一篇综述,助力文献阅读效率提升50倍。

立即体验

用中文搜PubMed

大模型驱动的PubMed中文搜索引擎

马上搜索

文档翻译

学术文献翻译模型,支持多种主流文档格式。

立即体验