Suppr超能文献

β-羟基丁酸通过促进成年海马体神经发生改善热应激模型中的认知功能。

β-Hydroxybutyric acid improves cognitive function in a model of heat stress by promoting adult hippocampal neurogenesis.

作者信息

Huang Jian, Wu Yongji, Chai Xuejun, Wang Shuai, Zhao Yongkang, Hou Yan, Ma Yue, Chen Shulin, Zhao Shanting, Zhu Xiaoyan

机构信息

College of Veterinary Medicine, Northwest A&F University, Yangling, Shaanxi, 712100, People's Republic of China.

Department of Basic Medicine, Xi'an Medical University, Xi'an, Shaanxi, 710021, People's Republic of China.

出版信息

Stress Biol. 2022 Dec 29;2(1):57. doi: 10.1007/s44154-022-00079-6.

Abstract

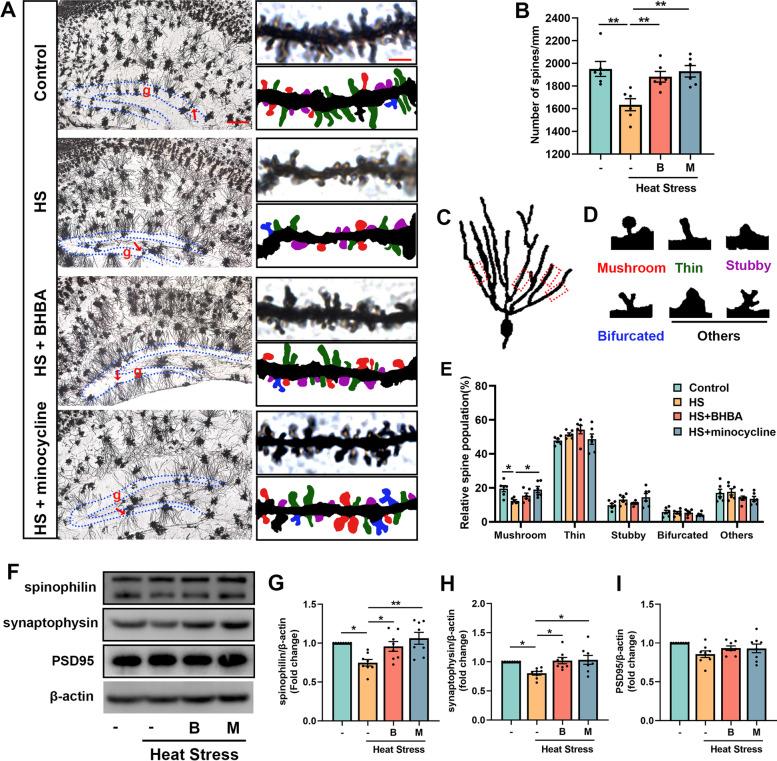
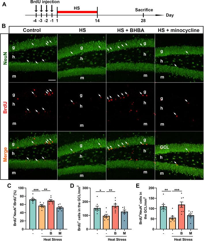
Heat stress has multiple potential effects on the brain, such as neuroinflammation, neurogenesis defects, and cognitive impairment. β-hydroxybutyric acid (BHBA) has been demonstrated to play neuroprotective roles in various models of neurological diseases. In the present study, we investigated the efficacy of BHBA in alleviating heat stress-induced impairments of adult hippocampal neurogenesis and cognitive function, as well as the underlying mechanisms. Mice were exposed to 43 ℃ for 15 min for 14 days after administration with saline, BHBA, or minocycline. Here, we showed for the first time that BHBA normalized memory ability in the heat stress-treated mice and attenuated heat stress-impaired hippocampal neurogenesis. Consistently, BHBA noticeably improved the synaptic plasticity in the heat stress-treated hippocampal neurons by inhibiting the decrease of synapse-associated proteins and the density of dendritic spines. Moreover, BHBA inhibited the expression of cleaved caspase-3 by suppressing endoplasmic reticulum (ER) stress, and increased the expression of brain-derived neurotrophic factor (BDNF) in the heat stress-treated hippocampus by activating the protein kinase B (Akt)/cAMP response element binding protein (CREB) and methyl-CpG binding protein 2 (MeCP2) pathways. These findings indicate that BHBA is a potential agent for improving cognitive functions in heat stress-treated mice. The action may be mediated by ER stress, and Akt-CREB-BDNF and MeCP2 pathways to improve adult hippocampal neurogenesis and synaptic plasticity.

摘要

热应激对大脑有多种潜在影响,如神经炎症、神经发生缺陷和认知障碍。β-羟基丁酸(BHBA)已被证明在各种神经疾病模型中发挥神经保护作用。在本研究中,我们研究了BHBA在减轻热应激诱导的成年海马神经发生和认知功能损伤方面的功效及其潜在机制。给小鼠分别注射生理盐水、BHBA或米诺环素后,将其置于43℃环境中15分钟,持续14天。在此,我们首次表明,BHBA可使热应激处理小鼠的记忆能力恢复正常,并减轻热应激对海马神经发生的损伤。同样,BHBA通过抑制突触相关蛋白的减少和树突棘密度,显著改善了热应激处理的海马神经元的突触可塑性。此外,BHBA通过抑制内质网(ER)应激来抑制裂解的半胱天冬酶-3的表达,并通过激活蛋白激酶B(Akt)/环磷酸腺苷反应元件结合蛋白(CREB)和甲基化CpG结合蛋白2(MeCP2)途径,增加热应激处理的海马中脑源性神经营养因子(BDNF)的表达。这些发现表明,BHBA是改善热应激处理小鼠认知功能的潜在药物。其作用可能通过内质网应激以及Akt-CREB-BDNF和MeCP2途径介导,以改善成年海马神经发生和突触可塑性。

https://cdn.ncbi.nlm.nih.gov/pmc/blobs/2b96/10441921/16f32a95fd98/44154_2022_79_Fig1_HTML.jpg

文献AI研究员

20分钟写一篇综述,助力文献阅读效率提升50倍。

立即体验

用中文搜PubMed

大模型驱动的PubMed中文搜索引擎

马上搜索

文档翻译

学术文献翻译模型,支持多种主流文档格式。

立即体验