Suppr超能文献

在糖尿病肾病的小鼠模型中,足细胞损伤涉及 TRPC6 介导的钙蛋白酶激活,从而损害自噬。

Podocyte Injury in Diabetic Kidney Disease in Mouse Models Involves TRPC6-mediated Calpain Activation Impairing Autophagy.

机构信息

Université Paris Cité, Inserm, PARCC, Paris, France.

Department of Nephrology, Research Institute of Medical Innovations, Radboud University Medical Centre, Nijmegen, The Netherlands.

出版信息

J Am Soc Nephrol. 2023 Nov 1;34(11):1823-1842. doi: 10.1681/ASN.0000000000000212. Epub 2023 Sep 6.

Abstract

SIGNIFICANCE STATEMENT

Autophagy protects podocytes from injury in diabetic kidney disease (DKD). Restoring glomerular autophagy is a promising approach to limit DKD. This study demonstrates a novel regulatory mechanism of autophagy that blocks this critical protection of the glomerular filtration barrier. We demonstrated that TRPC6 induced in podocytes in mouse models of diabetes mediates calpain activation, thereby impairing podocyte autophagy, causing injury and accelerating DKD. Furthermore, this study provides proof of principle for druggable targets for DKD because restoration of podocyte autophagy by calpain inhibitors effectively limits glomerular destruction.

BACKGROUND

Diabetic kidney disease is associated with impaired podocyte autophagy and subsequent podocyte injury. The regulation of podocyte autophagy is unique because it minimally uses the mTOR and AMPK pathways. Thus, the molecular mechanisms underlying the impaired autophagy in podocytes in diabetic kidney disease remain largely elusive.

METHODS

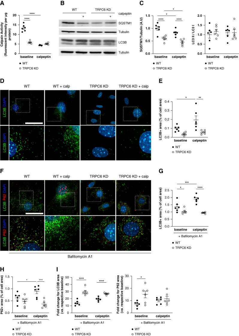
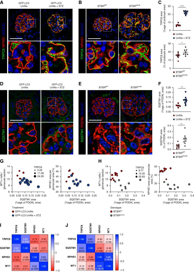
This study investigated how the calcium channel TRPC6 and the cysteine protease calpains deleteriously affect podocyte autophagy in diabetic kidney disease in mice. We demonstrated that TRPC6 knockdown in podocytes increased the autophagic flux because of decreased cysteine protease calpain activity. Diabetic kidney disease was induced in vivo using streptozotocin with unilateral nephrectomy and the BTBR ob/ob mouse models.

RESULTS

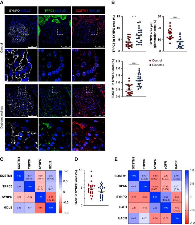
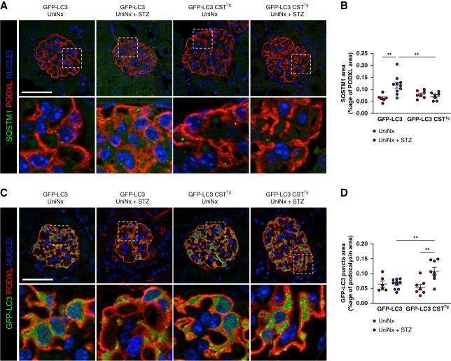
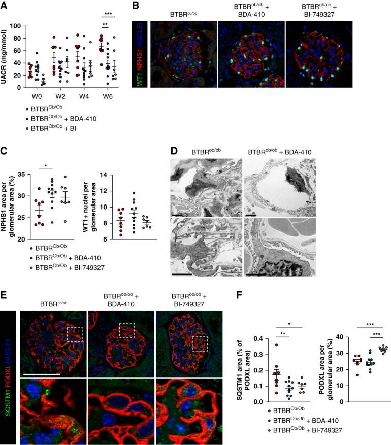
Diabetes increased TRPC6 expression in podocytes in vivo with decreased podocyte autophagic flux. Transgenic overexpression of the endogenous calpain inhibitor calpastatin, as well as pharmacologic inhibition of calpain activity, normalized podocyte autophagic flux, reduced nephrin loss, and prevented the development of albuminuria in diabetic mice. In kidney biopsies from patients with diabetes, we further confirmed that TRPC6 overexpression in podocytes correlates with decreased calpastatin expression, autophagy blockade, and podocyte injury.

CONCLUSIONS

Overall, we discovered a new mechanism that connects TRPC6 and calpain activity to impaired podocyte autophagy, increased podocyte injury, and development of proteinuria in the context of diabetic kidney disease. Therefore, targeting TRPC6 and/or calpain to restore podocyte autophagy might be a promising therapeutic strategy for diabetic kidney disease.

摘要

意义陈述

自噬可保护糖尿病肾病(DKD)中的足细胞免受损伤。恢复肾小球自噬是限制 DKD 的一种很有前途的方法。本研究证明了自噬的一种新的调节机制,该机制阻断了肾小球滤过屏障的这种关键保护作用。我们证明,在糖尿病小鼠模型中,足细胞中诱导的 TRPC6 介导钙蛋白酶的激活,从而损害足细胞自噬,导致损伤并加速 DKD。此外,本研究为 DKD 的可用药靶提供了原理证明,因为钙蛋白酶抑制剂恢复足细胞自噬可有效限制肾小球破坏。

背景

糖尿病肾病与足细胞自噬受损及随后的足细胞损伤有关。足细胞自噬的调节是独特的,因为它很少使用 mTOR 和 AMPK 途径。因此,糖尿病肾病中足细胞自噬受损的分子机制在很大程度上仍不清楚。

方法

本研究调查了钙通道 TRPC6 和半胱氨酸蛋白酶钙蛋白酶如何在糖尿病小鼠中对足细胞自噬产生有害影响。我们证明,在足细胞中敲低 TRPC6 会由于半胱氨酸蛋白酶钙蛋白酶活性降低而增加自噬通量。使用链脲佐菌素加单侧肾切除术和 BTBR ob/ob 小鼠模型在体内诱导糖尿病肾病。

结果

体内糖尿病增加了足细胞中的 TRPC6 表达,同时降低了足细胞自噬通量。内源性钙蛋白酶抑制剂钙蛋白酶抑制剂的转基因过表达以及钙蛋白酶活性的药理学抑制均可使足细胞自噬通量正常化,减少nephrin 的丢失,并防止糖尿病小鼠发生白蛋白尿。在来自糖尿病患者的肾活检组织中,我们进一步证实,足细胞中 TRPC6 的过表达与 calpastatin 表达减少、自噬阻断和足细胞损伤相关。

结论

总的来说,我们发现了一种新的机制,将 TRPC6 和钙蛋白酶活性与受损的足细胞自噬、增加的足细胞损伤以及糖尿病肾病中蛋白尿的发展联系起来。因此,靶向 TRPC6 和/或钙蛋白酶以恢复足细胞自噬可能是治疗糖尿病肾病的一种很有前途的策略。

https://cdn.ncbi.nlm.nih.gov/pmc/blobs/4df3/10631601/bba6df027284/jasn-34-1823-g001.jpg

文献AI研究员

20分钟写一篇综述,助力文献阅读效率提升50倍。

立即体验

用中文搜PubMed

大模型驱动的PubMed中文搜索引擎

马上搜索

文档翻译

学术文献翻译模型,支持多种主流文档格式。

立即体验