Suppr超能文献

超生理剂量的 17β-雌二醇可能通过调节小胶质细胞反应和脑甘油磷脂代谢加重去卵巢小鼠的抑郁样行为。

Supraphysiologic doses of 17β-estradiol aggravate depression-like behaviors in ovariectomized mice possibly via regulating microglial responses and brain glycerophospholipid metabolism.

机构信息

Center for Reproductive Medicine, Shandong University, Jinan, 250012, Shandong, China.

Key Laboratory of Reproductive Endocrinology of Ministry of Education, Shandong University, Jinan, 250012, Shandong, China.

出版信息

J Neuroinflammation. 2023 Sep 7;20(1):204. doi: 10.1186/s12974-023-02889-5.

Abstract

BACKGROUND

17β-Estradiol (E2) is generally considered neuroprotective in humans. However, the current clinical use of estrogen replacement therapy (ERT) is based on the physiological dose of E2 to treat menopausal syndrome and has limited therapeutic efficacy. The efficacy and potential toxicity of superphysiological doses of ERT for menopausal neurodegeneration are unknown.

METHODS

In this study, we investigated the effect of E2 with a supraphysiologic dose (0.5 mg/kg, sE2) on the treatment of menopausal mouse models established by ovariectomy. We performed the open field, Y-maze spontaneous alternation, forced swim tests, and sucrose preference test to investigate behavioral alterations. Subsequently, the status of microglia and neurons was detected by immunohistochemistry, HE staining, and Nissl staining, respectively. Real-time PCR was used to detect neuroinflammatory cytokines in the hippocampus and cerebral cortex. Using mass spectrometry proteomics platform and LC-MS/ MS-based metabolomics platform, proteins and metabolites in brain tissues were extracted and analyzed. BV2 and HT22 cell lines and primary neurons and microglia were used to explore the underlying molecular mechanisms in vitro.

RESULTS

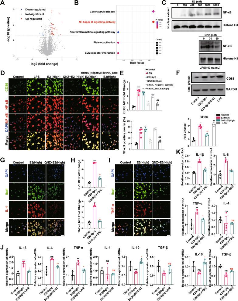
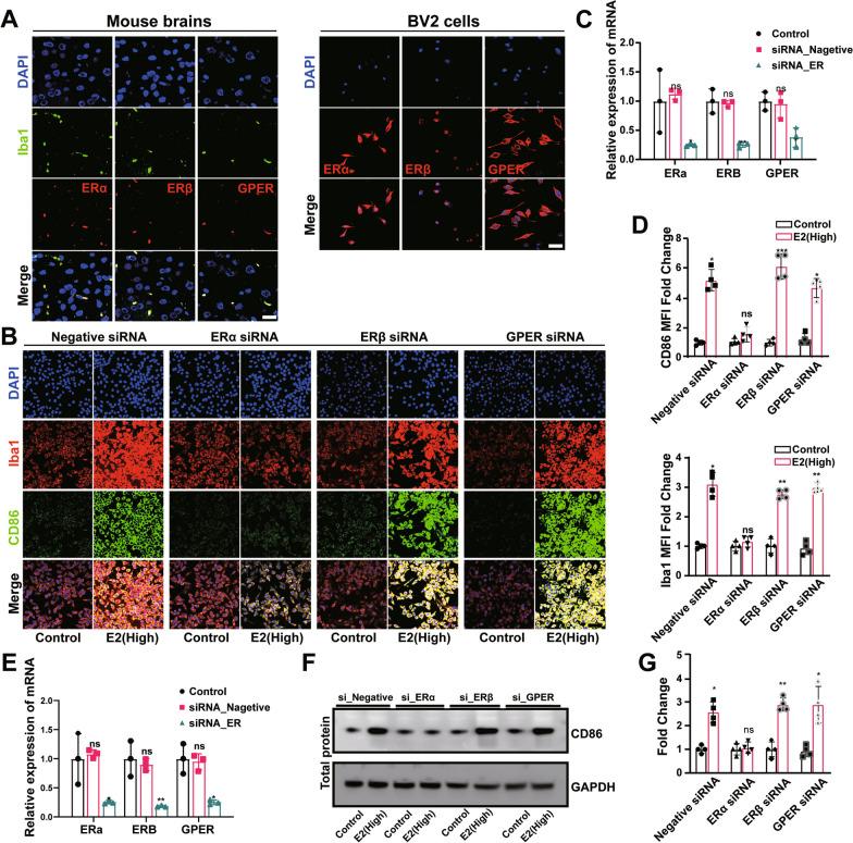
sE2 aggravated depression-like behavior in ovariectomized mice, caused microglia response, and increased proinflammatory cytokines in the cerebral cortex and hippocampus, as well as neuronal damage and glycerophospholipid metabolism imbalance. Subsequently, we demonstrated that sE2 induced the pro-inflammatory phenotype of microglia through ERα/NF-κB signaling pathway and downregulated the expression of cannabinoid receptor 1 in neuronal cells, which were important in the pathogenesis of depression.

CONCLUSION

These data suggest that sE2 may be nonhelpful or even detrimental to menopause-related depression, at least partly, by regulating microglial responses and glycerophospholipid metabolism.

摘要

背景

17β-雌二醇(E2)通常被认为对人类具有神经保护作用。然而,目前雌激素替代疗法(ERT)的临床应用是基于 E2 的生理剂量来治疗更年期综合征,治疗效果有限。超生理剂量的 ERT 治疗更年期神经退行性变的疗效和潜在毒性尚不清楚。

方法

在这项研究中,我们研究了超生理剂量(0.5mg/kg,sE2)的 E2 对去卵巢建立的更年期小鼠模型的治疗作用。我们进行了旷场、Y 迷宫自发交替、强迫游泳试验和蔗糖偏好试验来研究行为改变。随后,通过免疫组织化学、HE 染色和尼氏染色分别检测小胶质细胞和神经元的状态。实时 PCR 用于检测海马体和大脑皮层中的神经炎症细胞因子。使用质谱蛋白质组学平台和 LC-MS/MS 基于代谢组学平台,提取和分析脑组织中的蛋白质和代谢物。BV2 和 HT22 细胞系以及原代神经元和小胶质细胞用于体外探索潜在的分子机制。

结果

sE2 加重了去卵巢小鼠的抑郁样行为,引起小胶质细胞反应,并增加了大脑皮层和海马体中的促炎细胞因子,以及神经元损伤和甘油磷脂代谢失衡。随后,我们证明 sE2 通过 ERα/NF-κB 信号通路诱导小胶质细胞的促炎表型,并下调神经元细胞中大麻素受体 1 的表达,这在抑郁症的发病机制中很重要。

结论

这些数据表明,sE2 可能通过调节小胶质细胞反应和甘油磷脂代谢,对与更年期相关的抑郁症没有帮助,甚至可能有害,至少部分如此。

https://cdn.ncbi.nlm.nih.gov/pmc/blobs/8670/10485970/1bf0a03fe7fa/12974_2023_2889_Fig1_HTML.jpg

文献AI研究员

20分钟写一篇综述,助力文献阅读效率提升50倍。

立即体验

用中文搜PubMed

大模型驱动的PubMed中文搜索引擎

马上搜索

文档翻译

学术文献翻译模型,支持多种主流文档格式。

立即体验