Suppr超能文献

单分子自组装半菁-油酸共轭物作为一种新型琥珀酸脱氢酶抑制剂,可增强光动力疗法并消除癌症干细胞。

Unimolecular Self-Assembled Hemicyanine-Oleic Acid Conjugate Acts as a Novel Succinate Dehydrogenase Inhibitor to Amplify Photodynamic Therapy and Eliminate Cancer Stem Cells.

作者信息

Wang Qiang, Yang Tian, Li Shiyou, Xu Chen, Wang Chong, Xiong Yuxuan, Wang Xing, Wan Jiangling, Yang Xiangliang, Li Zifu

机构信息

National Engineering Research Center for Nanomedicine, College of Life Science and Technology, Huazhong University of Science and Technology, Wuhan 430074, P. R. China.

Key Laboratory of Molecular Biophysics of Ministry of Education, College of Life Science and Technology, Huazhong University of Science and Technology, Wuhan 430074, P. R. China.

出版信息

Research (Wash D C). 2023 Sep 6;6:0223. doi: 10.34133/research.0223. eCollection 2023.

Abstract

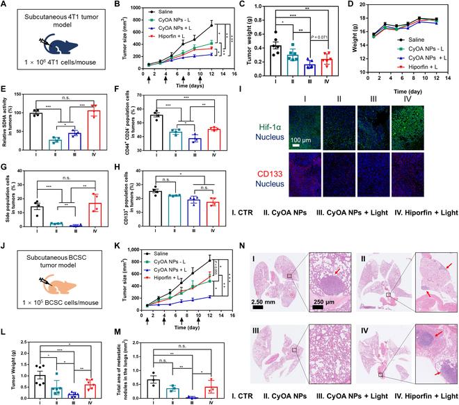
Photodynamic therapy with reactive oxygen species production is a prospective treatment to combat cancer stem cells (CSCs). However, the innate drawbacks, including short lifetime and diffusion distance of reactive oxygen species and hypoxia within solid tumors, have become bottlenecks for clinical applications of photodynamic therapy. Here, we develop a mitochondria-targeting hemicyanine-oleic acid conjugate (CyOA), which can self-assemble into supramolecular nanoparticles (NPs) without any exogenous excipients. CyOA is also shown for targeting the mitochondrial complex II protein succinate dehydrogenase to inhibit oxidative phosphorylation and reverse tumor hypoxia, resulting in 50.4-fold higher phototoxicity against breast cancer stem cells (BCSCs) compared to SO-CyOA NPs that cannot target to mitochondria. In 4T1 and BCSC tumor models, CyOA NPs achieve higher tumor inhibition and less lung metastasis nodules compared to the clinically used photosensitizer Hiporfin. This study develops a self-assembled small molecule that can serve as both oxidative phosphorylation inhibitor and photosensitizer for eradication of CSCs and treatment of solid tumors.

摘要

通过产生活性氧的光动力疗法是对抗癌症干细胞(CSCs)的一种前瞻性治疗方法。然而,其固有的缺点,包括活性氧的短寿命和扩散距离以及实体瘤内的缺氧,已成为光动力疗法临床应用的瓶颈。在此,我们开发了一种线粒体靶向的半菁-油酸共轭物(CyOA),它可以在没有任何外源性赋形剂的情况下自组装成超分子纳米颗粒(NPs)。CyOA还显示出靶向线粒体复合物II蛋白琥珀酸脱氢酶以抑制氧化磷酸化并逆转肿瘤缺氧,与不能靶向线粒体的SO-CyOA NPs相比,其对乳腺癌干细胞(BCSCs)的光毒性高50.4倍。在4T1和BCSC肿瘤模型中,与临床使用的光敏剂希泊芬相比,CyOA NPs实现了更高的肿瘤抑制和更少的肺转移结节。本研究开发了一种自组装小分子,它既可以作为氧化磷酸化抑制剂,又可以作为光敏剂来根除CSCs并治疗实体瘤。

https://cdn.ncbi.nlm.nih.gov/pmc/blobs/fffc/10482163/352de282c3db/research.0223.fig.001.jpg

文献AI研究员

20分钟写一篇综述,助力文献阅读效率提升50倍。

立即体验

用中文搜PubMed

大模型驱动的PubMed中文搜索引擎

马上搜索

文档翻译

学术文献翻译模型,支持多种主流文档格式。

立即体验