Suppr超能文献

一种用于预测抗原免疫原性和 T 细胞受体特异性的迁移学习方法。

A transfer-learning approach to predict antigen immunogenicity and T-cell receptor specificity.

机构信息

Department of Mathematics, Imperial College London, London, United Kingdom.

Laboratoire de Physique de l'Ecole Normale Supérieure, ENS, Université PSL, CNRS, Sorbonne Université, Université Paris-Cité, Paris, France.

出版信息

Elife. 2023 Sep 8;12:e85126. doi: 10.7554/eLife.85126.

Abstract

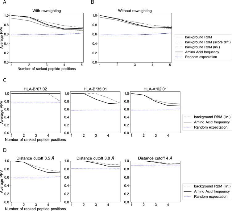
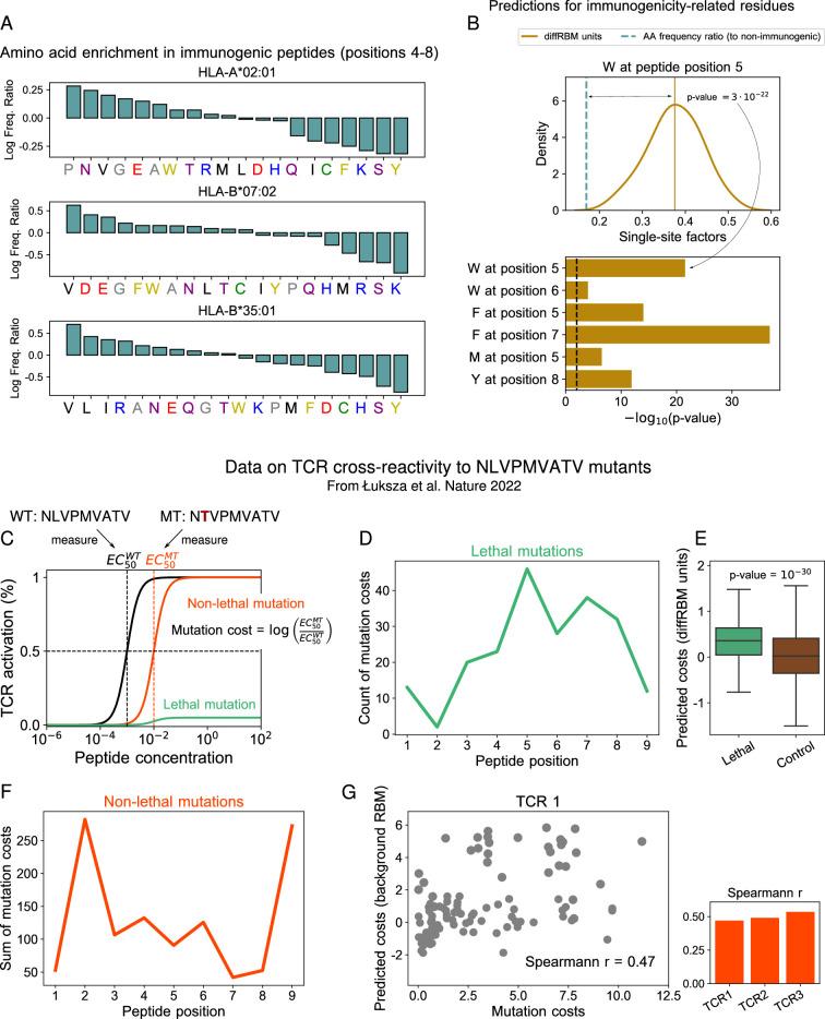
Antigen immunogenicity and the specificity of binding of T-cell receptors to antigens are key properties underlying effective immune responses. Here we propose diffRBM, an approach based on transfer learning and Restricted Boltzmann Machines, to build sequence-based predictive models of these properties. DiffRBM is designed to learn the distinctive patterns in amino-acid composition that, on the one hand, underlie the antigen's probability of triggering a response, and on the other hand the T-cell receptor's ability to bind to a given antigen. We show that the patterns learnt by diffRBM allow us to predict putative contact sites of the antigen-receptor complex. We also discriminate immunogenic and non-immunogenic antigens, antigen-specific and generic receptors, reaching performances that compare favorably to existing sequence-based predictors of antigen immunogenicity and T-cell receptor specificity.

摘要

抗原的免疫原性和 T 细胞受体与抗原结合的特异性是有效免疫反应的关键特性。在这里,我们提出了 diffRBM,这是一种基于迁移学习和受限玻尔兹曼机的方法,用于构建这些特性的基于序列的预测模型。diffRBM 的设计目的是学习氨基酸组成中的独特模式,一方面,这些模式是抗原引发反应的概率的基础,另一方面是 T 细胞受体与给定抗原结合的能力。我们表明,diffRBM 学习到的模式使我们能够预测抗原-受体复合物的假定接触位点。我们还区分了免疫原性和非免疫原性抗原、抗原特异性和通用受体,达到了与现有的基于序列的抗原免疫原性和 T 细胞受体特异性预测方法相当的性能。

https://cdn.ncbi.nlm.nih.gov/pmc/blobs/2f1f/10522340/d3f5e2154ee7/elife-85126-fig1.jpg

文献AI研究员

20分钟写一篇综述,助力文献阅读效率提升50倍。

立即体验

用中文搜PubMed

大模型驱动的PubMed中文搜索引擎

马上搜索

文档翻译

学术文献翻译模型,支持多种主流文档格式。

立即体验