Suppr超能文献

新型白藜芦醇对 ROS 介导的氧化应激损伤的潜在保护作用的深入了解:体外和体内研究

New Insight into the Potential Protective Function of Sulforaphene against ROS-Mediated Oxidative Stress Damage In Vitro and In Vivo.

机构信息

State Key Laboratory of Chemical Resource Engineering, College of Life Science and Technology, Beijing University of Chemical Technology, Beijing 100029, China.

出版信息

Int J Mol Sci. 2023 Aug 23;24(17):13129. doi: 10.3390/ijms241713129.

Abstract

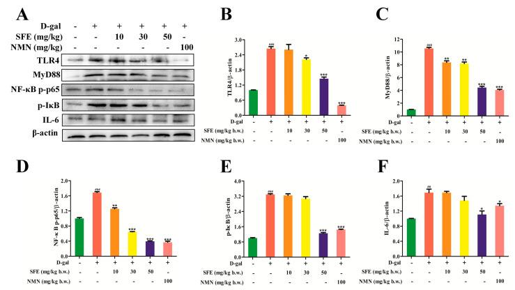
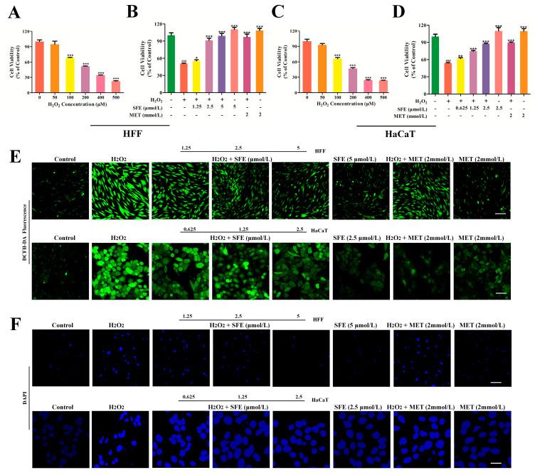
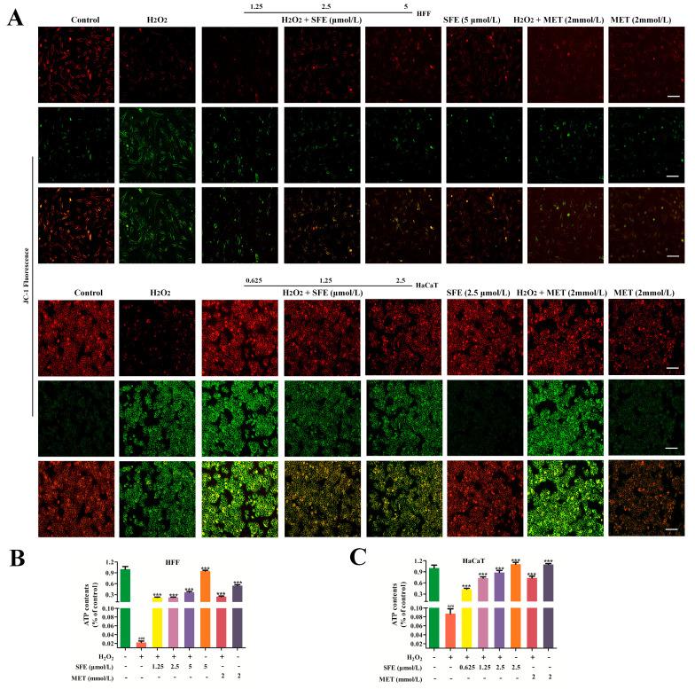
Sulforaphene (SFE) is a kind of isothiocyanate isolated from radish seeds that can prevent free-radical-induced diseases. In this study, we investigated the protective effect of SFE on oxidative-stress-induced damage and its molecular mechanism in vitro and in vivo. The results of cell experiments show that SFE can alleviate D-gal-induced cytotoxicity, promote cell cycle transformation by inhibiting the production of reactive oxygen species (ROS) and cell apoptosis, and show a protective effect on cells with H2O2-induced oxidative damage. Furthermore, the results of mice experiments show that SFE can alleviate D-galactose-induced kidney damage by inhibiting ROS, malondialdehyde (MDA), and 4-hydroxyalkenals (4-HNE) production; protect the kidney against oxidative stress-induced damage by increasing antioxidant enzyme activity and upregulating the Nrf2 signaling pathway; and inhibit the activity of pro-inflammatory factors by downregulating the expression of Toll-like receptor 4 (TLR4)-mediated inflammatory response. In conclusion, this research shows that SFE has antioxidant effects, providing a new perspective for studying the anti-aging properties of natural compounds.

摘要

萝卜硫素(SFE)是从萝卜种子中分离得到的一种异硫氰酸盐,具有预防自由基诱导疾病的作用。本研究通过体外和体内实验,探讨了 SFE 对氧化应激诱导损伤的保护作用及其分子机制。细胞实验结果表明,SFE 可减轻 D-半乳糖诱导的细胞毒性,通过抑制活性氧(ROS)和细胞凋亡的产生,促进细胞周期转化,对 H2O2 诱导的氧化损伤细胞具有保护作用。进一步的动物实验结果表明,SFE 可通过抑制 ROS、丙二醛(MDA)和 4-羟基壬烯醛(4-HNE)的产生,减轻 D-半乳糖诱导的肾脏损伤;通过提高抗氧化酶活性和上调 Nrf2 信号通路,保护肾脏免受氧化应激诱导的损伤;通过下调 Toll 样受体 4(TLR4)介导的炎症反应,抑制促炎因子的活性。综上所述,本研究表明 SFE 具有抗氧化作用,为研究天然化合物的抗衰老特性提供了新视角。

https://cdn.ncbi.nlm.nih.gov/pmc/blobs/72c9/10487408/a4e590cfd663/ijms-24-13129-g001.jpg

文献AI研究员

20分钟写一篇综述,助力文献阅读效率提升50倍。

立即体验

用中文搜PubMed

大模型驱动的PubMed中文搜索引擎

马上搜索

文档翻译

学术文献翻译模型,支持多种主流文档格式。

立即体验