Suppr超能文献

新型转录因子机器学习模型与靶向药物联合治疗策略在三阴性乳腺癌中的应用。

Application of Novel Transcription Factor Machine Learning Model and Targeted Drug Combination Therapy Strategy in Triple Negative Breast Cancer.

机构信息

Laboratory of Molecular Genetics of Aging & Tumor, Medicine School, Kunming University of Science and Technology, Kunming 650500, China.

出版信息

Int J Mol Sci. 2023 Aug 31;24(17):13497. doi: 10.3390/ijms241713497.

Abstract

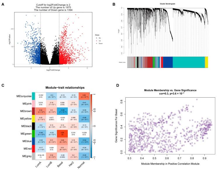
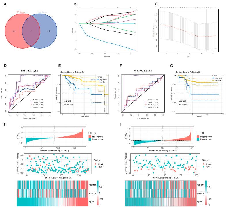
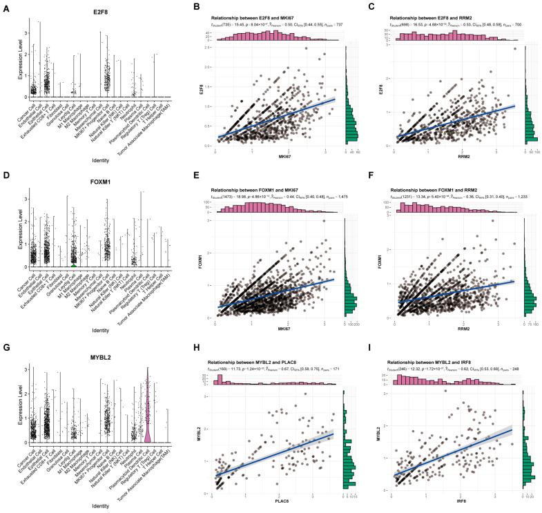
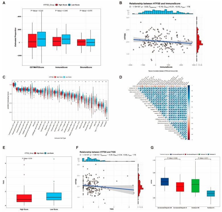
Transcription factors (TFs) have been shown to play a key role in the occurrence and development of tumors, including triple-negative breast cancer (TNBC), with a worse prognosis. Machine learning is widely used for establishing prediction models and screening key tumor drivers. Current studies lack TF integration in TNBC, so targeted research on TF prognostic models and targeted drugs is beneficial to improve clinical translational application. The purpose of this study was to use the Least Absolute Shrinkage and Selection Operator to build a prognostic TFs model after cohort normalization based on housekeeping gene expression levels. Potential targeted drugs were then screened on the basis of molecular docking, and a multi-drug combination strategy was used for both in vivo and in vitro experimental studies. The machine learning model of TFs built by , , and has broad applicability, with an AUC value of up to 0.877 at one year. As a high-risk clinical factor, its abnormal disorder may lead to upregulation of the activity of pathways related to cell proliferation. This model can also be used to predict the adverse effects of immunotherapy in patients with TNBC. Molecular docking was used to screen three drugs that target TFs: Trichostatin A (TSA), Doxorubicin (DOX), and Calcitriol. In vitro and in vivo experiments showed that TSA + DOX was able to effectively reduce DOX dosage, and TSA + DOX + Calcitriol may be able to effectively reduce the toxic side effects of DOX on the heart. In conclusion, the machine learning model based on three TFs provides new biomarkers for clinical and prognostic diagnosis of TNBC, and the combination targeted drug strategy offers a novel research perspective for TNBC treatment.

摘要

转录因子(TFs)已被证明在肿瘤的发生和发展中起关键作用,包括三阴性乳腺癌(TNBC),其预后更差。机器学习被广泛用于建立预测模型和筛选关键肿瘤驱动因素。目前的研究缺乏 TNBC 中的 TF 整合,因此针对 TF 预后模型和靶向药物的针对性研究有利于提高临床转化应用。本研究旨在使用最小绝对收缩和选择算子(LASSO),根据管家基因表达水平,在队列归一化后构建预后 TF 模型。然后基于分子对接筛选潜在的靶向药物,并对多药物联合策略进行体内外实验研究。通过 、 、 构建的 TF 机器学习模型具有广泛的适用性,在一年内的 AUC 值高达 0.877。作为一个高风险的临床因素,其异常紊乱可能导致与细胞增殖相关的途径活性上调。该模型还可用于预测 TNBC 患者免疫治疗的不良反应。分子对接筛选出三种靶向 TF 的药物:曲古抑菌素 A(TSA)、多柔比星(DOX)和钙三醇。体外和体内实验表明,TSA+DOX 能够有效降低 DOX 剂量,而 TSA+DOX+钙三醇可能能够有效降低 DOX 对心脏的毒性副作用。总之,基于三个 TF 的机器学习模型为 TNBC 的临床和预后诊断提供了新的生物标志物,而联合靶向药物策略为 TNBC 治疗提供了新的研究视角。

https://cdn.ncbi.nlm.nih.gov/pmc/blobs/684a/10487460/78efc393092b/ijms-24-13497-g001.jpg

文献AI研究员

20分钟写一篇综述,助力文献阅读效率提升50倍。

立即体验

用中文搜PubMed

大模型驱动的PubMed中文搜索引擎

马上搜索

文档翻译

学术文献翻译模型,支持多种主流文档格式。

立即体验