Suppr超能文献

细胞色素P450 71(CYP71)基因家族的全基因组综合研究:揭示CYP71启动子和基因变异(Ser33Leu)对籼稻(Oryza sativa L.)产量相关性状的影响

A Comprehensive Genome-Wide Investigation of the Cytochrome 71 () Gene Family: Revealing the Impact of Promoter and Gene Variants (Ser33Leu) of on Yield-Related Traits in Indica Rice ( L.).

作者信息

Sahoo Bijayalaxmi, Nayak Itishree, Parameswaran C, Kesawat Mahipal Singh, Sahoo Khirod Kumar, Subudhi H N, Balasubramaniasai Cayalvizhi, Prabhukarthikeyan S R, Katara Jawahar Lal, Dash Sushanta Kumar, Chung Sang-Min, Siddiqui Manzer H, Alamri Saud, Samantaray Sanghamitra

机构信息

Crop Improvement Division, ICAR-National Rice Research Institute, Cuttack 753006, India.

Department of Botany, Ravenshaw University, Cuttack 753006, India.

出版信息

Plants (Basel). 2023 Aug 23;12(17):3035. doi: 10.3390/plants12173035.

Abstract

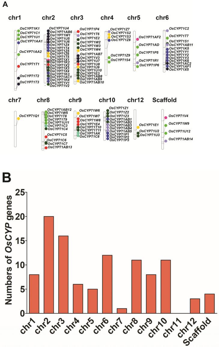
The cytochrome P450 (CYP450) gene family plays a critical role in plant growth and developmental processes, nutrition, and detoxification of xenobiotics in plants. In the present research, a comprehensive set of 105 family genes was pinpointed within the genome of indica rice. These genes were categorized into twelve distinct subfamilies, where members within the same subgroup exhibited comparable gene structures and conserved motifs. In addition, 105 genes were distributed across 11 chromosomes, and 36 pairs of involved in gene duplication events. Within the promoter region of , there exists an extensive array of cis-elements that are associated with light responsiveness, hormonal regulation, and stress-related signaling. Further, transcriptome profiling revealed that a majority of the genes exhibited responsiveness to hormones and were activated across diverse tissues and developmental stages in rice. The gene is involved in insect resistance, senescence, and yield-related traits in rice. Hence, understanding the association between genetic variants and yield-related traits in rice varieties could provide novel insights for rice improvement. Through the utilization of linear regression models, a total of eight promoters were identified, and a specific gene variant (Ser33Leu) within was found to be linked to spikelet fertility. Additionally, different alleles of the gene identified through in/dels polymorphism in 131 rice varieties were validated for their allelic effects on yield-related traits. Furthermore, the single-plant yield, spikelet number, panicle length, panicle weight, and unfilled grain per panicle for the 1 promoter insertion variant were found to contribute 20.19%, 13.65%, 5.637%, 8.79%, and 36.86% more than the deletion variant, respectively. These findings establish a robust groundwork for delving deeper into the functions of -family genes across a range of biological processes. Moreover, these findings provide evidence that allelic variation in the promoter and amino acid substitution of Ser33Leu in the gene could potentially impact traits related to rice yield. Therefore, the identified promoter variants in the gene could be harnessed to amplify rice yields.

摘要

细胞色素P450(CYP450)基因家族在植物生长发育过程、营养以及植物对外源生物的解毒作用中发挥着关键作用。在本研究中,在籼稻基因组中精准定位了一组共105个家族基因。这些基因被分为12个不同的亚家族,同一亚组内的成员具有相似的基因结构和保守基序。此外,105个基因分布在11条染色体上,其中36对基因参与了基因复制事件。在该基因的启动子区域,存在大量与光响应、激素调节和胁迫相关信号传导相关的顺式元件。此外,转录组分析表明,大多数基因对激素有响应,并在水稻的不同组织和发育阶段被激活。该基因参与水稻的抗虫性、衰老和产量相关性状。因此,了解水稻品种中该基因遗传变异与产量相关性状之间的关联可为水稻改良提供新的见解。通过使用线性回归模型,共鉴定出8个启动子,并且发现该基因内的一个特定基因变体(Ser33Leu)与小穗育性相关。此外,通过对131个水稻品种的插入/缺失多态性鉴定出的该基因的不同等位基因,验证了它们对产量相关性状的等位基因效应。此外,发现1个启动子插入变体的单株产量、小穗数、穗长、穗重和每穗空粒数分别比缺失变体多贡献20.19%、13.65%、5.637%、8.79%和36.86%。这些发现为深入研究该基因家族在一系列生物学过程中的功能奠定了坚实基础。此外,这些发现提供了证据,表明该基因启动子中的等位基因变异和Ser33Leu的氨基酸取代可能会潜在影响与水稻产量相关的性状。因此,该基因中鉴定出的启动子变体可用于提高水稻产量。

https://cdn.ncbi.nlm.nih.gov/pmc/blobs/f833/10490456/44726c44c934/plants-12-03035-g001.jpg

文献AI研究员

20分钟写一篇综述,助力文献阅读效率提升50倍。

立即体验

用中文搜PubMed

大模型驱动的PubMed中文搜索引擎

马上搜索

文档翻译

学术文献翻译模型,支持多种主流文档格式。

立即体验