Suppr超能文献

三重报告基因检测:一种非重叠荧光素酶检测方法,用于使用新的蘑菇荧光素酶-荧光素对癌症细胞中复杂的大分子调控进行测量。

Triple Reporter Assay: A Non-Overlapping Luciferase Assay for the Measurement of Complex Macromolecular Regulation in Cancer Cells Using a New Mushroom Luciferase-Luciferin Pair.

机构信息

Molecular Functional Imaging Laboratory, Advanced Centre for Treatment, Research and Education in Cancer, Navi Mumbai 410210, India.

Faculty of Life Science, Homi Bhabha National Institute, Mumbai 400094, India.

出版信息

Sensors (Basel). 2023 Aug 22;23(17):7313. doi: 10.3390/s23177313.

Abstract

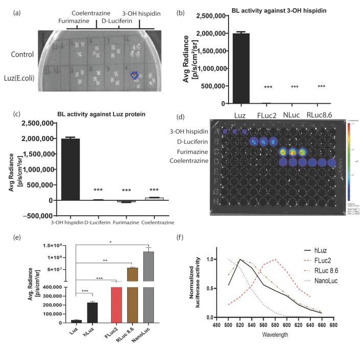
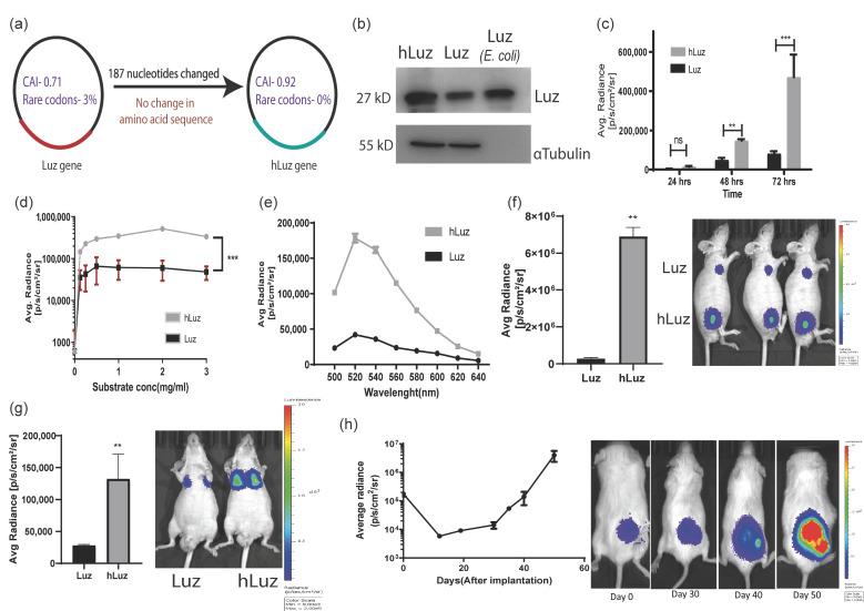
This study demonstrates the development of a humanized luciferase imaging reporter based on a recently discovered mushroom luciferase () from In vitro and in vivo assessments showed that human-codon-optimized () has significantly higher activity than native in various cancer cell types. The potential of in non-invasive bioluminescence imaging was demonstrated by human tumor xenografts subcutaneously and by the orthotopic lungs xenograft in immunocompromised mice. enzyme or its unique 3OH-hispidin substrate was found to be non-cross-reacting with commonly used luciferase reporters such as Firefly (FLuc2), (RLuc), or nano-luciferase (NLuc). Based on this feature, a non-overlapping, multiplex luciferase assay using was envisioned to surpass the limitation of dual reporter assay. Multiplex reporter functionality was demonstrated by designing a new sensor construct to measure the NF-κB transcriptional activity using and utilized in conjunction with two available constructs, p53-NLuc and PIK3CA promoter-FLuc2. By expressing these constructs in the A2780 cell line, we unveiled a complex macromolecular regulation of high relevance in ovarian cancer. The assays performed elucidated the direct regulatory action of p53 or NF-κB on the PIK3CA promoter. However, only the multiplexed assessment revealed further complexities as stabilized p53 expression attenuates NF-κB transcriptional activity and thereby indirectly influences its regulation on the PIK3CA gene. Thus, this study suggests the importance of live cell multiplexed measurement of gene regulatory function using more than two luciferases to address more realistic situations in disease biology.

摘要

本研究展示了一种基于最近从 中发现的蘑菇荧光素酶()开发的人源化荧光素酶成像报告基因。体外和体内评估表明,与天然 相比,经人密码子优化的 ()在各种癌细胞类型中具有显著更高的活性。通过皮下人肿瘤异种移植和免疫缺陷小鼠原位肺移植,证明了 在非侵入性生物发光成像中的潜力。未发现 酶或其独特的 3OH-hispidin 底物与常用的荧光素酶报告基因(如 Firefly(FLuc2)、Renilla(RLuc)或纳米荧光素酶(NLuc))发生交叉反应。基于此特性,设想使用 进行非重叠的多重荧光素酶检测可以克服双报告基因检测的局限性。通过设计一种新的传感器构建体来测量使用 和 NF-κB 转录活性,证明了多重报告基因功能,并与两个可用的构建体 p53-NLuc 和 PIK3CA 启动子-FLuc2 一起使用。通过在 A2780 细胞系中表达这些构建体,我们揭示了卵巢癌中具有高度相关性的复杂大分子调控。进行的测定揭示了 p53 或 NF-κB 对 PIK3CA 启动子的直接调节作用。然而,只有通过多重评估才能揭示出更复杂的情况,因为稳定表达的 p53 会减弱 NF-κB 的转录活性,从而间接地影响其对 PIK3CA 基因的调节。因此,本研究表明,使用超过两种荧光素酶对基因调控功能进行实时细胞多重测量对于解决疾病生物学中更现实的情况非常重要。

https://cdn.ncbi.nlm.nih.gov/pmc/blobs/6048/10490530/38bfc4f72d49/sensors-23-07313-g001.jpg

文献AI研究员

20分钟写一篇综述,助力文献阅读效率提升50倍。

立即体验

用中文搜PubMed

大模型驱动的PubMed中文搜索引擎

马上搜索

文档翻译

学术文献翻译模型,支持多种主流文档格式。

立即体验