Suppr超能文献

拓展 PAX1 缺陷性 SCID 和 CID 患者的临床和免疫学表型。

Expanding the clinical and immunological phenotypes of PAX1-deficient SCID and CID patients.

机构信息

Department of Pediatrics, Division of Pediatric Allergy and Immunology, Faculty of Medicine, Karadeniz Technical University Trabzon, Turkey.

Great Ormond Street Institute of Child Health, Infection, Immunity and Inflammation Research & Teaching Department, University College London, London, United Kingdom; Department of Immunology and Gene therapy, Great Ormond Street Hospital for Children NHS Foundation Trust, London, United Kingdom.

出版信息

Clin Immunol. 2023 Oct;255:109757. doi: 10.1016/j.clim.2023.109757. Epub 2023 Sep 9.

Abstract

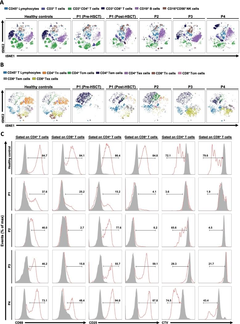
Paired box 1 (PAX1) deficiency has been reported in a small number of patients diagnosed with otofaciocervical syndrome type 2 (OFCS2). We described six new patients who demonstrated variable clinical penetrance. Reduced transcriptional activity of pathogenic variants confirmed partial or complete PAX1 deficiency. Thymic aplasia and hypoplasia were associated with impaired T cell immunity. Corrective treatment was required in 4/6 patients. Hematopoietic stem cell transplantation resulted in poor immune reconstitution with absent naïve T cells, contrasting with the superior recovery of T cell immunity after thymus transplantation. Normal ex vivo differentiation of PAX1-deficient CD34 cells into mature T cells demonstrated the absence of a hematopoietic cell-intrinsic defect. New overlapping features with DiGeorge syndrome included primary hypoparathyroidism (n = 5) and congenital heart defects (n = 2), in line with PAX1 expression during early embryogenesis. Our results highlight new features of PAX1 deficiency, which are relevant to improving early diagnosis and identifying patients requiring corrective treatment.

摘要

配对盒基因 1(PAX1)缺陷已在少数被诊断为 2 型耳面颈综合征(OFCS2)的患者中报道过。我们描述了 6 名新患者,他们表现出不同的临床外显率。致病性变异体转录活性降低证实了部分或完全 PAX1 缺陷。胸腺发育不全和发育不良与 T 细胞免疫受损有关。6 名患者中有 4 名需要进行矫正治疗。造血干细胞移植导致免疫重建不良,缺乏幼稚 T 细胞,与胸腺移植后 T 细胞免疫的良好恢复形成对比。PAX1 缺陷 CD34 细胞在体外向成熟 T 细胞的正常分化表明不存在造血细胞内在缺陷。与 DiGeorge 综合征新的重叠特征包括原发性甲状旁腺功能减退症(n=5)和先天性心脏缺陷(n=2),与胚胎早期 PAX1 的表达一致。我们的研究结果突出了 PAX1 缺陷的新特征,这对于改善早期诊断和确定需要矫正治疗的患者很重要。

https://cdn.ncbi.nlm.nih.gov/pmc/blobs/7e00/10958138/9634cc9af255/gr1.jpg

文献AI研究员

20分钟写一篇综述,助力文献阅读效率提升50倍。

立即体验

用中文搜PubMed

大模型驱动的PubMed中文搜索引擎

马上搜索

文档翻译

学术文献翻译模型,支持多种主流文档格式。

立即体验