Suppr超能文献

部分骨骼肌特异性 Drp1 敲除可增强饮食诱导肥胖小鼠的胰岛素敏感性,但不能增强瘦小鼠的胰岛素敏感性。

Partial skeletal muscle-specific Drp1 knockout enhances insulin sensitivity in diet-induced obese mice, but not in lean mice.

机构信息

Department of Exercise and Health Sciences, Robert and Donna Manning College of Nursing and Health Sciences, University of Massachusetts Boston, Boston, MA, USA.

Department of Biology, University of Massachusetts Boston, Boston, MA, USA.

出版信息

Mol Metab. 2023 Nov;77:101802. doi: 10.1016/j.molmet.2023.101802. Epub 2023 Sep 9.

Abstract

OBJECTIVE

Dynamin-related protein 1 (Drp1) is the key regulator of mitochondrial fission. We and others have reported a strong correlation between enhanced Drp1 activity and impaired skeletal muscle insulin sensitivity. This study aimed to determine whether Drp1 directly regulates skeletal muscle insulin sensitivity and whole-body glucose homeostasis.

METHODS

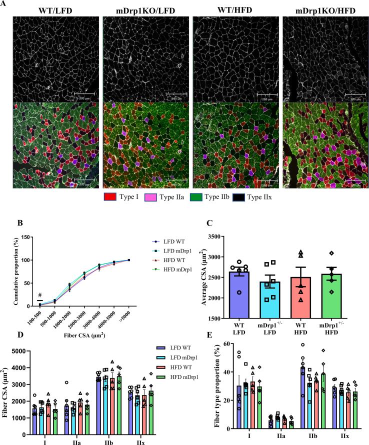
We employed tamoxifen-inducible skeletal muscle-specific heterozygous Drp1 knockout mice (mDrp1). Male mDrp1 and wildtype (WT) mice were fed with either a high-fat diet (HFD) or low-fat diet (LFD) for four weeks, followed by tamoxifen injections for five consecutive days, and remained on their respective diet for another four weeks. In addition, we used primary human skeletal muscle cells (HSkMC) from lean, insulin-sensitive, and severely obese, insulin-resistant humans and transfected the cells with either a Drp1 shRNA (shDrp1) or scramble shRNA construct. Skeletal muscle and whole-body insulin sensitivity, skeletal muscle insulin signaling, mitochondrial network morphology, respiration, and HO production were measured.

RESULTS

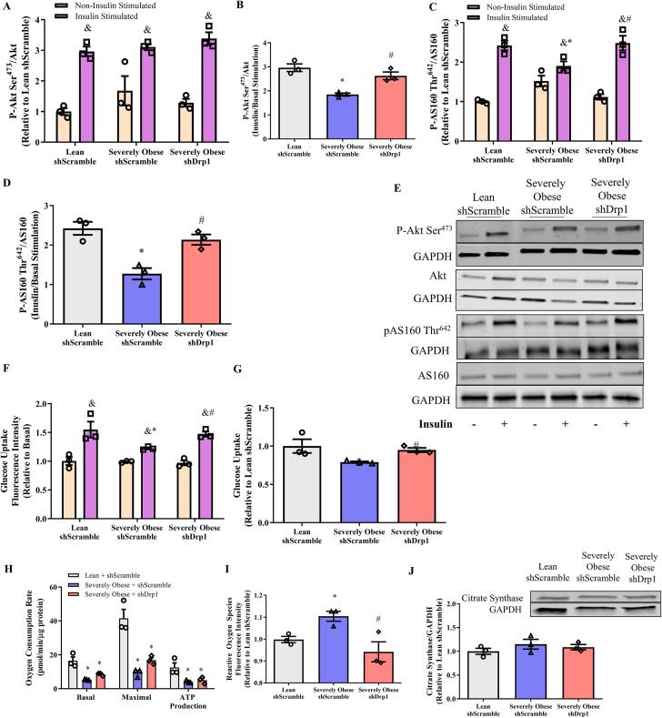
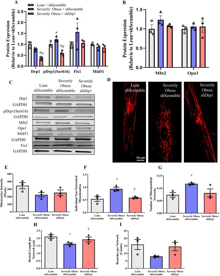
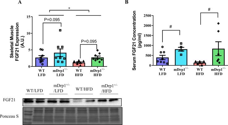
Partial deletion of the Drp1 gene in skeletal muscle led to improved whole-body glucose tolerance and insulin sensitivity (P < 0.05) in diet-induced obese, insulin-resistant mice but not in lean mice. Analyses of mitochondrial structure and function revealed that the partial deletion of the Drp1 gene restored mitochondrial dynamics, improved mitochondrial morphology, and reduced mitochondrial Complex I- and II-derived HO (P < 0.05) under the condition of diet-induced obesity. In addition, partial deletion of Drp1 in skeletal muscle resulted in elevated circulating FGF21 (P < 0.05) and in a trend towards increase of FGF21 expression in skeletal muscle tissue (P = 0.095). In primary myotubes derived from severely obese, insulin-resistant humans, ShRNA-induced-knockdown of Drp1 resulted in enhanced insulin signaling, insulin-stimulated glucose uptake and reduced cellular reactive oxygen species (ROS) content compared to the shScramble-treated myotubes from the same donors (P < 0.05).

CONCLUSION

These data demonstrate that partial loss of skeletal muscle-specific Drp1 expression is sufficient to improve whole-body glucose homeostasis and insulin sensitivity under obese, insulin-resistant conditions, which may be, at least in part, due to reduced mitochondrial HO production. In addition, our findings revealed divergent effects of Drp1 on whole-body metabolism under lean healthy or obese insulin-resistant conditions in mice.

摘要

目的

动力相关蛋白 1(Drp1)是线粒体分裂的关键调节因子。我们和其他人已经报道,Drp1 活性增强与骨骼肌胰岛素敏感性受损之间存在很强的相关性。本研究旨在确定 Drp1 是否直接调节骨骼肌胰岛素敏感性和全身葡萄糖稳态。

方法

我们使用了他莫昔芬诱导的骨骼肌特异性杂合子 Drp1 敲除小鼠(mDrp1)。雄性 mDrp1 和野生型(WT)小鼠分别用高脂肪饮食(HFD)或低脂肪饮食(LFD)喂养 4 周,然后连续 5 天给予他莫昔芬注射,并继续在各自的饮食中喂养 4 周。此外,我们使用来自瘦的、胰岛素敏感的和严重肥胖的、胰岛素抵抗的人类的原代骨骼肌细胞(HSkMC),并将细胞转染 Drp1 shRNA(shDrp1)或 scramble shRNA 构建体。测量骨骼肌和全身胰岛素敏感性、骨骼肌胰岛素信号、线粒体网络形态、呼吸和 HO 产生。

结果

骨骼肌中 Drp1 基因的部分缺失导致饮食诱导肥胖、胰岛素抵抗的小鼠全身葡萄糖耐量和胰岛素敏感性改善(P<0.05),但在瘦小鼠中则没有。线粒体结构和功能分析表明,Drp1 基因的部分缺失恢复了线粒体动力学,改善了线粒体形态,并减少了线粒体复合物 I 和 II 衍生的 HO(P<0.05)在饮食诱导肥胖的情况下。此外,骨骼肌中 Drp1 的部分缺失导致循环 FGF21 水平升高(P<0.05),骨骼肌组织中 FGF21 表达也有升高的趋势(P=0.095)。在来自严重肥胖的、胰岛素抵抗的人类的原代肌管中,与来自同一供体的 shScramble 处理的肌管相比,Drp1 的 ShRNA 诱导敲低导致胰岛素信号增强、胰岛素刺激的葡萄糖摄取增加和细胞内活性氧(ROS)含量减少(P<0.05)。

结论

这些数据表明,骨骼肌特异性 Drp1 表达的部分缺失足以改善肥胖、胰岛素抵抗状态下的全身葡萄糖稳态和胰岛素敏感性,这至少部分是由于线粒体 HO 产生减少所致。此外,我们的发现揭示了 Drp1 在肥胖、胰岛素抵抗条件下对小鼠整体代谢的不同影响。

https://cdn.ncbi.nlm.nih.gov/pmc/blobs/5e66/10511484/5a9435511eef/ga1.jpg

文献AI研究员

20分钟写一篇综述,助力文献阅读效率提升50倍。

立即体验

用中文搜PubMed

大模型驱动的PubMed中文搜索引擎

马上搜索

文档翻译

学术文献翻译模型,支持多种主流文档格式。

立即体验