Suppr超能文献

多组学分析鉴定出在晚期炎症性侵蚀性关节炎时关节引流淋巴结中与 ALCAM-CD6 共刺激的 IgG2b 类别转换。

Multi-omics analysis identifies IgG2b class-switching with ALCAM-CD6 co-stimulation in joint-draining lymph nodes during advanced inflammatory-erosive arthritis.

机构信息

Center for Musculoskeletal Research, University of Rochester Medical Center, Rochester, NY, United States.

Department of Pathology & Laboratory Medicine, University of Rochester Medical Center, Rochester, NY, United States.

出版信息

Front Immunol. 2023 Aug 25;14:1237498. doi: 10.3389/fimmu.2023.1237498. eCollection 2023.

Abstract

INTRODUCTION

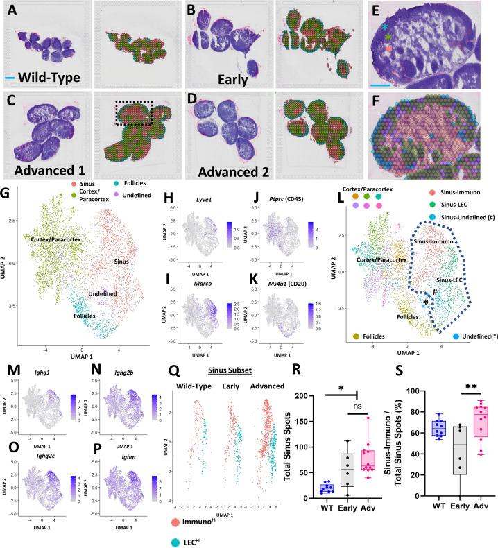
Defective lymphatic drainage and translocation of B-cells in inflamed (Bin) joint-draining lymph node sinuses are pathogenic phenomena in patients with severe rheumatoid arthritis (RA). However, the molecular mechanisms underlying this lymphatic dysfunction remain poorly understood. Herein, we utilized multi-omic spatial and single-cell transcriptomics to evaluate altered cellular composition (including lymphatic endothelial cells, macrophages, B-cells, and T-cells) in the joint-draining lymph node sinuses and their associated phenotypic changes and cell-cell interactions during RA development using the tumor necrosis factor transgenic (TNF-Tg) mouse model.

METHODS

Popliteal lymph nodes (PLNs) from wild-type (n=10) and TNF-Tg male mice with "Early" (5 to 6-months of age; n=6) and "Advanced" (>8-months of age; n=12) arthritis were harvested and processed for spatial transcriptomics. Single-cell RNA sequencing (scRNAseq) was performed in PLNs from the TNF-Tg cohorts (n=6 PLNs pooled/cohort). PLN histopathology and ELISPOT along with ankle histology and micro-CT were evaluated. Histopathology of human lymph nodes and synovia was performed for clinical correlation.

RESULTS

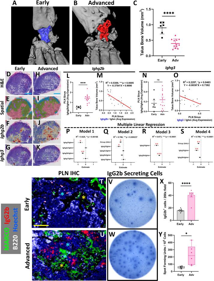
Advanced PLN sinuses exhibited an increased expression ratio (Early 0.5 ± 0.1 vs Advanced 1.4 ± 0.5 counts/counts; ) that significantly correlated with reduced talus bone volumes in the afferent ankle (R 0.54, ). Integration of single-cell and spatial transcriptomics revealed the increased IgG2b plasma cells localized in MARCO peri-follicular medullary sinuses. A concomitant decreased expression (Early 2.5 ± 0.74 vs Advanced 1.0 ± 0.50 counts, ) within Advanced PLN sinuses was associated with accumulation of iron-laden Prussian blue positive macrophages in lymph nodes and synovium of Advanced TNF-Tg mice, and further validated in RA clinical samples. T-cells were increased 8-fold in Advanced PLNs, and bioinformatic pathway assessment identified the interaction between ALCAM macrophages and CD6 T-cells as a plausible co-stimulatory mechanism to promote IgG2b class-switching.

DISCUSSION

Collectively, these data support a model of flare in chronic TNF-induced arthritis in which loss of lymphatic flow through affected joint-draining lymph nodes facilitates the interaction between effluxing macrophages and T-cells via ALCAM-CD6 co-stimulation, initiating IgG2b class-switching and plasma cell differentiation of the expanded Bin population. Future work is warranted to investigate immunoglobulin clonality and potential autoimmune consequences, as well as the efficacy of anti-CD6 therapy to prevent these pathogenic events.

摘要

简介

在严重类风湿关节炎(RA)患者中,炎症(Bin)关节引流淋巴结窦中的淋巴引流缺陷和 B 细胞易位是致病现象。然而,这种淋巴功能障碍的分子机制仍知之甚少。在此,我们利用多组学空间和单细胞转录组学,利用肿瘤坏死因子转基因(TNF-Tg)小鼠模型,评估 RA 发展过程中关节引流淋巴结窦中细胞组成(包括淋巴内皮细胞、巨噬细胞、B 细胞和 T 细胞)的改变及其相关表型变化和细胞-细胞相互作用。

方法

从野生型(n=10)和 TNF-Tg 雄性小鼠的腘窝淋巴结(PLN)中采集早期(5-6 月龄;n=6)和晚期(>8 月龄;n=12)关节炎的 PLN 进行空间转录组学分析。在 TNF-Tg 队列的 PLN 中进行单细胞 RNA 测序(scRNAseq)(每个队列 6 个 PLN 混合/合并)。进行 PLN 组织病理学和 ELISPOT 以及踝关节组织学和微 CT 评估。进行人类淋巴结和滑膜的组织病理学检查以进行临床相关性分析。

结果

晚期 PLN 窦中表达比例增加(早期 0.5±0.1 与晚期 1.4±0.5 计数/计数;),与踝关节传入的距骨骨体积减少显著相关(R=0.54,)。单细胞和空间转录组学的整合揭示了定位在 MARCO 滤泡间髓窦中的增加的 IgG2b 浆细胞。晚期 PLN 窦中表达减少(早期 2.5±0.74 与晚期 1.0±0.50 计数,)与晚期 TNF-Tg 小鼠淋巴结和滑膜中铁负荷普鲁士蓝阳性巨噬细胞的积累相关,并在 RA 临床样本中进一步验证。晚期 PLN 中的 T 细胞增加了 8 倍,生物信息学途径评估确定了 ALCAM 巨噬细胞和 CD6 T 细胞之间的相互作用是促进 IgG2b 类别转换的可能共刺激机制。

讨论

综上所述,这些数据支持慢性 TNF 诱导的关节炎发作的模型,其中受累关节引流淋巴结的淋巴流动丧失促进了流出巨噬细胞与 T 细胞之间通过 ALCAM-CD6 共刺激的相互作用,启动了扩展的 Bin 群体的 IgG2b 类别转换和浆细胞分化。有必要进一步研究免疫球蛋白的克隆性和潜在的自身免疫后果,以及抗 CD6 治疗预防这些致病事件的疗效。

https://cdn.ncbi.nlm.nih.gov/pmc/blobs/eccf/10485835/f4a95715a746/fimmu-14-1237498-g001.jpg

文献AI研究员

20分钟写一篇综述,助力文献阅读效率提升50倍。

立即体验

用中文搜PubMed

大模型驱动的PubMed中文搜索引擎

马上搜索

文档翻译

学术文献翻译模型,支持多种主流文档格式。

立即体验