Suppr超能文献

从撒丁岛自然环境中分离出的菌株集合揭示了一个复杂的病毒群落,其中包括具有前所未有的基因组结构的负链真菌病毒。

A collection of  isolates from natural environments in Sardinia reveals a complex virome that includes negative-sense fungal viruses with unprecedented genome organizations.

作者信息

Pagnoni Saul, Oufensou Safa, Balmas Virgilio, Bulgari Daniela, Gobbi Emanuela, Forgia Marco, Migheli Quirico, Turina Massimo

机构信息

Department of Agricultural and Environmental Sciences-Production, Landscape, Agroenergy, University of Milan, via Celoria 2, Milan 20133, Italy.

Department of Agricultural Sciences and NRD-Desertification Research Center, University of Sassari, Viale Italia 39a, Sassari, Sardegna 07100, Italy.

出版信息

Virus Evol. 2023 Jul 4;9(2):vead042. doi: 10.1093/ve/vead042. eCollection 2023.

Abstract

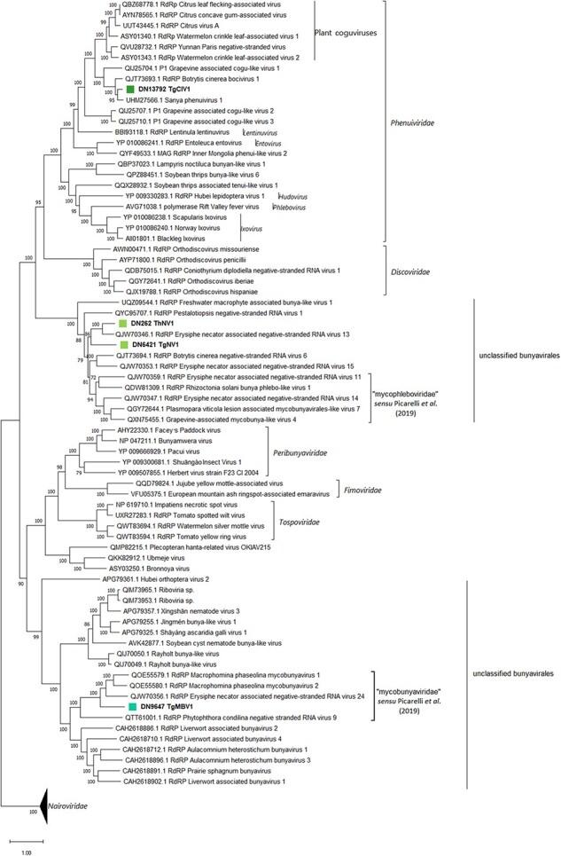
genus includes soil-inhabiting fungi that provide important ecosystem services in their interaction with plants and other fungi, as well as biocontrol of fungal plant diseases. A collection of isolates from Sardinia has been previously characterized, but here we selected 113 isolates, representatives of the collection, and characterized their viral components. We carried out high-throughput sequencing of ribosome-depleted total RNA following a bioinformatics pipeline that detects virus-derived RNA-directed RNA polymerases (RdRps) and other conserved viral protein sequences. This pipeline detected seventeen viral RdRps with two of them corresponding to viruses already detected in other regions of the world and the remaining fifteen representing isolates of new putative virus species. Surprisingly, eight of them are from new negative-sense RNA viruses, a first in the genus . Among them is a cogu-like virus, closely related to plant-infecting viruses. Regarding the positive-sense viruses, we report the presence of an 'ormycovirus' belonging to a recently characterized group of bisegmented single-stranded RNA viruses with uncertain phylogenetic assignment. Finally, for the first time, we report a bisegmented member of which infects fungi. The proteins encoded by the second genomic RNA of this virus were used to re-evaluate several viruses in the and genera, here shown to be bisegmented and encoding a conserved polypeptide that has structural conservation with the nucleocapsid domain of rhabdoviruses.

摘要

该属包括栖息于土壤中的真菌,它们在与植物和其他真菌的相互作用中提供重要的生态系统服务,以及对植物真菌病害的生物防治。此前已对来自撒丁岛的一组分离株进行了特征描述,但在这里我们选择了该组分离株中的113个代表,并对其病毒成分进行了特征描述。我们按照一个生物信息学流程对核糖体去除的总RNA进行了高通量测序,该流程可检测病毒衍生的RNA指导的RNA聚合酶(RdRps)和其他保守的病毒蛋白序列。该流程检测到17种病毒RdRps,其中两种对应于在世界其他地区已检测到的病毒,其余15种代表新的假定病毒物种的分离株。令人惊讶的是,其中8种来自新的负链RNA病毒,这在该属中尚属首次。其中有一种类cogu病毒,与感染植物的病毒密切相关。关于正链病毒,我们报告了一种“ormycovirus”的存在,它属于最近描述的一组双节段单链RNA病毒,其系统发育归属不确定。最后,我们首次报告了一种感染真菌的该属双节段成员。该病毒第二个基因组RNA编码的蛋白质被用于重新评估该属和相关属中的几种病毒,结果表明它们是双节段的,并且编码一种与弹状病毒核衣壳结构域具有结构保守性的保守多肽。

https://cdn.ncbi.nlm.nih.gov/pmc/blobs/218c/10491862/fe8909e3c08f/vead042f1.jpg

文献AI研究员

20分钟写一篇综述,助力文献阅读效率提升50倍。

立即体验

用中文搜PubMed

大模型驱动的PubMed中文搜索引擎

马上搜索

文档翻译

学术文献翻译模型,支持多种主流文档格式。

立即体验