Suppr超能文献

TNFα 通过 Lon 蛋白酶增加丙酮酸脱氢酶激酶 4 的降解,以支持促炎基因。

TNFα increases the degradation of pyruvate dehydrogenase kinase 4 by the Lon protease to support proinflammatory genes.

机构信息

Department of Pharmacology, Yale University School of Medicine, New Haven, CT 06520.

Vascular Biology and Therapeutics Program, Yale University School of Medicine, New Haven, CT 06520.

出版信息

Proc Natl Acad Sci U S A. 2023 Sep 19;120(38):e2218150120. doi: 10.1073/pnas.2218150120. Epub 2023 Sep 11.

Abstract

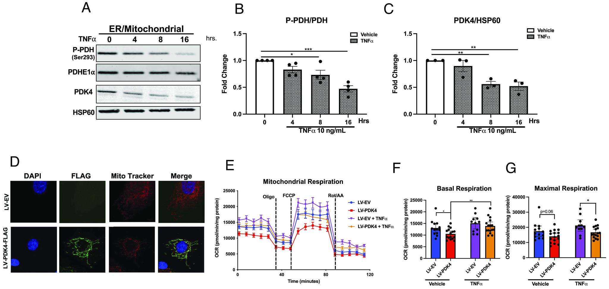
The endothelium is a major target of the proinflammatory cytokine, tumor necrosis factor alpha (TNFα). Exposure of endothelial cells (EC) to proinflammatory stimuli leads to an increase in mitochondrial metabolism; however, the function and regulation of elevated mitochondrial metabolism in EC in response to proinflammatory cytokines remain unclear. Studies using high-resolution metabolomics and C-glucose and C-glutamine labeling flux techniques showed that pyruvate dehydrogenase activity (PDH) and oxidative tricarboxylic acid cycle (TCA) flux are elevated in human umbilical vein ECs in response to overnight (16 h) treatment with TNFα (10 ng/mL). Mechanistic studies indicated that TNFα mediated these metabolic changes via mitochondrial-specific protein degradation of pyruvate dehydrogenase kinase 4 (PDK4, inhibitor of PDH) by the Lon protease via an NF-κB-dependent mechanism. Using RNA sequencing following siRNA-mediated knockdown of the catalytically active subunit of PDH, PDHE1α ( gene), we show that PDH flux controls the transcription of approximately one-third of the genes that are up-regulated by TNFα stimulation. Notably, TNFα-induced PDH flux regulates a unique signature of proinflammatory mediators (cytokines and chemokines) but not inducible adhesion molecules. Metabolomics and ChIP sequencing for acetylated modification on lysine 27 of histone 3 (H3K27ac) showed that TNFα-induced PDH flux promotes histone acetylation of specific gene loci via citrate accumulation and ATP-citrate lyase-mediated generation of acetyl CoA. Together, these results uncover a mechanism by which TNFα signaling increases oxidative TCA flux of glucose to support TNFα-induced gene transcription through extramitochondrial acetyl CoA generation and histone acetylation.

摘要

内皮细胞是促炎细胞因子肿瘤坏死因子-α(TNFα)的主要靶标。内皮细胞(EC)暴露于促炎刺激物会导致线粒体代谢增加;然而,促炎细胞因子作用下 EC 中线粒体代谢升高的功能和调节仍不清楚。使用高分辨率代谢组学和 C-葡萄糖和 C-谷氨酰胺标记通量技术的研究表明,人脐静脉 EC 在 TNFα(10ng/ml)过夜(16 小时)处理后,丙酮酸脱氢酶活性(PDH)和氧化三羧酸循环(TCA)通量升高。机制研究表明,TNFα 通过 Lon 蛋白酶通过 NF-κB 依赖性机制介导线粒体特异性蛋白降解丙酮酸脱氢酶激酶 4(PDK4,PDH 的抑制剂)来介导这些代谢变化。使用 siRNA 介导的 PDH 催化活性亚基 PDHE1α(基因)敲低后进行 RNA 测序,我们表明 PDH 通量控制大约三分之一受 TNFα 刺激上调的基因的转录。值得注意的是,TNFα 诱导的 PDH 通量调节促炎介质(细胞因子和趋化因子)的独特特征,但不调节诱导型粘附分子。代谢组学和赖氨酸 27 上组蛋白 H3 的乙酰化修饰的 ChIP 测序(H3K27ac)表明,TNFα 诱导的 PDH 通量通过柠檬酸积累和 ATP-柠檬酸裂合酶介导的乙酰辅酶 A 生成促进特定基因座的组蛋白乙酰化。总之,这些结果揭示了 TNFα 信号增加葡萄糖的氧化 TCA 通量通过细胞外乙酰辅酶 A 的生成和组蛋白乙酰化来支持 TNFα 诱导的基因转录的机制。

https://cdn.ncbi.nlm.nih.gov/pmc/blobs/408b/10515159/b0ab5dfc8f67/pnas.2218150120fig01.jpg

文献AI研究员

20分钟写一篇综述,助力文献阅读效率提升50倍。

立即体验

用中文搜PubMed

大模型驱动的PubMed中文搜索引擎

马上搜索

文档翻译

学术文献翻译模型,支持多种主流文档格式。

立即体验