Suppr超能文献

黄芩苷通过p62-Keap1-Nrf2信号通路抑制db/db小鼠的氧化应激和炎症反应,从而减轻代谢功能障碍相关脂肪性肝病。

Baicalin attenuated metabolic dysfunction-associated fatty liver disease by suppressing oxidative stress and inflammation via the p62-Keap1-Nrf2 signalling pathway in db/db mice.

作者信息

Liu Wen-Jing, Chen Wei-Wen, Chen Jia-Ying, Sun Yi-Bin, Chang Dennis, Wang Chen-Xiang, Xie Jin-Dong, Lin Wei, Li Shao-Hua, Xu Wen, Lin Yan-Xiang, Zheng Yan-Fang, Zhou Xian, Huang Ming-Qing

机构信息

College of Pharmacy, Fujian Key Laboratory of Chinese Materia Medica, Fujian University of Traditional Chinese Medicine, Fuzhou, China.

NICM Health Research Institute, Western Sydney University, Westmead, New South Wales, Australia.

出版信息

Phytother Res. 2025 Apr;39(4):1663-1678. doi: 10.1002/ptr.8010. Epub 2023 Sep 11.

Abstract

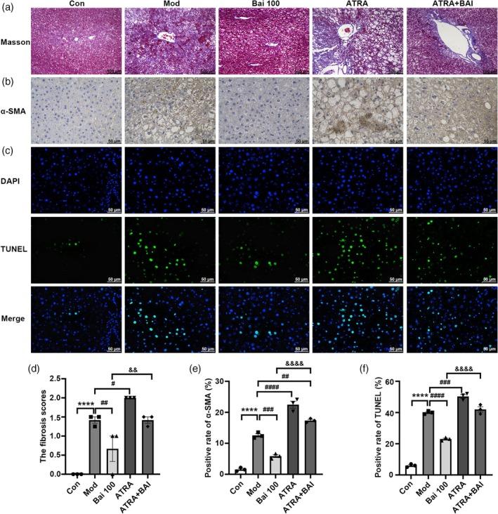
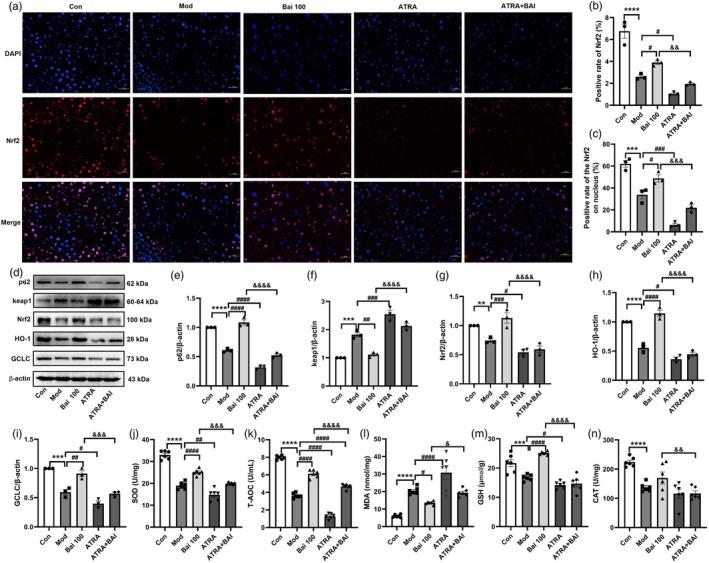
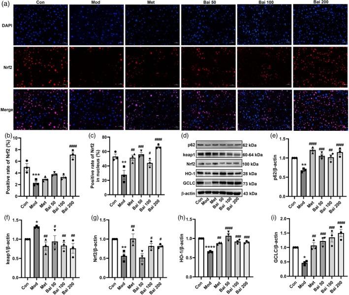
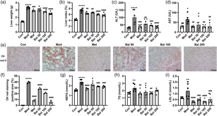
Metabolic dysfunction-associated fatty liver disease (MAFLD) is the main cause of chronic liver disease. Baicalin (Bai), a bioactive molecule found in Scutellaria baicalensis Georgi, possesses antioxidant and antiinflammatory properties. These activities suggest Bai could be a promising therapeutic agent against NAFLD; however, its specific effects and underlying mechanism are still not clear. This study aims to explore the effect of Bai to attenuate MAFLD and associated molecular mechanisms. Bai (50, 100 or 200 mg/kg) was orally administered to db/db mice with MAFLD for 4 weeks or db/m mice as the normal control. Bai markedly attenuated lipid accumulation, cirrhosis and hepatocytes apoptosis in the liver tissues of MAFLD mice, suggesting strong ability to attenuate MAFLD. Bai significantly reduced proinflammatory biomarkers and enhanced antioxidant enzymes, which appeared to be modulated by the upregulated p62-Keap1-Nrf2 signalling cascade; furthermore, cotreatment of Bai and all-trans-retinoic acid (Nrf2 inhibitor) demonstrated markedly weakened liver protective effects by Bai and its induced antioxidant and antiinflammatory responses. The present study supported the use of Bai in attenuating MAFLD as a promising therapeutic agent, and its strong mechanism of action in association with the upregulating the p62-keap1-Nrf2 pathway.

摘要

代谢功能障碍相关脂肪性肝病(MAFLD)是慢性肝病的主要病因。黄芩苷(Bai)是从黄芩中发现的一种生物活性分子,具有抗氧化和抗炎特性。这些活性表明Bai可能是一种有前途的抗非酒精性脂肪性肝病治疗药物;然而,其具体作用和潜在机制仍不清楚。本研究旨在探讨Bai减轻MAFLD的作用及其相关分子机制。将Bai(50、100或200mg/kg)口服给予患有MAFLD的db/db小鼠4周,以db/m小鼠作为正常对照。Bai显著减轻了MAFLD小鼠肝组织中的脂质积累、肝硬化和肝细胞凋亡,表明其具有强大的减轻MAFLD的能力。Bai显著降低促炎生物标志物并增强抗氧化酶,这似乎是由上调的p62-Keap1-Nrf2信号级联调节的;此外,Bai与全反式维甲酸(Nrf2抑制剂)共同处理显示,Bai及其诱导的抗氧化和抗炎反应的肝脏保护作用明显减弱。本研究支持将Bai作为一种有前途的治疗药物用于减轻MAFLD,及其通过上调p62-keap1-Nrf2途径发挥强大作用的机制。

https://cdn.ncbi.nlm.nih.gov/pmc/blobs/651b/12013857/63ade0ba02e6/PTR-39-1663-g006.jpg

文献AI研究员

20分钟写一篇综述,助力文献阅读效率提升50倍。

立即体验

用中文搜PubMed

大模型驱动的PubMed中文搜索引擎

马上搜索

文档翻译

学术文献翻译模型,支持多种主流文档格式。

立即体验