Suppr超能文献

RNA 结合蛋白 TIAR 通过改变 pgRNA 翻译的平衡来调节 HBV 复制。

RNA binding protein TIAR modulates HBV replication by tipping the balance of pgRNA translation.

机构信息

Department of Microbiology and Infectious Disease Center, School of Basic Medical Sciences, Peking University Health Science Center, Beijing, 100191, China.

Department of Pathology and Hepatology, The Fifth Medical Center of Chinese PLA General Hospital, Beijing, 100039, China.

出版信息

Signal Transduct Target Ther. 2023 Sep 13;8(1):346. doi: 10.1038/s41392-023-01573-7.

Abstract

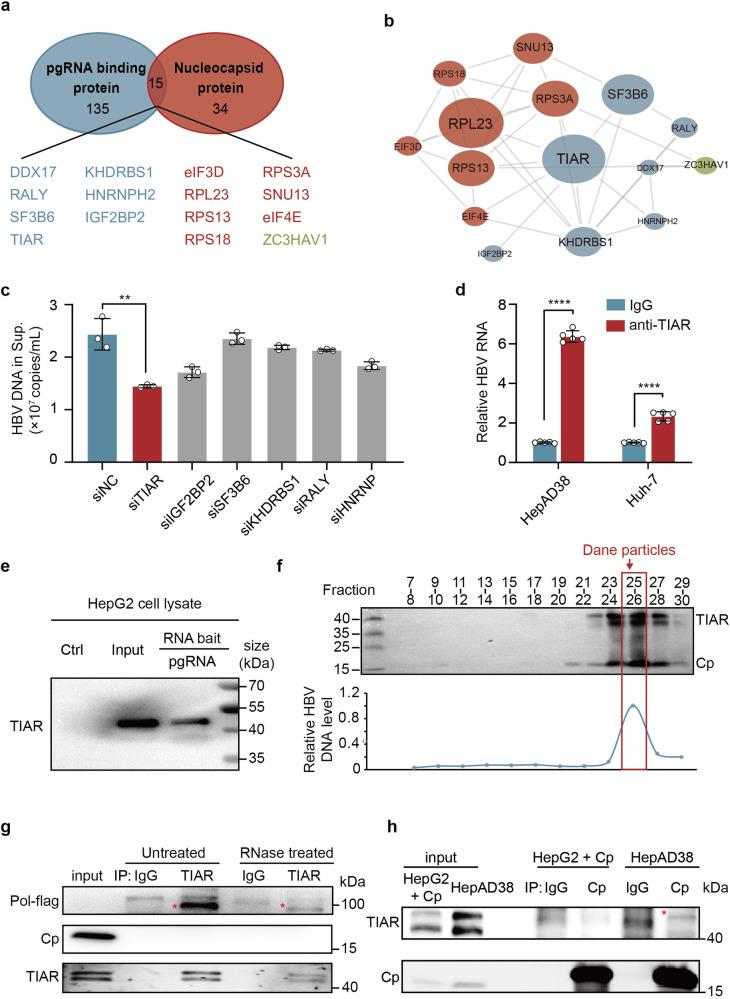
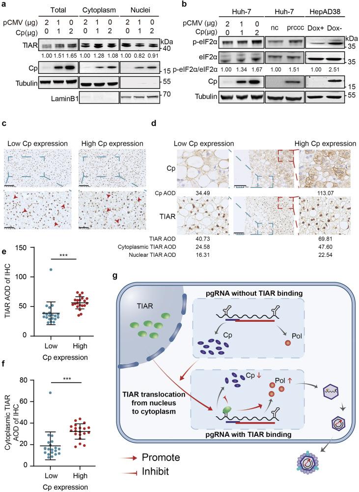
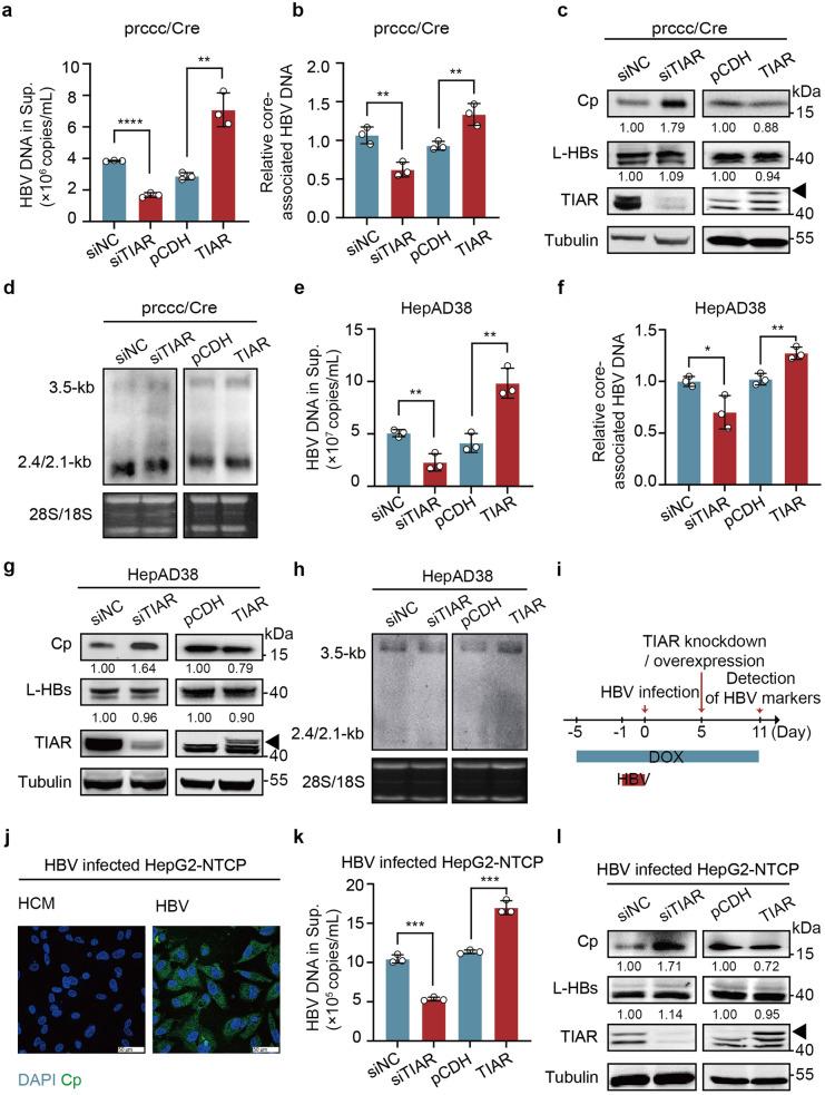
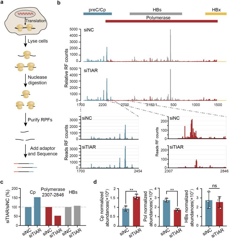
The pregenomic RNA (pgRNA) of hepatitis B virus (HBV) serves not only as a bicistronic message RNA to translate core protein (Cp) and DNA polymerase (Pol), but also as the template for reverse transcriptional replication of viral DNA upon packaging into nucleocapsid. Although it is well known that pgRNA translates much more Cp than Pol, the molecular mechanism underlying the regulation of Cp and Pol translation efficiency from pgRNA remains elusive. In this study, we systematically profiled HBV nucleocapsid- and pgRNA-associated cellular proteins by proteomic analysis and identified TIA-1-related protein (TIAR) as a novel cellular protein that binds pgRNA and promotes HBV DNA replication. Interestingly, loss- and gain-of-function genetic analyses showed that manipulation of TIAR expression did not alter the levels of HBV transcripts nor the secretion of HBsAg and HBeAg in human hepatoma cells supporting HBV replication. However, Ribo-seq and PRM-based mass spectrometry analyses demonstrated that TIAR increased the translation of Pol but decreased the translation of Cp from pgRNA. RNA immunoprecipitation (RIP) and pulldown assays further revealed that TIAR directly binds pgRNA at the 5' stem-loop (ε). Moreover, HBV replication or Cp expression induced the increased expression and redistribution of TIAR from the nucleus to the cytoplasm of hepatocytes. Our results thus imply that TIAR is a novel cellular factor that regulates HBV replication by binding to the 5' ε structure of pgRNA to tip the balance of Cp and Pol translation. Through induction of TIAR translocation from the nucleus to the cytoplasm, Cp indirectly regulates the Pol translation and balances Cp and Pol expression levels in infected hepatocytes to ensure efficient viral replication.

摘要

乙型肝炎病毒 (HBV) 的前基因组 RNA (pgRNA) 不仅作为一个双顺反子信使 RNA 来翻译核心蛋白 (Cp) 和 DNA 聚合酶 (Pol),而且作为病毒 DNA 包装到核衣壳后逆转录复制的模板。尽管众所周知,pgRNA 翻译的 Cp 比 Pol 多得多,但 pgRNA 翻译效率调控的分子机制仍然难以捉摸。在这项研究中,我们通过蛋白质组学分析系统地分析了 HBV 核衣壳和 pgRNA 相关的细胞蛋白,鉴定出 TIA-1 相关蛋白 (TIAR) 是一种新的细胞蛋白,它与 pgRNA 结合并促进 HBV DNA 复制。有趣的是,失活和功能获得遗传分析表明,TIAR 表达的操纵不会改变 HBV 转录本的水平,也不会改变支持 HBV 复制的人肝癌细胞中 HBsAg 和 HBeAg 的分泌。然而,Ribo-seq 和基于 PRM 的质谱分析表明,TIAR 增加了 Pol 的翻译,但降低了 pgRNA 上 Cp 的翻译。RNA 免疫沉淀 (RIP) 和下拉测定进一步表明,TIAR 直接在 pgRNA 的 5' 茎环 (ε) 上结合 pgRNA。此外,HBV 复制或 Cp 表达诱导 TIAR 从细胞核到肝细胞质的表达增加和重新分布。我们的结果表明,TIAR 是一种新的细胞因子,通过与 pgRNA 的 5' ε 结构结合来调节 HBV 复制,从而平衡 Cp 和 Pol 的翻译。通过诱导 TIAR 从细胞核到细胞质的易位,Cp 间接调节 Pol 翻译,并平衡感染肝细胞中 Cp 和 Pol 的表达水平,以确保有效的病毒复制。

https://cdn.ncbi.nlm.nih.gov/pmc/blobs/8a03/10497612/d4b4b062e228/41392_2023_1573_Fig1_HTML.jpg

文献AI研究员

20分钟写一篇综述,助力文献阅读效率提升50倍。

立即体验

用中文搜PubMed

大模型驱动的PubMed中文搜索引擎

马上搜索

文档翻译

学术文献翻译模型,支持多种主流文档格式。

立即体验