Suppr超能文献

癌症相关成纤维细胞相关基因在肺腺癌中的预后价值。

Prognostic value of cancer-associated fibroblasts-related genes in lung adenocarcinoma.

作者信息

Li Wenchao, Shi Shengnan

机构信息

Department of Thoracic Surgery, Shengjing Hospital of China Medical University, Shenyang, China.

Department of Anesthesiology, Liaoning Cancer Hospital, Shenyang, China.

出版信息

Transl Cancer Res. 2023 Aug 31;12(8):1895-1911. doi: 10.21037/tcr-23-199. Epub 2023 Jul 14.

Abstract

BACKGROUND

The incidence of lung adenocarcinoma is in the forefront of malignant tumors in the world. The purpose of this study was to investigate the role of cancer-associated fibroblast-related genes (CAFRGs) in the occurrence, diagnosis and development of lung adenocarcinoma.

METHODS

RNA data and corresponding clinical information of lung adenocarcinoma patients were acquired from The Cancer Genome Atlas (TCGA) database. Consensus clustering was performed to identify different molecular subgroups. The tumor immune states of different subgroups were determined by Estimation of STromal and Immune cells in MAlignant Tumor tissues using Expression data (ESTIMATE; https://bioinformatics.mdanderson.org/estimate/index.html), microenvironment cell populations (MCP)-counter (which can reliably quantify the abundance of eight immune cell populations and two stromal cell populations), and single sample gene set enrichment analysis (ssGSEA) analyses. In order to elucidate the potential mechanism of CAFRGs, functional enrichment analysis including gene ontology (GO), Kyoto Encyclopedia of Genes and Genome (KEGG), and GSEA analysis were performed on the differentially expressed genes (DEGs). Least absolute shrinkage and selection operator (LASSO) algorithm and multivariate Cox regression analysis were used to construct the prognostic risk model, which was verified by lung adenocarcinoma data from Gene Expression Omnibus (GEO) dataset GSE37745.

RESULTS

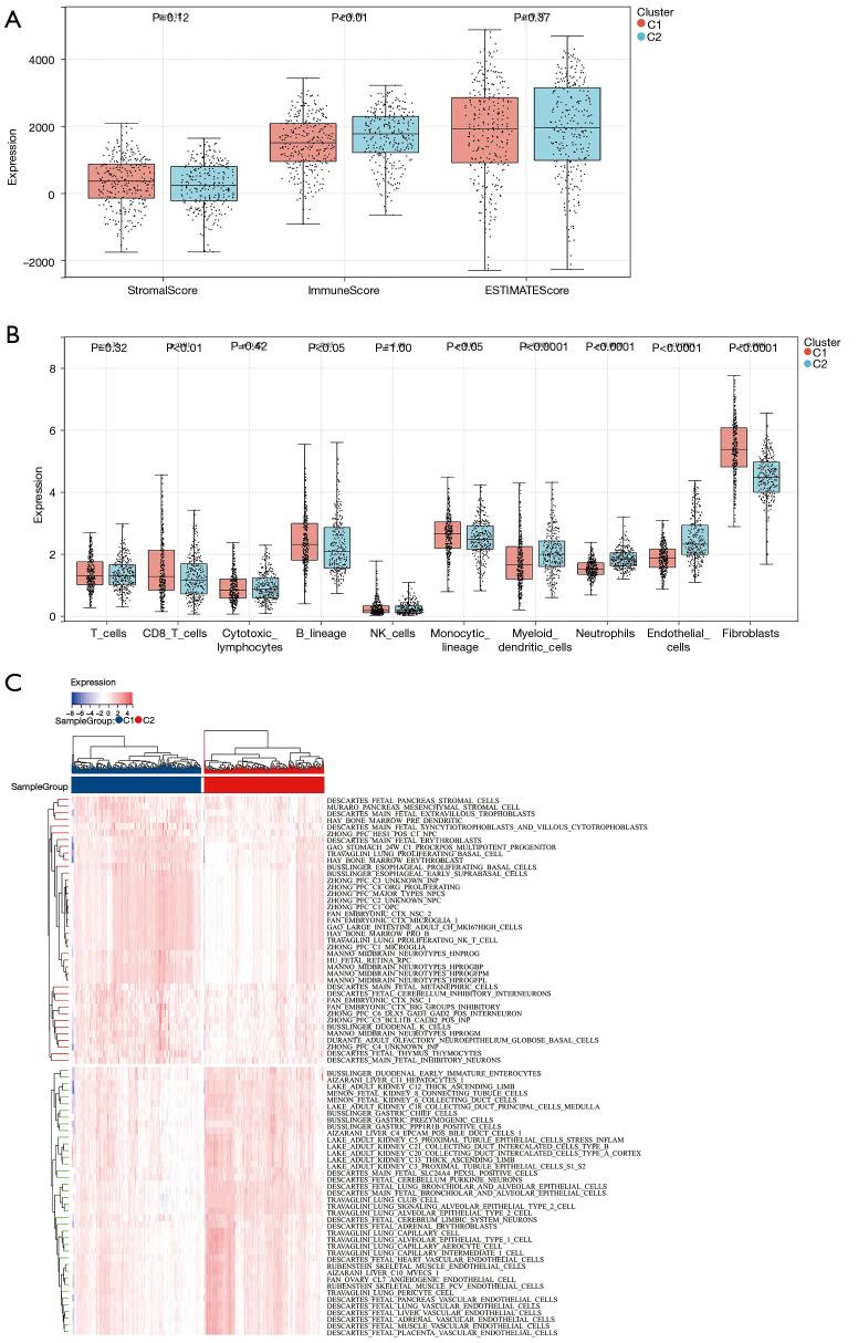
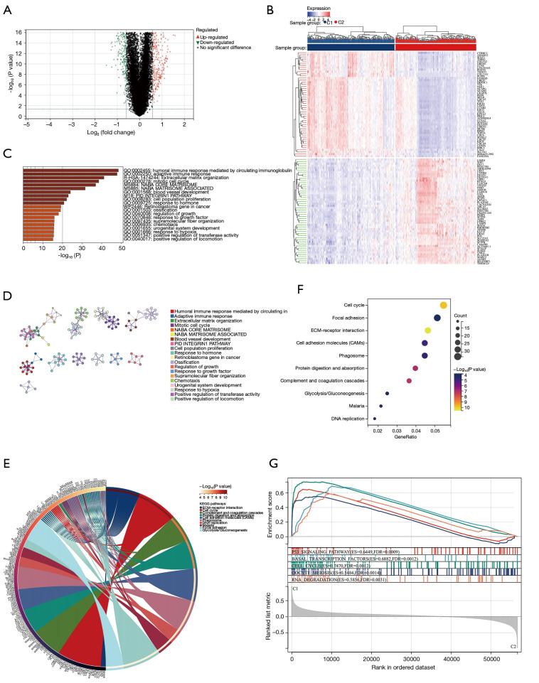
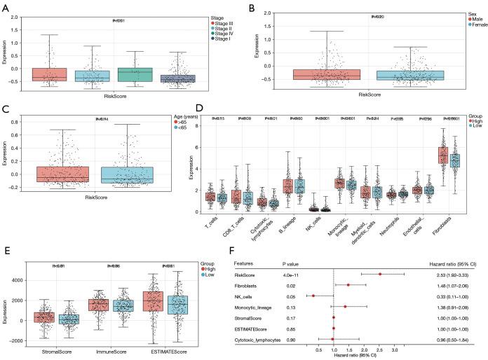
This study identified two molecular subgroups with significant differences in survival. High immunoscore and immune cell infiltration were more common in the subgroup with better prognosis. GO and KEGG analysis showed that DEGs between the two different subgroups were mainly concentrated in the mitotic cell cycle, cell proliferation, vascular development, and humoral immune response, adaptive immune-related pathways. GSEA analysis indicated that RNA degradation and P53 signaling pathway might be related to the increased invasiveness of lung adenocarcinoma. Risk models based on CAFRGs have demonstrated potent potential for predicting lung adenocarcinoma survival and have been validated in validation cohorts. The nomogram combined with risk model and clinical characteristics can predict the prognosis of patients with lung adenocarcinoma.

CONCLUSIONS

The expression of CAFRGs is related to tumor immune microenvironment (TIME) of lung adenocarcinoma patients, and can predict the prognosis of lung adenocarcinoma patients.

摘要

背景

肺腺癌的发病率位居全球恶性肿瘤前列。本研究旨在探讨癌症相关成纤维细胞相关基因(CAFRGs)在肺腺癌发生、诊断及发展中的作用。

方法

从癌症基因组图谱(TCGA)数据库获取肺腺癌患者的RNA数据及相应临床信息。进行一致性聚类以识别不同的分子亚组。使用表达数据估计恶性肿瘤组织中的基质和免疫细胞(ESTIMATE;https://bioinformatics.mdanderson.org/estimate/index.html)、微环境细胞群体(MCP)计数器(可可靠量化8种免疫细胞群体和2种基质细胞群体的丰度)以及单样本基因集富集分析(ssGSEA)分析来确定不同亚组的肿瘤免疫状态。为阐明CAFRGs的潜在机制,对差异表达基因(DEGs)进行了包括基因本体(GO)、京都基因与基因组百科全书(KEGG)以及基因集富集分析(GSEA)在内的功能富集分析。采用最小绝对收缩和选择算子(LASSO)算法及多变量Cox回归分析构建预后风险模型,并通过基因表达综合数据库(GEO)数据集GSE37745中的肺腺癌数据进行验证。

结果

本研究确定了两个生存存在显著差异的分子亚组。免疫评分高和免疫细胞浸润在预后较好的亚组中更为常见。GO和KEGG分析表明,两个不同亚组之间的DEGs主要集中在有丝分裂细胞周期、细胞增殖、血管发育以及体液免疫应答、适应性免疫相关途径。GSEA分析表明,RNA降解和P53信号通路可能与肺腺癌侵袭性增加有关。基于CAFRGs的风险模型已显示出预测肺腺癌生存的强大潜力,并在验证队列中得到验证。结合风险模型和临床特征的列线图可预测肺腺癌患者的预后。

结论

CAFRGs的表达与肺腺癌患者的肿瘤免疫微环境(TIME)相关,且可预测肺腺癌患者的预后。

https://cdn.ncbi.nlm.nih.gov/pmc/blobs/ff17/10493796/029f80e64707/tcr-12-08-1895-f1.jpg

文献AI研究员

20分钟写一篇综述,助力文献阅读效率提升50倍。

立即体验

用中文搜PubMed

大模型驱动的PubMed中文搜索引擎

马上搜索

文档翻译

学术文献翻译模型,支持多种主流文档格式。

立即体验