Suppr超能文献

小鼠膀胱癌的单细胞分析确定了具有预后相关性的性别特异性转录特征。

Single-cell profiling of murine bladder cancer identifies sex-specific transcriptional signatures with prognostic relevance.

作者信息

Abdel-Hafiz Hany A, Kailasam Mani Saravana Kumar, Huang Wesley, Gouin Kenneth H, Chang Yuzhou, Xiao Tong, Ma Qin, Li Zihai, Knott Simon R V, Theodorescu Dan

机构信息

Department of Urology, Cedars-Sinai Medical Center, Los Angeles, CA 90048, USA.

Department of Medicine, Cedars-Sinai Medical Center, Los Angeles, CA 90048, USA.

出版信息

iScience. 2023 Aug 23;26(9):107703. doi: 10.1016/j.isci.2023.107703. eCollection 2023 Sep 15.

Abstract

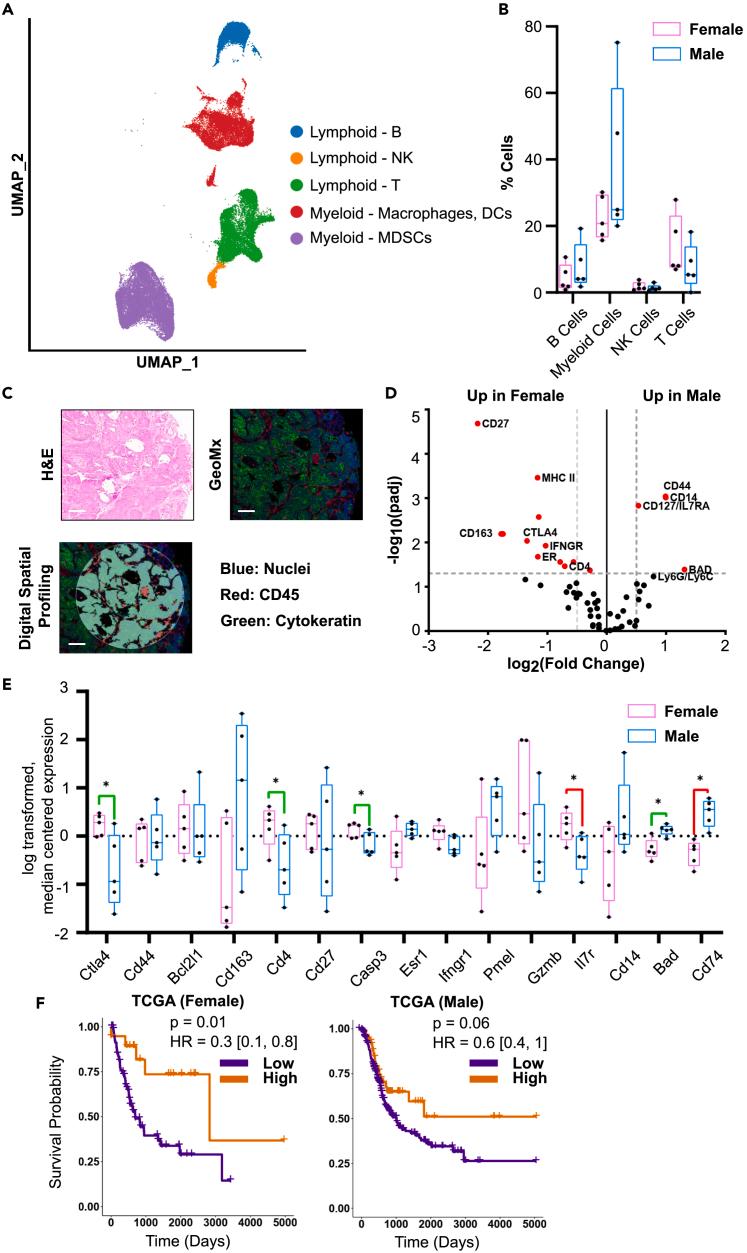
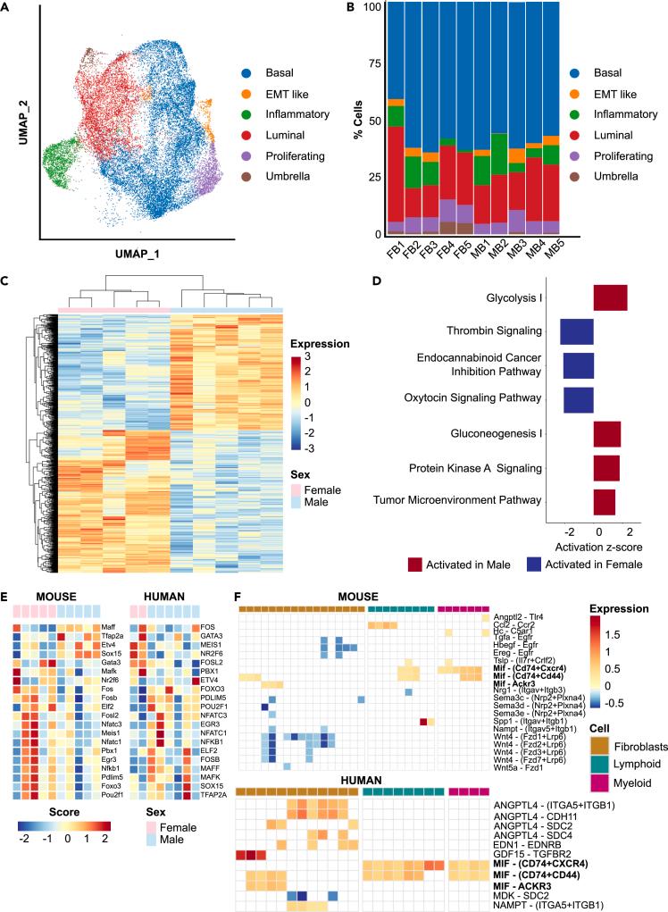
Bladder cancer (BLCA) is more common in men but more aggressive in women. Sex-based differences in cancer biology are commonly studied using a murine model with BLCA generated by N-butyl-N-(4-hydroxybutyl)-nitrosamine (BBN). While tumors in the BBN model have been profiled, these profiles provide limited information on the tumor microenvironment. Here, we applied single-cell RNA sequencing to characterize cell-type specific transcriptional differences between male and female BBN-induced tumors. We found proportional and gene expression differences in epithelial and non-epithelial subpopulations between male and female tumors. Expression of several genes predicted sex-specific survival in several human BLCA datasets. We identified novel and clinically relevant sex-specific transcriptional signatures including immune cells in the tumor microenvironment and it validated the relevance of the BBN model for studying sex differences in human BLCA. This work highlights the importance of considering sex as a biological variable in the development of new and accurate cancer markers.

摘要

膀胱癌(BLCA)在男性中更为常见,但在女性中侵袭性更强。癌症生物学中基于性别的差异通常使用由N-丁基-N-(4-羟基丁基)-亚硝胺(BBN)诱导产生BLCA的小鼠模型进行研究。虽然已对BBN模型中的肿瘤进行了分析,但这些分析提供的肿瘤微环境信息有限。在此,我们应用单细胞RNA测序来表征雄性和雌性BBN诱导肿瘤之间细胞类型特异性的转录差异。我们发现雄性和雌性肿瘤的上皮和非上皮亚群在比例和基因表达上存在差异。在几个人类BLCA数据集中,几个基因的表达可预测性别特异性生存情况。我们鉴定出了新的且具有临床相关性的性别特异性转录特征,包括肿瘤微环境中的免疫细胞,并且验证了BBN模型在研究人类BLCA性别差异方面的相关性。这项工作突出了在开发新的准确癌症标志物时将性别作为生物学变量加以考虑的重要性。

https://cdn.ncbi.nlm.nih.gov/pmc/blobs/bbcb/10494466/db57a40415cf/fx1.jpg

文献AI研究员

20分钟写一篇综述,助力文献阅读效率提升50倍。

立即体验

用中文搜PubMed

大模型驱动的PubMed中文搜索引擎

马上搜索

文档翻译

学术文献翻译模型,支持多种主流文档格式。

立即体验