Suppr超能文献

嵌合血凝素分裂疫苗在小鼠中诱导广泛交叉反应性抗体,并对 2 组流感病毒提供保护。

Chimeric hemagglutinin split vaccines elicit broadly cross-reactive antibodies and protection against group 2 influenza viruses in mice.

机构信息

Department of Microbiology, Icahn School of Medicine at Mount Sinai, New York, NY 10029, USA.

Department of Integrative Structural and Computational Biology, The Scripps Research Institute, La Jolla, CA 92037, USA.

出版信息

Sci Adv. 2023 Sep 15;9(37):eadi4753. doi: 10.1126/sciadv.adi4753. Epub 2023 Sep 13.

Abstract

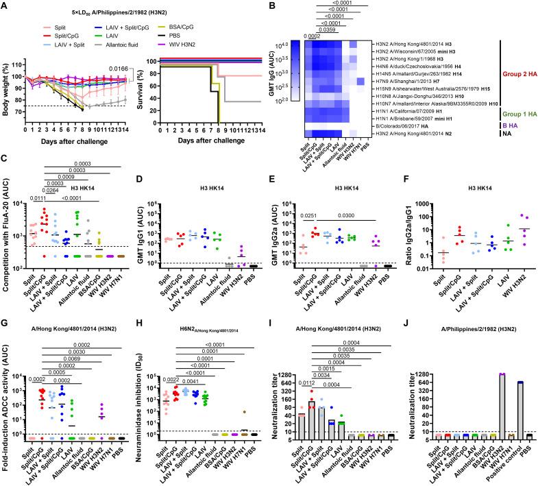
Seasonal influenza virus vaccines are effective when they are well matched to circulating strains. Because of antigenic drift/change in the immunodominant hemagglutinin (HA) head domain, annual vaccine reformulations are necessary to maintain a match with circulating strains. In addition, seasonal vaccines provide little to no protection against newly emerging pandemic strains. Sequential vaccination with chimeric HA (cHA) constructs has been proven to direct the immune response toward the immunosubdominant but more conserved HA stalk domain. In this study, we show that immunization with group 2 cHA split vaccines in combination with the CpG 1018 adjuvant elicits broadly cross-reactive antibodies against all group 2 HAs, as well as systemic and local antigen-specific T cell responses. Antibodies elicited after sequential vaccination are directed to conserved regions of the HA such as the stalk and the trimer interface and also to the N2 neuraminidase (NA). Immunized mice were fully protected from challenge with a broad panel of influenza A viruses.

摘要

季节性流感病毒疫苗在与流行株匹配良好时才有效。由于免疫显性血凝素 (HA) 头部结构域的抗原漂移/变化,需要每年进行疫苗配方改革以保持与流行株的匹配。此外,季节性疫苗对新出现的大流行株几乎没有保护作用。嵌合 HA (cHA) 构建体的序贯疫苗接种已被证明可将免疫反应引导至免疫亚显性但更保守的 HA 茎域。在这项研究中,我们表明,用组 2 cHA 裂疫苗与 CpG 1018 佐剂联合免疫可引发针对所有组 2 HA 的广泛交叉反应性抗体,以及全身性和局部抗原特异性 T 细胞反应。序贯疫苗接种后产生的抗体针对 HA 的保守区域,如茎部和三聚体界面,以及 N2 神经氨酸酶 (NA)。免疫接种的小鼠完全免受广泛的流感 A 病毒的挑战。

https://cdn.ncbi.nlm.nih.gov/pmc/blobs/0aae/10499326/7e3fc1ee8cc9/sciadv.adi4753-f1.jpg

文献AI研究员

20分钟写一篇综述,助力文献阅读效率提升50倍。

立即体验

用中文搜PubMed

大模型驱动的PubMed中文搜索引擎

马上搜索

文档翻译

学术文献翻译模型,支持多种主流文档格式。

立即体验