Suppr超能文献

使用末端脱氧核苷酸转移酶将结合信息直接记录到 DNA 编码文库中。

Recording Binding Information Directly into DNA-Encoded Libraries Using Terminal Deoxynucleotidyl Transferase.

机构信息

Department of Chemistry, University of Basel, 4056 Basel, Switzerland.

出版信息

J Am Chem Soc. 2023 Sep 27;145(38):20874-20882. doi: 10.1021/jacs.3c05961. Epub 2023 Sep 13.

Abstract

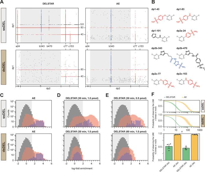
Terminal deoxynucleotidyl transferase (TdT) is an unusual DNA polymerase that adds untemplated dNTPs to 3'-ends of DNA. If a target protein is expressed as a TdT fusion and incubated with a DNA-encoded library (DEL) in the presence of dATP, the binders of the target induce proximity between TdT and the DNA, promoting the synthesis of a poly-adenine (polyA) tail. The polyA tail length is proportional to the binding affinity, effectively serving as a stable molecular record of binding events. The polyA tail is also a convenient handle to enrich binders with magnetic poly(dT) beads before sequencing. In a benchmarking system, we show that ligands spanning nanomolar to double-digit micromolar binding can be cleanly identified by TdT extension, whereas only the tightest binding ligands are identified by classical affinity selection. The method is simple to implement and can function on any DEL that bears a free 3'-end.

摘要

末端脱氧核苷酸转移酶(TdT)是一种不寻常的 DNA 聚合酶,它将未模板化的 dNTP 添加到 DNA 的 3'末端。如果目标蛋白被表达为 TdT 融合蛋白,并在 dATP 的存在下与 DNA 编码文库(DEL)孵育,目标蛋白的结合物会诱导 TdT 与 DNA 之间的接近,从而促进多聚腺嘌呤(polyA)尾巴的合成。polyA 尾巴的长度与结合亲和力成正比,有效地作为结合事件的稳定分子记录。polyA 尾巴也是一种方便的处理方法,可以在测序前用磁性 poly(dT) 珠来富集结合物。在基准测试系统中,我们表明,跨越纳摩尔到两位数微摩尔结合的配体可以通过 TdT 延伸来清晰地识别,而只有最紧密结合的配体可以通过经典的亲和选择来识别。该方法简单易行,可用于任何带有游离 3'末端的 DEL。

https://cdn.ncbi.nlm.nih.gov/pmc/blobs/13ff/10540198/7e364006203c/ja3c05961_0002.jpg

文献AI研究员

20分钟写一篇综述,助力文献阅读效率提升50倍。

立即体验

用中文搜PubMed

大模型驱动的PubMed中文搜索引擎

马上搜索

文档翻译

学术文献翻译模型,支持多种主流文档格式。

立即体验