Suppr超能文献

通过生物矿化法制备银基增敏剂用于增强体内乳腺癌放疗

Facile preparation of silver based radiosensitizers via biomineralization method for enhanced in vivo breast cancer radiotherapy.

机构信息

Department of Chemistry, Hacettepe University, Beytepe, Ankara, 06800, Turkey.

Zanjan Pharmaceutical Biotechnology Research Center, Zanjan University of Medical Sciences, Zanjan, Iran.

出版信息

Sci Rep. 2023 Sep 13;13(1):15131. doi: 10.1038/s41598-023-40763-9.

Abstract

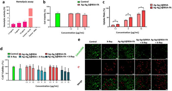
To solve the traditional radiotherapy obstacles, and also to enhance the radiation therapy efficacy various radiosensitizers have been developed. Radiosensitizers are promising agents that under X-ray irradiation enhance injury to tumor tissue by accelerating DNA damage. In this report, silver-silver sulfide nanoparticles (Ag-AgS NPs) were synthesized via a facile, one-pot and environmentally friendly biomineralization method. Ag-AgS was coated with bovine serum albumin (BSA) in situ and applied as an X-ray sensitizer to enhance the efficiency of radiotherapy. Also, folic acid (FA) was conjugated to Ag-AgS@BSA to impart active targeting capability to the final formulation (Ag-AgS@BSA-FA). Prepared NPs were characterized by transmission electron microscopes (TEM), scanning electron microscope (SEM), dynamic light scattering (DLS), ultraviolet-visible spectroscopy (UV-Vis), X-ray diffraction analysis (XRD), and X-ray photoelectron spectroscopy (XPS) techniques. Results show that most of the NPs have well-defined uniform Janus structures. The biocompatibility of the NPs was then evaluated both in vitro and in vivo. A series of in vitro assays were performed on 4T1 cancer cells to evaluate the therapeutic efficacy of the designed NPs. In addition, the radio-enhancing ability of the NPs was tested on the 4T1 breast cancer murine model. MTT, live and dead cell staining, apoptosis, ROS generation, and clonogenic in vitro assays demonstrated the efficacy of NPs as radiosensitizers in radiotherapy. In vivo results as well as H&E staining tumor tissues confirmed tumor destruction in the group that received Ag-AgS@BSA-FA NPs and exposed to X-ray. The results showed that prepared tumor-targeted Ag-AgS@BSA-FA NPs could be potential candidates as radiosensitizers for enhanced radiotherapy.

摘要

为了解决传统放疗的障碍,提高放射治疗的疗效,开发了各种放射增敏剂。放射增敏剂是一种很有前途的药物,它能在 X 射线照射下,通过加速 DNA 损伤,增强肿瘤组织的损伤。在本报告中,通过简便、一锅法和环保的生物矿化方法合成了银-硫化银纳米粒子(Ag-AgS NPs)。Ag-AgS 原位用牛血清白蛋白(BSA)包被,并作为 X 射线增敏剂应用,以提高放射治疗的效率。此外,叶酸(FA)被接枝到 Ag-AgS@BSA 上,使最终制剂(Ag-AgS@BSA-FA)具有主动靶向能力。制备的 NPs 通过透射电子显微镜(TEM)、扫描电子显微镜(SEM)、动态光散射(DLS)、紫外-可见分光光度计(UV-Vis)、X 射线衍射分析(XRD)和 X 射线光电子能谱(XPS)进行了表征。结果表明,大多数 NPs 具有定义明确的均匀 Janus 结构。然后在体外和体内评估了 NPs 的生物相容性。在 4T1 癌细胞上进行了一系列体外实验,以评估设计的 NPs 的治疗效果。此外,还在 4T1 乳腺癌小鼠模型上测试了 NPs 的放射增强能力。MTT、活细胞和死细胞染色、细胞凋亡、ROS 生成和体外集落形成实验表明,NPs 作为放射增敏剂在放射治疗中具有疗效。体内结果以及 H&E 染色肿瘤组织证实,接受 Ag-AgS@BSA-FA NPs 并接受 X 射线照射的组中肿瘤被破坏。结果表明,制备的肿瘤靶向 Ag-AgS@BSA-FA NPs 可作为增强放射治疗的潜在放射增敏剂候选物。

https://cdn.ncbi.nlm.nih.gov/pmc/blobs/4077/10499791/c365a0695cf2/41598_2023_40763_Fig1_HTML.jpg

文献AI研究员

20分钟写一篇综述,助力文献阅读效率提升50倍。

立即体验

用中文搜PubMed

大模型驱动的PubMed中文搜索引擎

马上搜索

文档翻译

学术文献翻译模型,支持多种主流文档格式。

立即体验