Suppr超能文献

叉头框转录因子 C2 反义 RNA/叉头框转录因子 C2 轴介导细胞外基质硬度诱导的肝星状细胞向促进纤维化的肌成纤维细胞的转分化。

FOXC2-AS1/FOXC2 axis mediates matrix stiffness-induced trans-differentiation of hepatic stellate cells into fibrosis-promoting myofibroblasts.

机构信息

Department of Hepatobiliary Surgery, the First Affiliated Hospital of Xi'an Jiaotong University, Xi'an 710061, China.

Zonglian College of Xi'an Jiaotong University, Xi'an 710061, China.

出版信息

Int J Biol Sci. 2023 Aug 6;19(13):4206-4222. doi: 10.7150/ijbs.81581. eCollection 2023.

Abstract

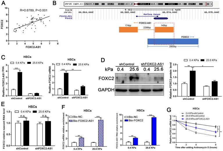
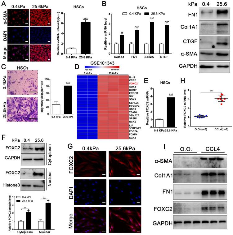
Matrix stiffness is a central modulator of hepatic stellate cells (HSCs) activation and hepatic fibrogenesis. However, the long non-coding RNAs (lncRNAs)-regulated transcriptional factors linking matrix stiffness to alterations in HSCs phenotype are not completely understood. In this study, we investigated the effects of matrix stiffness on HSCs activation and its potential mechanism. Through analysis the RNA-seq data with human primary HSCs cultured on 0.4 kPa and 25.6 kPa hydrogel, we identified that forkhead box protein C2 (FOXC2) and its antisense lncRNA FXOC2-AS1 as the new mechanosensing transcriptional regulators that coordinate HSCs responses to the matrix stiffness, moreover, FOXC2 and FOXC2-AS1 expression were also elevated in human fibrosis and cirrhosis tissues. The matrix stiffness was sufficient to activate HSCs into myofibroblasts, resulting in nuclear accumulation of FOXC2. Disrupting FOXC2 and FOXC2-AS1 level abrogated stiffness-induced activation of HSCs. Further mechanistic studies displayed that stiffness-upregulated lncRNA FOXC2-AS1 had no influence on transcription of FOXC2. FOXC2-AS1 exerted its biological function through maintaining the RNA stability of FOXC2, and protecting FOXC2 mRNA from degradation by RNA exosome complex. Additionally, rescue assays confirmed that reintroduction of FOXC2 in FOXC2-AS1-depleted HSCs reversed the repression of FOXC2-AS1 knockdown on stiffness-induced HSCs activation. In treated mice fibrotic models, targeting FOXC2 lead to a reduced degree of liver fibrosis. In sum, our study uncovers a reciprocal crosstalk between matrix stiffness and FOXC2-AS1/FOXC2 axis leading to modulation of HSCs mechanoactivation and liver fibrosis, and present shRNA as an effective strategy that targets FOXC2 leading to the resolution of liver fibrosis.

摘要

基质硬度是肝星状细胞(HSCs)激活和肝纤维化的重要调节因素。然而,连接基质硬度与 HSCs 表型改变的长链非编码 RNA(lncRNA)调节转录因子尚不完全清楚。在这项研究中,我们研究了基质硬度对 HSCs 激活的影响及其潜在机制。通过分析在 0.4 kPa 和 25.6 kPa 水凝胶上培养的人原代 HSCs 的 RNA-seq 数据,我们鉴定出叉头框蛋白 C2(FOXC2)及其反义 lncRNA FXOC2-AS1 作为新的机械感应转录调节因子,协调 HSCs 对基质硬度的反应,此外,FOXC2 和 FOXC2-AS1 的表达在人纤维化和肝硬化组织中也升高。基质硬度足以激活 HSCs 成为肌成纤维细胞,导致 FOXC2 核内积累。破坏 FOXC2 和 FOXC2-AS1 的水平可消除刚度诱导的 HSCs 激活。进一步的机制研究表明,刚度上调的 lncRNA FOXC2-AS1 对 FOXC2 的转录没有影响。FOXC2-AS1 通过维持 FOXC2 的 RNA 稳定性来发挥其生物学功能,并保护 FOXC2 mRNA 免受 RNA 外切体复合物的降解。此外,挽救实验证实,在 FOXC2-AS1 耗尽的 HSCs 中重新引入 FOXC2 逆转了 FOXC2-AS1 敲低对刚度诱导的 HSCs 激活的抑制作用。在治疗性小鼠纤维化模型中,靶向 FOXC2 可降低肝脏纤维化程度。总之,我们的研究揭示了基质硬度与 FOXC2-AS1/FOXC2 轴之间的相互交流,导致 HSCs 机械激活和肝纤维化的调节,并提出 shRNA 作为一种有效的靶向 FOXC2 的策略,可导致肝纤维化的缓解。

https://cdn.ncbi.nlm.nih.gov/pmc/blobs/2890/10496501/ec24380be84f/ijbsv19p4206g001.jpg

文献AI研究员

20分钟写一篇综述,助力文献阅读效率提升50倍。

立即体验

用中文搜PubMed

大模型驱动的PubMed中文搜索引擎

马上搜索

文档翻译

学术文献翻译模型,支持多种主流文档格式。

立即体验