Suppr超能文献

转座元件在花药黑粉菌交配型染色体非重组区积累的动态。

Dynamics of transposable element accumulation in the non-recombining regions of mating-type chromosomes in anther-smut fungi.

机构信息

Ecologie Systématique Evolution, IDEEV, CNRS, Université Paris-Saclay, AgroParisTech, Bâtiment 680, 12 route RD128, 91190, Gif-sur-Yvette, France.

Evolution der Pflanzen und Pilze, Ruhr-Universität Bochum, Universitätsstraße 150, 44780, Bochum, Germany.

出版信息

Nat Commun. 2023 Sep 14;14(1):5692. doi: 10.1038/s41467-023-41413-4.

Abstract

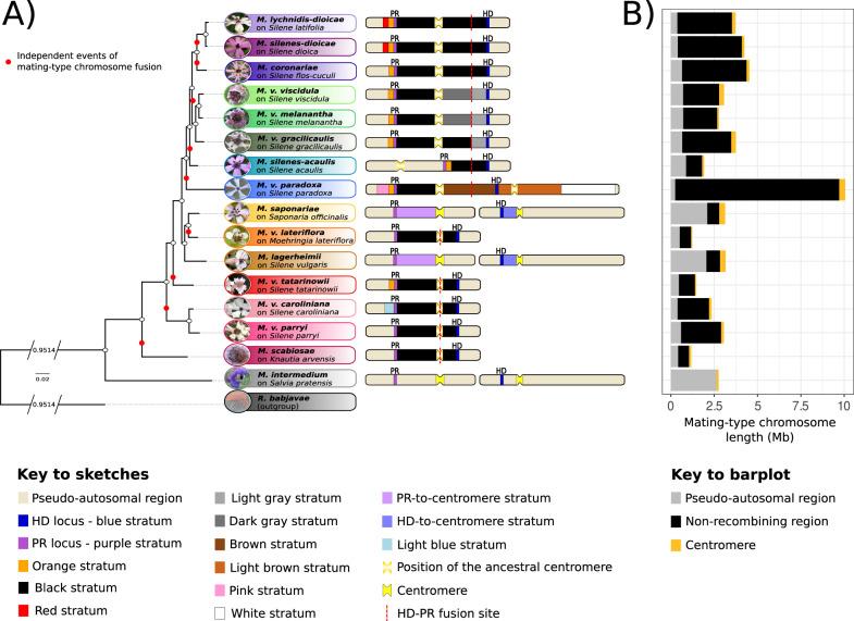
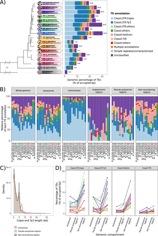
In the absence of recombination, the number of transposable elements (TEs) increases due to less efficient selection, but the dynamics of such TE accumulations are not well characterized. Leveraging a dataset of 21 independent events of recombination cessation of different ages in mating-type chromosomes of Microbotryum fungi, we show that TEs rapidly accumulated in regions lacking recombination, but that TE content reached a plateau at ca. 50% of occupied base pairs by 1.5 million years following recombination suppression. The same TE superfamilies have expanded in independently evolved non-recombining regions, in particular rolling-circle replication elements (Helitrons). Long-terminal repeat (LTR) retrotransposons of the Copia and Ty3 superfamilies also expanded, through transposition bursts (distinguished from gene conversion based on LTR divergence), with both non-recombining regions and autosomes affected, suggesting that non-recombining regions constitute TE reservoirs. This study improves our knowledge of genome evolution by showing that TEs can accumulate through bursts, following non-linear decelerating dynamics.

摘要

在没有重组的情况下,由于选择效率降低,转座元件 (TEs) 的数量会增加,但这种 TE 积累的动态尚未得到很好的描述。利用来自 Microbotryum 真菌交配型染色体中不同年龄的 21 个独立重组停止事件的数据集,我们表明 TEs 在缺乏重组的区域迅速积累,但在重组抑制后约 150 万年,TE 含量达到了约 50%的占据碱基对的水平。相同的 TE 超家族在独立进化的非重组区域中扩张,特别是滚环复制元件(Helitrons)。Copia 和 Ty3 超家族的长末端重复 (LTR) 逆转录转座子也通过转座爆发(通过 LTR 差异与基于基因转换区分)扩张,非重组区域和常染色体都受到影响,这表明非重组区域构成了 TE 库。本研究通过表明 TEs 可以通过爆发积累,遵循非线性减速动态,从而提高了我们对基因组进化的认识。

https://cdn.ncbi.nlm.nih.gov/pmc/blobs/49b7/10502011/50fc6761aef1/41467_2023_41413_Fig1_HTML.jpg

文献AI研究员

20分钟写一篇综述,助力文献阅读效率提升50倍。

立即体验

用中文搜PubMed

大模型驱动的PubMed中文搜索引擎

马上搜索

文档翻译

学术文献翻译模型,支持多种主流文档格式。

立即体验