Suppr超能文献

果蝇 Atlastin 调节突触囊泡的运动,与骨形态发生蛋白信号无关。

Drosophila Atlastin regulates synaptic vesicle mobilization independent of bone morphogenetic protein signaling.

机构信息

Biomedical Neuroscience Institute (BNI), Santiago, Chile.

Department of Neuroscience, Faculty of Medicine, Universidad de Chile, Santiago, Chile.

出版信息

Biol Res. 2023 Sep 14;56(1):49. doi: 10.1186/s40659-023-00462-1.

Abstract

BACKGROUND

The endoplasmic reticulum (ER) contacts endosomes in all parts of a motor neuron, including the axon and presynaptic terminal, to move structural proteins, proteins that send signals, and lipids over long distances. Atlastin (Atl), a large GTPase, is required for membrane fusion and the structural dynamics of the ER tubules. Atl mutations are the second most common cause of Hereditary Spastic Paraplegia (HSP), which causes spasticity in both sexes' lower extremities. Through an unknown mechanism, Atl mutations stimulate the BMP (bone morphogenetic protein) pathway in vertebrates and Drosophila. Synaptic defects are caused by atl mutations, which affect the abundance and distribution of synaptic vesicles (SV) in the bouton. We hypothesize that BMP signaling, does not cause Atl-dependent SV abnormalities in Drosophila.

RESULTS

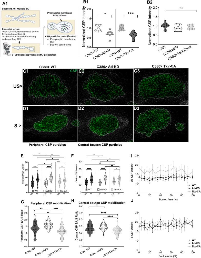
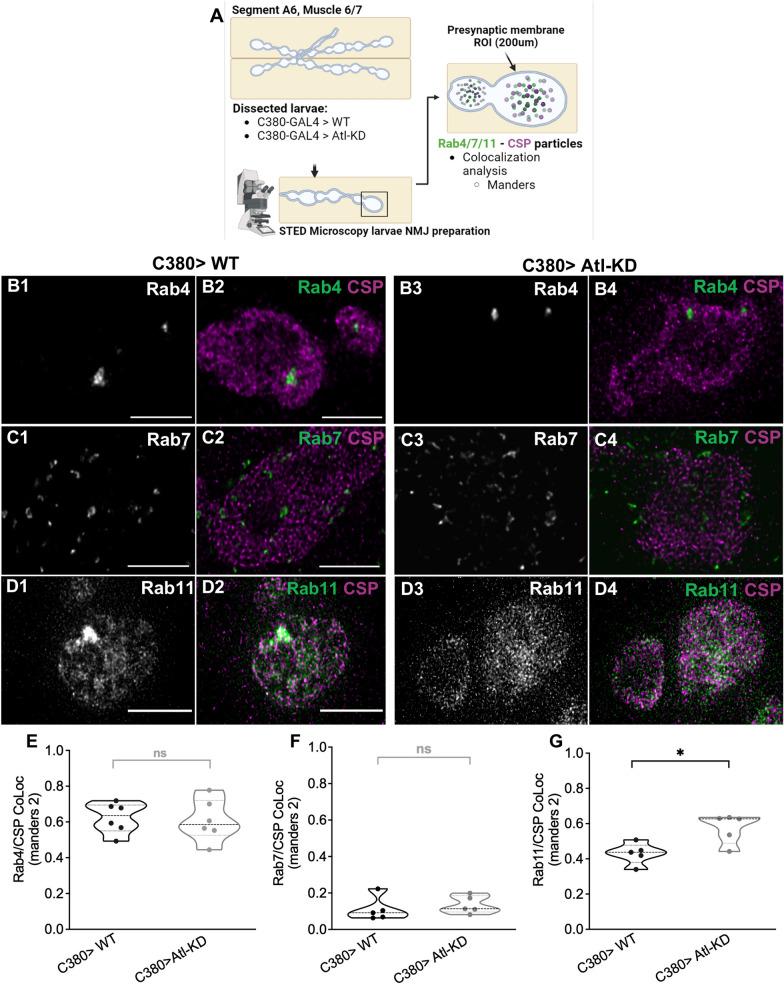
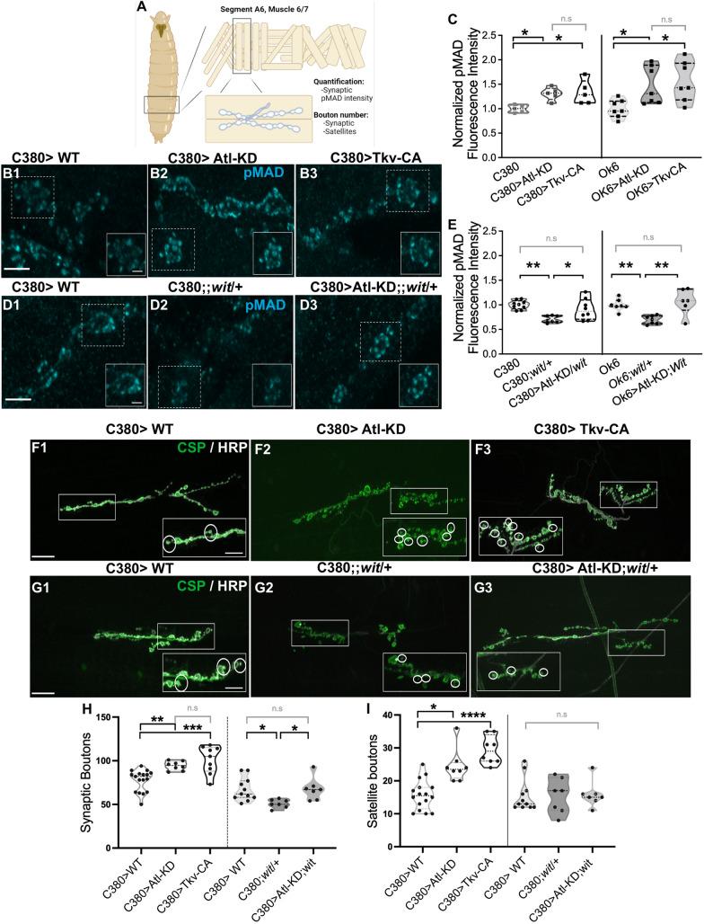
We show that atl knockdown in motor neurons (Atl-KD) increases synaptic and satellite boutons in the same way that constitutively activating the BMP-receptor Tkv (thick veins) (Tkv-CA) increases the bouton number. The SV proteins Cysteine string protein (CSP) and glutamate vesicular transporter are reduced in Atl-KD and Tkv-CA larvae. Reducing the activity of the BMP receptor Wishful thinking (wit) can rescue both phenotypes. Unlike Tkv-CA larvae, Atl-KD larvae display altered activity-dependent distributions of CSP staining. Furthermore, Atl-KD larvae display an increased FM 1-43 unload than Control and Tkv-CA larvae. As decreasing wit function does not reduce the phenotype, our hypothesis that BMP signaling is not involved is supported. We also found that Rab11/CSP colocalization increased in Atl-KD larvae, which supports the concept that late recycling endosomes regulate SV movements.

CONCLUSIONS

Our findings reveal that Atl modulates neurotransmitter release in motor neurons via SV distribution independently of BMP signaling, which could explain the observed SV accumulation and synaptic dysfunction. Our data suggest that Atl is involved in membrane traffic as well as formation and/or recycling of the late endosome.

摘要

背景

内质网(ER)与运动神经元的所有部位(包括轴突和突触前末端)的内体接触,以长距离移动结构蛋白、信号蛋白和脂质。Atlastin(Atl)是一种大 GTPase,是膜融合和 ER 小管结构动力学所必需的。Atl 突变是遗传性痉挛性截瘫(HSP)的第二大常见原因,它导致两性下肢痉挛。通过未知的机制,Atl 突变刺激脊椎动物和果蝇中的 BMP(骨形态发生蛋白)途径。突触缺陷是由 atl 突变引起的,这会影响突触小泡(SV)在末梢中的丰度和分布。我们假设 BMP 信号不会导致果蝇中 Atl 依赖的 SV 异常。

结果

我们表明,运动神经元中的 atl 敲低(Atl-KD)以与组成型激活 BMP 受体 Tkv(厚静脉)(Tkv-CA)增加末梢数相同的方式增加突触和卫星末梢。SV 蛋白 Cysteine 串蛋白(CSP)和谷氨酸囊泡转运蛋白在 Atl-KD 和 Tkv-CA 幼虫中减少。降低 BMP 受体 Wishful thinking(wit)的活性可以挽救这两种表型。与 Tkv-CA 幼虫不同,Atl-KD 幼虫显示出 CSP 染色的活性依赖性分布改变。此外,Atl-KD 幼虫的 FM 1-43 卸载量高于对照和 Tkv-CA 幼虫。由于降低 wit 功能不会减少表型,因此支持 BMP 信号不参与的假设。我们还发现,Atl-KD 幼虫中的 Rab11/CSP 共定位增加,这支持了晚期再循环内体调节 SV 运动的概念。

结论

我们的发现表明,Atl 通过 SV 分布调节运动神经元中的神经递质释放,而不依赖于 BMP 信号,这可以解释观察到的 SV 积累和突触功能障碍。我们的数据表明 Atl 参与了膜运输以及晚期内体的形成和/或再循环。

https://cdn.ncbi.nlm.nih.gov/pmc/blobs/7dff/10503011/87705506ff6e/40659_2023_462_Fig1_HTML.jpg

文献AI研究员

20分钟写一篇综述,助力文献阅读效率提升50倍。

立即体验

用中文搜PubMed

大模型驱动的PubMed中文搜索引擎

马上搜索

文档翻译

学术文献翻译模型,支持多种主流文档格式。

立即体验