Suppr超能文献

肿瘤组织中硬脂酰辅酶 A 去饱和酶 1 高表达引起的血清游离脂肪酸变化是卵巢癌的早期诊断标志物。

Serum Free Fatty Acid Changes Caused by High Expression of Stearoyl-CoA Desaturase 1 in Tumor Tissues Are Early Diagnostic Markers for Ovarian Cancer.

机构信息

Department of Obstetrics and Gynecology, Nihon University School of Medicine, Tokyo, Japan.

Division of Anatomical Science, Department of Functional Morphology, Nihon University School of Medicine, Tokyo, Japan.

出版信息

Cancer Res Commun. 2023 Sep 13;3(9):1840-1852. doi: 10.1158/2767-9764.CRC-23-0138.

Abstract

UNLABELLED

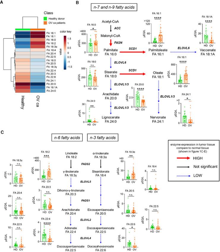
Ovarian cancer has a poor prognosis and is difficult to detect in early stages. Therefore, developing new diagnostic markers for early-stage ovarian cancer is critical. Here, we developed a diagnostic marker for early-stage ovarian cancer on the basis of fatty acid metabolism characteristics of cancer cells. The expression of various fatty acid metabolizing enzymes such as stearoyl-CoA desaturase 1 (SCD1) was altered in early-stage ovarian cancer tissue compared with that in normal ovarian tissue. Changes in the expression of fatty acid metabolizing enzymes, particularly SCD1, in cancer tissues were found to alter concentrations of multiple free fatty acids (FFA) in serum. We were the first to show that fatty acid metabolic characteristics in tissues are related to the FFA composition of serum. Surprisingly, patients with stage I/II ovarian cancer also showed significant changes in serum levels of eight FFAs, which can be early diagnostic markers. Finally, using statistical analysis, an optimal early diagnostic model combining oleic and arachidic acid levels, fatty acids associated with SCD1, was established and confirmed to have higher diagnostic power than CA125, regardless of histology. Thus, our newly developed diagnostic model using serum FFAs may be a powerful tool for the noninvasive early detection of ovarian cancer.

SIGNIFICANCE

Measurement of serum FFA levels by changes in the expression of fatty acid metabolizing enzymes in tumor tissue would allow early detection of ovarian cancer. In particular, the SCD1-associated FFAs, oleic and arachidic acid, would be powerful new screening tools for early-stage ovarian cancer.

摘要

未加标签

卵巢癌预后不良,早期难以发现。因此,开发新的早期卵巢癌诊断标志物至关重要。在这里,我们基于癌细胞脂肪酸代谢特征开发了一种早期卵巢癌的诊断标志物。与正常卵巢组织相比,早期卵巢癌组织中各种脂肪酸代谢酶的表达如硬脂酰辅酶 A 去饱和酶 1(SCD1)发生改变。研究发现,脂肪酸代谢酶特别是 SCD1 的表达变化会改变血清中多种游离脂肪酸(FFA)的浓度。我们首次表明组织中的脂肪酸代谢特征与血清 FFA 组成有关。令人惊讶的是,I/II 期卵巢癌患者的血清中也有八种 FFA 水平发生显著变化,这些 FFA 可以作为早期诊断标志物。最后,通过统计学分析,建立了一个结合油酸和花生四烯酸水平、与 SCD1 相关的脂肪酸的最佳早期诊断模型,该模型被证实比 CA125 具有更高的诊断能力,而与组织学无关。因此,我们使用血清 FFA 开发的新诊断模型可能是一种用于卵巢癌无创早期检测的强大工具。

意义

通过肿瘤组织中脂肪酸代谢酶表达的变化来测量血清 FFA 水平,可以早期发现卵巢癌。特别是 SCD1 相关的 FFA,油酸和花生四烯酸,将成为早期卵巢癌的有力新筛查工具。

https://cdn.ncbi.nlm.nih.gov/pmc/blobs/02d4/10498943/d0d56650e7ee/crc-23-0138_fig1.jpg

文献AI研究员

20分钟写一篇综述,助力文献阅读效率提升50倍。

立即体验

用中文搜PubMed

大模型驱动的PubMed中文搜索引擎

马上搜索

文档翻译

学术文献翻译模型,支持多种主流文档格式。

立即体验