Suppr超能文献

热休克因子结合蛋白调节[植物名称]的种子和豆荚发育。 (注:原文中“in”后面缺少具体植物名称)

Heat shock factor binding protein regulates seed and pod development in .

作者信息

Muthusamy Muthusamy, Son Seungmin, Park Sang Ryeol, Lee Soo In

机构信息

Department of Agricultural Biotechnology, National Institute of Agricultural Sciences (NAS), Rural Development Administration, Jeonju, Republic of Korea.

出版信息

Front Plant Sci. 2023 Aug 30;14:1232736. doi: 10.3389/fpls.2023.1232736. eCollection 2023.

Abstract

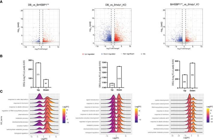
Plant heat shock factor binding proteins (HSBPs) are well known for their implication in the negative regulation of heat stress response (HSR) pathways. Herein, we report on the hitherto unknown functions of in . was found to be predominant in flower buds and young leaves, while its segmental duplicate, , was abundant in green siliques. Exposure to abiotic stress conditions, such as heat, drought, cold, and HO, and to phytohormones was found to differentially regulate . The activity of BrHSBP1-GFP fusion proteins revealed their cellular localization in nuclei and cytosols. Transgenic overexpression of (BrHSBP1) improved pod and seed sizes, while CRISPR-Cas knock-out mutants () were associated with aborted seed and pod development. The transcriptomic signatures of BrHSBP1 and lines revealed that 360 and 2381 genes, respectively, were differentially expressed (Log2FC≥2, p<0.05) expressed relative to control lines. In particular, developmental processes, including plant reproductive structure development (RSD)-related genes, were relatively downregulated in Furthermore, yeast two-hybrid assays confirmed that BrHSBP1 can physically bind to RSD and other genes. Taking the findings together, it is clear that BrHSBP1 is involved in seed development via the modulation of RSD genes. Our findings represent the addition of a new regulatory player in seed and pod development in .

摘要

植物热激因子结合蛋白(HSBPs)因其在热应激反应(HSR)途径的负调控中的作用而广为人知。在此,我们报告了[具体基因名称]在[具体植物名称]中迄今未知的功能。[具体基因名称]在花芽和幼叶中占主导地位,而其片段重复基因[具体基因名称]在绿色角果中含量丰富。发现暴露于非生物胁迫条件下,如热、干旱、寒冷和过氧化氢,以及植物激素,会对[具体基因名称]进行差异调节。BrHSBP1-GFP融合蛋白的活性揭示了它们在细胞核和细胞质中的细胞定位。[具体基因名称](BrHSBP1)的转基因过表达改善了豆荚和种子的大小,而CRISPR-Cas基因敲除突变体([具体突变体名称])与种子和豆荚发育异常有关。BrHSBP1和[具体突变体名称]株系的转录组特征表明,相对于对照株系,分别有360个和2381个基因差异表达(Log2FC≥2,p<0.05)。特别是,包括与植物生殖结构发育(RSD)相关基因在内的发育过程在[具体突变体名称]中相对下调。此外,酵母双杂交试验证实BrHSBP1可以与RSD及其他基因发生物理结合。综合这些发现,很明显BrHSBP1通过调节RSD基因参与种子发育。我们的发现为[具体植物名称]种子和豆荚发育增添了一个新的调控因子。

https://cdn.ncbi.nlm.nih.gov/pmc/blobs/0036/10499616/8a865e4580f6/fpls-14-1232736-g001.jpg

文献AI研究员

20分钟写一篇综述,助力文献阅读效率提升50倍。

立即体验

用中文搜PubMed

大模型驱动的PubMed中文搜索引擎

马上搜索

文档翻译

学术文献翻译模型,支持多种主流文档格式。

立即体验