Suppr超能文献

缺氧诱导因子1通路在肉鸡胸肌肌病发展中起关键作用:综述

The hypoxia-inducible factor 1 pathway plays a critical role in the development of breast muscle myopathies in broiler chickens: a comprehensive review.

作者信息

Alnahhas Nabeel, Pouliot Eric, Saucier Linda

机构信息

Department of Animal Science, Faculty of Agricultural and Food Sciences, Université Laval, Quebec, QC, Canada.

Olymel S.E.C./L.P, Boucherville, QC, Canada.

出版信息

Front Physiol. 2023 Aug 31;14:1260987. doi: 10.3389/fphys.2023.1260987. eCollection 2023.

Abstract

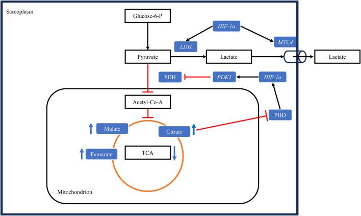
In light of the increased worldwide demand for poultry meat, genetic selection efforts have intensified to produce broiler strains that grow at a higher rate, have greater breast meat yield (BMY), and convert feed to meat more efficiently. The increased selection pressure for these traits, BMY in particular, has produced multiple breast meat quality defects collectively known as breast muscle myopathies (BMM). Hypoxia has been proposed as one of the major mechanisms triggering the onset and occurrence of these myopathies. In this review, the relevant literature on the causes and consequences of hypoxia in broiler breast muscles is reviewed and discussed, with a special focus on the hypoxia-inducible factor 1 (HIF-1) pathway. Muscle fiber hypertrophy induced by selective breeding for greater BMY reduces the space available in the and for blood vessels and capillaries. The hypoxic state that results from the lack of circulation in muscle tissue activates the HIF-1 pathway. This pathway alters energy metabolism by promoting anaerobic glycolysis, suppressing the tricarboxylic acid cycle and damaging mitochondrial function. These changes lead to oxidative stress that further exacerbate the progression of BMM. In addition, activating the HIF-1 pathway promotes fatty acid synthesis, lipogenesis, and lipid accumulation in myopathic muscle tissue, and interacts with profibrotic growth factors leading to increased deposition of matrix proteins in muscle tissue. By promoting lipidosis and fibrosis, the HIF-1 pathway contributes to the development of the distinctive phenotypes of BMM, including white striations in white striping-affected muscles and the increased hardness of wooden breast-affected muscles.

摘要

鉴于全球对禽肉的需求增加,人们加大了遗传选择力度,以培育生长速度更快、胸肉产量更高且饲料转化率更高的肉鸡品种。对这些性状,尤其是胸肉产量的选择压力增加,导致了多种胸肉品质缺陷,统称为胸肌肌病(BMM)。低氧被认为是引发这些肌病发生和发展的主要机制之一。在本综述中,我们对肉鸡胸肌低氧的原因和后果的相关文献进行了综述和讨论,特别关注低氧诱导因子1(HIF-1)途径。为提高胸肉产量而进行的选择性育种所诱导的肌纤维肥大,减少了肌肉中血管和毛细血管的可用空间。肌肉组织中由于血液循环不足而导致的低氧状态激活了HIF-1途径。该途径通过促进无氧糖酵解、抑制三羧酸循环和损害线粒体功能来改变能量代谢。这些变化导致氧化应激,进一步加剧了BMM的进展。此外,激活HIF-1途径会促进肌病肌肉组织中的脂肪酸合成、脂肪生成和脂质积累,并与促纤维化生长因子相互作用,导致肌肉组织中基质蛋白沉积增加。通过促进脂质沉积和纤维化,HIF-1途径促成了BMM独特表型的发展,包括受白纹影响的肌肉中的白色条纹以及受木胸影响的肌肉硬度增加。

https://cdn.ncbi.nlm.nih.gov/pmc/blobs/47a3/10500075/69487f6d4f00/fphys-14-1260987-g001.jpg

文献AI研究员

20分钟写一篇综述,助力文献阅读效率提升50倍。

立即体验

用中文搜PubMed

大模型驱动的PubMed中文搜索引擎

马上搜索

文档翻译

学术文献翻译模型,支持多种主流文档格式。

立即体验