Suppr超能文献

孟德尔随机化分析分析肥胖不同水平与不同过敏疾病之间的遗传因果关系。

Mendelian randomization analysis to analyze the genetic causality between different levels of obesity and different allergic diseases.

机构信息

Department of Pediatrics, General Hospital of Tianjin Medical University, No. 154, Anshan Road, Heping District, 300052, Tianjin, China.

出版信息

BMC Pulm Med. 2023 Sep 18;23(1):352. doi: 10.1186/s12890-023-02636-9.

Abstract

BACKGROUND

The causal relationship between obesity and different allergic diseases remains controversial.

METHODS

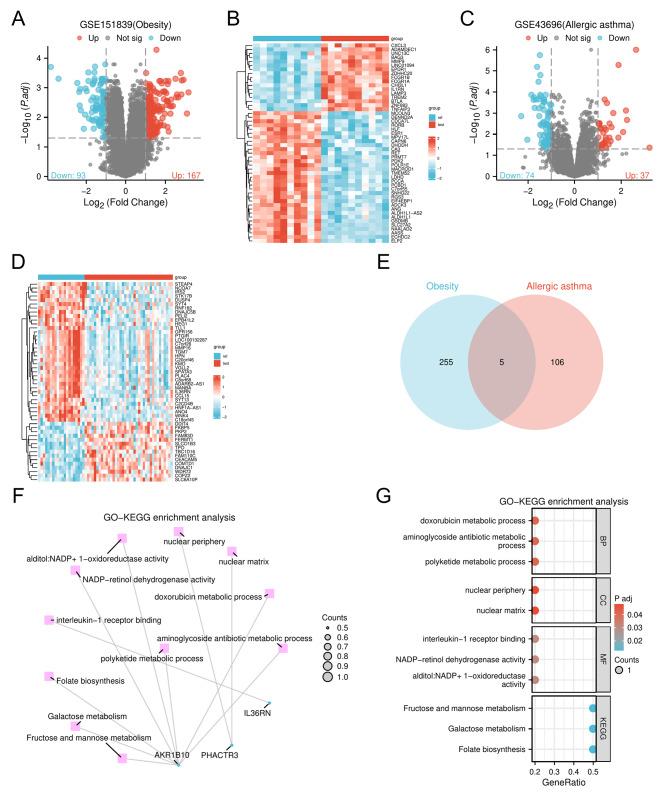
The Two Sample MR package and Phenoscanner database were used to obtain and filter Genome-Wide Association Study (GWAS) data from the Open GWAS database. Mendelian randomization (MR) analysis was used to study the causal relationship between different levels of obesity and different allergic diseases. The data sets related to obesity and asthma were obtained from the Gene Expression Omnibus (GEO) database. Differentially expressed genes (DEGs) were screened by the limma package. Cluster Profiler and GO plot packages were used for enrichment analysis to verify the results of MR analysis.

RESULTS

Two-sample MR analysis showed a causal relationship between obesity and childhood allergy (age < 16), allergic asthma and atopic dermatitis (P < 0.05). In addition, there was also a causal relationship between allergic asthma and obesity (P < 0.05), while there was no genetic causal relationship between obesity and allergic rhinitis, eczema, lactose intolerance and so on (P > 0.05). Subgroup analysis revealed a causal relationship between both class 1 and class 2 obesity and childhood allergy (age < 16) (P < 0.05). Obesity class 1 was associated with allergic asthma, while obesity class 3 was associated with atopic dermatitis (P < 0.05). Bioinformatics analysis shows that there were common DEGs between obesity and allergic asthma.

CONCLUSION

Obesity is a risk factor for childhood allergy (age < 16), allergic asthma and atopic dermatitis, while allergic asthma is also a risk factor for obesity. Class 1 and class 2 obesity are both causally associated with childhood allergy (age < 16). In addition, there is a causal relationship between milder obesity and allergic asthma, while heavier obesity is causally related to atopic dermatitis.

摘要

背景

肥胖与不同过敏性疾病之间的因果关系仍存在争议。

方法

使用 Two Sample MR 包和 Phenoscanner 数据库从 Open GWAS 数据库中获取和筛选全基因组关联研究 (GWAS) 数据。孟德尔随机化 (MR) 分析用于研究不同程度肥胖与不同过敏性疾病之间的因果关系。与肥胖和哮喘相关的数据来自基因表达综合数据库 (GEO)。使用 limma 包筛选差异表达基因 (DEGs)。使用 Cluster Profiler 和 GO plot 包进行富集分析以验证 MR 分析的结果。

结果

两样本 MR 分析表明肥胖与儿童过敏(年龄<16 岁)、过敏性哮喘和特应性皮炎之间存在因果关系(P<0.05)。此外,过敏性哮喘与肥胖之间也存在因果关系(P<0.05),而肥胖与过敏性鼻炎、湿疹、乳糖不耐受等之间无遗传因果关系(P>0.05)。亚组分析显示,1 类和 2 类肥胖与儿童过敏(年龄<16 岁)之间均存在因果关系(P<0.05)。肥胖 1 类与过敏性哮喘相关,肥胖 3 类与特应性皮炎相关(P<0.05)。生物信息学分析表明肥胖与过敏性哮喘之间存在共同的 DEGs。

结论

肥胖是儿童过敏(年龄<16 岁)、过敏性哮喘和特应性皮炎的危险因素,而过敏性哮喘也是肥胖的危险因素。1 类和 2 类肥胖均与儿童过敏(年龄<16 岁)有因果关系。此外,轻度肥胖与过敏性哮喘之间存在因果关系,而较重肥胖与特应性皮炎有因果关系。

https://cdn.ncbi.nlm.nih.gov/pmc/blobs/1611/10508031/0ffffa462de2/12890_2023_2636_Fig1_HTML.jpg

文献AI研究员

20分钟写一篇综述,助力文献阅读效率提升50倍。

立即体验

用中文搜PubMed

大模型驱动的PubMed中文搜索引擎

马上搜索

文档翻译

学术文献翻译模型,支持多种主流文档格式。

立即体验