Suppr超能文献

M1 和 M2 巨噬细胞的分泌组可减少中性粒细胞胞外诱捕网的释放。

Secretomes of M1 and M2 macrophages decrease the release of neutrophil extracellular traps.

机构信息

Department of Laboratory Diagnostics and Clinical Immunology of Developmental Age, Medical University of Warsaw, Zwirki i Wigury 63a Street, 02-091, Warsaw, Poland.

Doctoral School, Medical University of Warsaw, Zwirki i Wigury 61 Street, 02-091, Warsaw, Poland.

出版信息

Sci Rep. 2023 Sep 20;13(1):15633. doi: 10.1038/s41598-023-42167-1.

Abstract

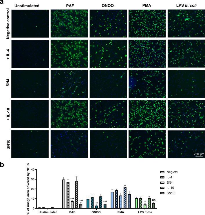
The release of neutrophil extracellular traps (NETs) can be either beneficial or detrimental for the host, thus it is necessary to maintain a balance between formation and clearance of NETs. Multiple physiological factors eliciting NET release have been identified, yet the studies on natural signals limiting NET formation have been scarce. Accordingly, our aim was to analyze whether cytokines or immune cells can inhibit NET formation. To that end, human granulocytes were incubated with interleukin (IL)-4, IL-10, transforming growth factor beta-2 or adenosine and then stimulated to release NETs. Additionally, neutrophils were cultured in the presence of natural killer (NK) cells, regulatory T cells (Tregs), pro-inflammatory or anti-inflammatory macrophages (M1 or M2 macrophages), or in the presence of NK/Tregs/M1 macrophages or M2 macrophages-conditioned medium and subsequently stimulated to release NETs. Our studies showed that secretome of M1 and M2 macrophages, but not of NK cells and Tregs, diminishes NET formation. Co-culture experiments did not reveal any effect of immune cells on NET release. No effect of cytokines or adenosine on NET release was found. This study highlights the importance of paracrine signaling at the site of infection and is the first to show that macrophage secretome can regulate NET formation.

摘要

中性粒细胞胞外诱捕网(NETs)的释放对宿主既有益处也有危害,因此需要在 NETs 的形成和清除之间保持平衡。已经确定了多种引发 NET 释放的生理因素,但对限制 NET 形成的天然信号的研究却很少。因此,我们的目的是分析细胞因子或免疫细胞是否可以抑制 NET 的形成。为此,我们将人嗜中性粒细胞与白细胞介素(IL)-4、IL-10、转化生长因子β-2 或腺苷孵育,然后刺激其释放 NETs。此外,我们在存在自然杀伤(NK)细胞、调节性 T 细胞(Tregs)、促炎或抗炎巨噬细胞(M1 或 M2 巨噬细胞)的情况下培养中性粒细胞,或在存在 NK/Tregs/M1 巨噬细胞或 M2 巨噬细胞条件培养基的情况下培养中性粒细胞,然后刺激其释放 NETs。我们的研究表明,M1 和 M2 巨噬细胞的分泌组,但不是 NK 细胞和 Tregs 的分泌组,会减少 NET 的形成。共培养实验没有发现免疫细胞对 NET 释放有任何影响。未发现细胞因子或腺苷对 NET 释放有影响。这项研究强调了感染部位旁分泌信号的重要性,并且首次表明巨噬细胞分泌组可以调节 NET 的形成。

https://cdn.ncbi.nlm.nih.gov/pmc/blobs/7346/10511515/9aeb4e4485e0/41598_2023_42167_Fig1_HTML.jpg

文献AI研究员

20分钟写一篇综述,助力文献阅读效率提升50倍。

立即体验

用中文搜PubMed

大模型驱动的PubMed中文搜索引擎

马上搜索

文档翻译

学术文献翻译模型,支持多种主流文档格式。

立即体验