Suppr超能文献

随着女性年龄的增长,其颗粒细胞中端粒相对长度和端粒酶逆转录酶表达的改变及其对受精结局的评估。

Alteration of relative telomere length and telomerase reverse transcriptase expression in the granulosa cells of women during aging and assessment of fertilization outcomes.

机构信息

Department of Obstetrics and Gynecology, The First Affiliated Hospital of Anhui Medical University, Hefei, Anhui 230022, P.R. China.

Department of Epidemiology and Biostatistics, School of Public Health, Anhui Medical University, Hefei, Anhui 230032, P.R. China.

出版信息

Mol Med Rep. 2023 Nov;28(5). doi: 10.3892/mmr.2023.13093. Epub 2023 Sep 21.

Abstract

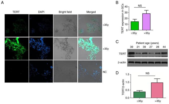
Telomere attrition plays a critical role in the reproductive aging process in humans. Telomere length (TL) is typically regulated by telomerase, the main component of which is telomerase reverse transcriptase (TERT). The aim of the present study was to investigate the changes of relative TL (RTL) and TERT expression in granulosa cells (GCs) during aging and its association with reproduction. Clinical data on the frozen‑thawed embryo transfer cycles of older (>35 year old) and younger (≤35 year old) women from a single center over a 3‑year period were retrospectively analyzed. Preimplantation genetic testing for chromosome aneuploidies in older women during the same period was also analyzed. Following the analysis of the data, several biological characteristics of senescent GCs were explored. In addition, a total of 160 women who were undergoing their first fresh cycle of fertilization (IVF) or intracytoplasmic sperm injection were included in the study. GCs were collected from all participants. The changes of RTL and TERT expression in GCs during aging were investigated using quantitative PCR and western blotting. The associations of RTL and TERT with IVF outcomes were also assessed. The clinical data demonstrated that the pregnancy and live birth rates of women aged >35 years were ~20% lower than those of women aged ≤35 years, and the number of embryos with aneuploidy was 7‑fold of that without euploidy in the older age group. An aging‑induced change in follicle stimulating hormone receptor expression was observed. A shorter TL and increased TERT expression were detected in the older women. A significant inverse correlation between the expression levels of TERT and oocyte yield was identified. However, no association of RTL and TERT with blastocyst formation rate and the probability of clinical pregnancy was detected. It may be concluded that RTL and TERT alterations in GCs are potential determinants of ovarian aging. TERT expression in GCs appears to be a potential biomarker for the prediction of ovarian response, which provides a novel strategy for the assessment of female fertility.

摘要

端粒磨损在人类生殖衰老过程中起着关键作用。端粒长度(TL)通常受端粒酶调控,端粒酶的主要成分是端粒酶逆转录酶(TERT)。本研究旨在探讨衰老过程中颗粒细胞(GC)中相对 TL(RTL)和 TERT 表达的变化及其与生殖的关系。对单中心 3 年来接受冷冻胚胎移植周期的老年(>35 岁)和年轻(≤35 岁)妇女的临床数据进行回顾性分析。同期对老年妇女进行胚胎植入前染色体非整倍体检测的情况也进行了分析。在分析数据后,探索了衰老 GC 的几个生物学特征。此外,共纳入 160 名正在接受首次新鲜受精(IVF)或胞浆内精子注射周期的妇女进行研究。从所有参与者中收集 GC。采用定量 PCR 和 Western blot 检测 GC 中 RTL 和 TERT 表达随年龄的变化。还评估了 RTL 和 TERT 与 IVF 结果的相关性。临床数据表明,35 岁以上妇女的妊娠和活产率比≤35 岁妇女低约 20%,高龄组中胚胎非整倍体的数量是整倍体的 7 倍。观察到卵泡刺激素受体表达的衰老诱导变化。发现老年妇女的 TL 较短,TERT 表达增加。TERT 表达水平与卵母细胞产量呈显著负相关。然而,未发现 RTL 和 TERT 与囊胚形成率和临床妊娠概率相关。综上所述,GC 中 RTL 和 TERT 的改变可能是卵巢衰老的潜在决定因素。GC 中 TERT 的表达似乎是卵巢反应预测的潜在生物标志物,为评估女性生育能力提供了新策略。

https://cdn.ncbi.nlm.nih.gov/pmc/blobs/eaaf/10540000/c765625259a9/mmr-28-05-13093-g00.jpg

文献AI研究员

20分钟写一篇综述,助力文献阅读效率提升50倍。

立即体验

用中文搜PubMed

大模型驱动的PubMed中文搜索引擎

马上搜索

文档翻译

学术文献翻译模型,支持多种主流文档格式。

立即体验