Suppr超能文献

调节性 T 细胞需要 IL6 受体α信号来控制骨骼肌功能和再生。

Regulatory T cells require IL6 receptor alpha signaling to control skeletal muscle function and regeneration.

机构信息

Research Unit Type 1 Diabetes Immunology, Helmholtz Diabetes Center at Helmholtz Zentrum München, German Research Center for Environmental Health, 85764 Munich-Neuherberg, Germany; German Center for Diabetes Research (DZD), 85764 Munich-Neuherberg, Germany.

German Center for Diabetes Research (DZD), 85764 Munich-Neuherberg, Germany; Institute for Diabetes and Obesity, Helmholtz Diabetes Center at Helmholtz Zentrum München, German Research Center for Environmental Health, 85764 Munich-Neuherberg, Germany; Division of Metabolic Diseases, Department of Medicine, Technische Universität München, 80333 Munich, Germany.

出版信息

Cell Metab. 2023 Oct 3;35(10):1736-1751.e7. doi: 10.1016/j.cmet.2023.08.010. Epub 2023 Sep 20.

Abstract

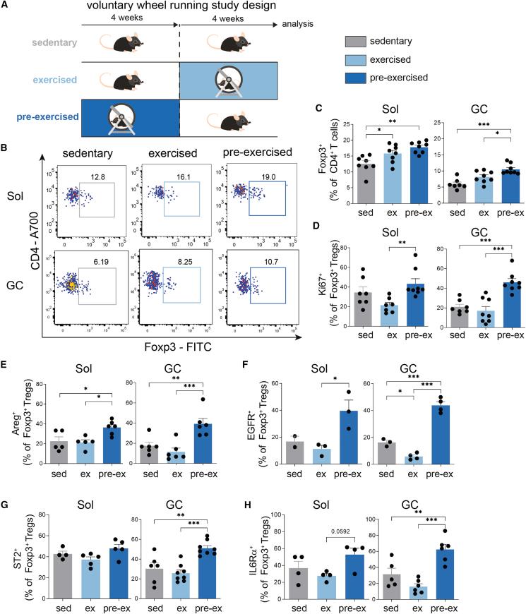
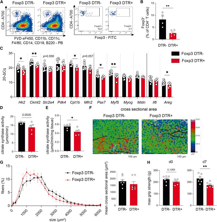
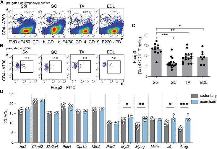
Muscle-residing regulatory T cells (Tregs) control local tissue integrity and function. However, the molecular interface connecting Treg-based regulation with muscle function and regeneration remains largely unexplored. Here, we show that exercise fosters a stable induction of highly functional muscle-residing Tregs with increased expression of amphiregulin (Areg), EGFR, and ST2. Mechanistically, we find that mice lacking IL6Rα on T cells (TKO) harbor significant reductions in muscle Treg functionality and satellite and fibro-adipogenic progenitor cells, which are required for muscle regeneration. Using exercise and sarcopenia models, IL6Rα TKO mice demonstrate deficits in Tregs, their functional maturation, and a more pronounced decline in muscle mass. Muscle injury models indicate that IL6Rα TKO mice have significant disabilities in muscle regeneration. Treg gain of function restores impaired muscle repair in IL6Rα TKO mice. Of note, pharmacological IL6R blockade in WT mice phenocopies deficits in muscle function identified in IL6Rα TKO mice, thereby highlighting the clinical implications of the findings.

摘要

肌肉驻留调节性 T 细胞 (Tregs) 控制局部组织的完整性和功能。然而,将 Treg 调节与肌肉功能和再生相关联的分子界面在很大程度上仍未得到探索。在这里,我们表明,运动促进了具有高功能的肌肉驻留 Tregs 的稳定诱导,这些 Tregs 表达增加了 Amphiregulin (Areg)、EGFR 和 ST2。从机制上讲,我们发现缺乏 T 细胞上的 IL6Rα(TKO)的小鼠肌肉 Treg 功能以及卫星细胞和纤维脂肪祖细胞显著减少,而这些细胞是肌肉再生所必需的。使用运动和肌肉减少症模型,IL6Rα TKO 小鼠表现出 Tregs 减少、其功能成熟受损以及肌肉质量更明显下降。肌肉损伤模型表明,IL6Rα TKO 小鼠在肌肉再生方面存在明显障碍。Treg 获得功能可恢复 IL6Rα TKO 小鼠受损的肌肉修复。值得注意的是,WT 小鼠的药理学 IL6R 阻断可模拟 IL6Rα TKO 小鼠中发现的肌肉功能缺陷,从而突出了这些发现的临床意义。

https://cdn.ncbi.nlm.nih.gov/pmc/blobs/b322/10563138/495f94d7088e/fx1.jpg

文献AI研究员

20分钟写一篇综述,助力文献阅读效率提升50倍。

立即体验

用中文搜PubMed

大模型驱动的PubMed中文搜索引擎

马上搜索

文档翻译

学术文献翻译模型,支持多种主流文档格式。

立即体验