Suppr超能文献

用于TiAl6V4植入材料的银集成电火花加工具有抗菌能力,同时可优化骨整合。

Silver-integrated EDM processing of TiAl6V4 implant material has antibacterial capacity while optimizing osseointegration.

作者信息

Büssemaker Hilmar, Meinshausen Ann-Kathrin, Bui Viet Duc, Döring Joachim, Voropai Vadym, Buchholz Adrian, Mueller Andreas J, Harnisch Karsten, Martin André, Berger Thomas, Schubert Andreas, Bertrand Jessica

机构信息

Department of Orthopaedic Surgery, Otto-von-Guericke University Magdeburg, Germany.

Professorship Micromanufacturing Technology, Chemnitz University of Technology, Chemnitz, Germany.

出版信息

Bioact Mater. 2023 Sep 13;31:497-508. doi: 10.1016/j.bioactmat.2023.08.019. eCollection 2024 Jan.

Abstract

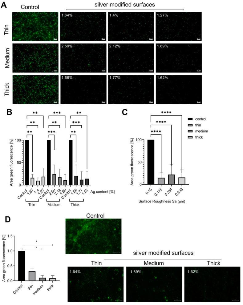
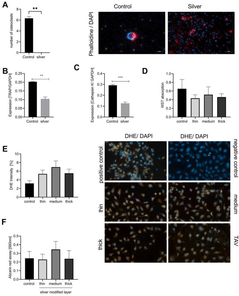
Periprosthetic joint infections (PJI) are a common reason for orthopedic revision surgeries. It has been shown that the silver surface modification of a titanium alloy (Ti-6Al-4V) by PMEDM (powder mixed electrical discharge machining) exhibits an antibacterial effect on Staphylococcus spp. adhesion. Whether the thickness of the silver-modified surface influences the adhesion and proliferation of bacteria as well as the ossification processes and in-vivo antibacterial capacity has not been investigated before. Therefore, the aim of this work is to investigate the antibacterial effect as well as the ossification process depending on the thickness of PMEDM silver modified surfaces. The attachment of on the PMEDM modified surfaces was significantly lower than on comparative control samples, independently of the tested surface properties. Bacterial proliferation, however, was not affected by the silver content in the surface layer. We observed a long-term effect of antibacterial capacity , as well as . An induction of ROS, as indicator for oxidative stress, was observed in the bacteria, but not in osteoblast-like cells. No influence on the osteoblast function was observed, whereas osteoclast formation was drastically reduced on the silver surface. No changes in cell death, the metabolic activity and oxidative stress was measured in osteoblasts. We show that already small amounts of silver exhibit a significant antibacterial capacity while not influencing the osteoblast function. Therefore, PMEDM using silver nano-powder admixed to the dielectric represents a promising technology to shape and concurrently modify implant surfaces to reduce infections while at the same time optimizing bone ingrowth of endoprosthesis.

摘要

人工关节周围感染(PJI)是骨科翻修手术的常见原因。研究表明,通过粉末混合电火花加工(PMEDM)对钛合金(Ti-6Al-4V)进行银表面改性,对葡萄球菌属的粘附具有抗菌作用。此前尚未研究银改性表面的厚度是否会影响细菌的粘附和增殖、骨化过程以及体内抗菌能力。因此,这项工作的目的是研究取决于PMEDM银改性表面厚度的抗菌效果以及骨化过程。无论测试的表面特性如何,在PMEDM改性表面上的附着都明显低于对照样品。然而,细菌增殖不受表面层银含量的影响。我们观察到抗菌能力的长期效果,以及。在细菌中观察到作为氧化应激指标的活性氧(ROS)诱导,但在成骨样细胞中未观察到。未观察到对成骨细胞功能的影响,而在银表面破骨细胞的形成急剧减少。在成骨细胞中未检测到细胞死亡、代谢活性和氧化应激的变化。我们表明,即使少量的银也具有显著的抗菌能力,同时不影响成骨细胞功能。因此,使用混入电介质中的银纳米粉末的PMEDM代表了一种有前途的技术,可对植入物表面进行成型并同时改性,以减少感染,同时优化假体的骨长入。

https://cdn.ncbi.nlm.nih.gov/pmc/blobs/3b29/10509668/ba664f2aca24/ga1.jpg

文献AI研究员

20分钟写一篇综述,助力文献阅读效率提升50倍。

立即体验

用中文搜PubMed

大模型驱动的PubMed中文搜索引擎

马上搜索

文档翻译

学术文献翻译模型,支持多种主流文档格式。

立即体验