Suppr超能文献

基于端粒酶 RNA 的适体可恢复先天性中性粒细胞减少症中的缺陷性骨髓生成。

Telomerase RNA-based aptamers restore defective myelopoiesis in congenital neutropenic syndromes.

机构信息

Grupo de Telomerasa, Cáncer y Envejecimiento, Hospital Clínico Universitario Virgen de la Arrixaca, 30120, Murcia, Spain.

Instituto Murciano de Investigación Biosanitaria (IMIB) Pascual Parrilla, 30120, Murcia, Spain.

出版信息

Nat Commun. 2023 Sep 22;14(1):5912. doi: 10.1038/s41467-023-41472-7.

Abstract

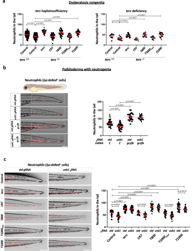
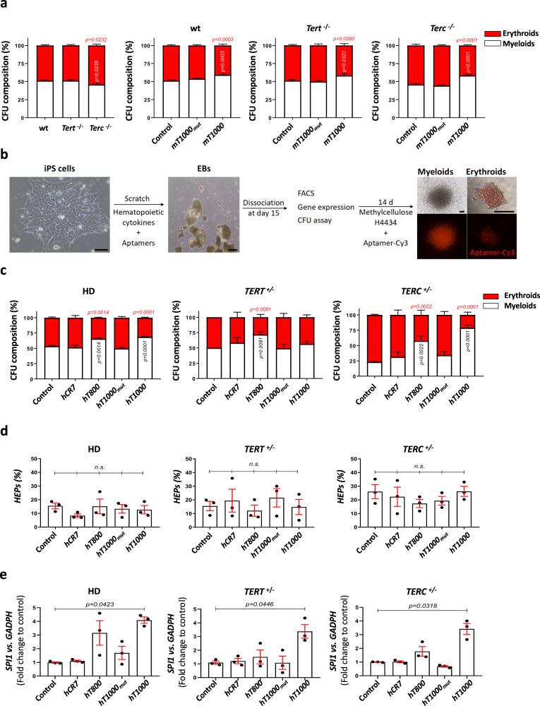
Telomerase RNA (TERC) has a noncanonical function in myelopoiesis binding to a consensus DNA binding sequence and attracting RNA polymerase II (RNA Pol II), thus facilitating myeloid gene expression. The CR4/CR5 domain of TERC is known to play this role, since a mutation of this domain found in dyskeratosis congenita (DC) patients decreases its affinity for RNA Pol II, impairing its myelopoietic activity as a result. In this study, we report that two aptamers, short single-stranded oligonucleotides, based on the CR4/CR5 domain were able to increase myelopoiesis without affecting erythropoiesis in zebrafish. Mechanistically, the aptamers functioned as full terc; that is, they increased the expression of master myeloid genes, independently of endogenous terc, by interacting with RNA Pol II and with the terc-binding sequences of the regulatory regions of such genes, enforcing their transcription. Importantly, aptamers harboring the CR4/CR5 mutation that was found in DC patients failed to perform all these functions. The therapeutic potential of the aptamers for treating neutropenia was demonstrated in several preclinical models. The findings of this study have identified two potential therapeutic agents for DC and other neutropenic patients.

摘要

端粒酶 RNA (TERC) 在髓系造血中具有非规范功能,它与一个保守的 DNA 结合序列结合,并吸引 RNA 聚合酶 II(RNA Pol II),从而促进髓系基因的表达。TERC 的 CR4/CR5 结构域具有这种功能,因为在先天性角化不良(DC)患者中发现的该结构域的突变降低了其与 RNA Pol II 的亲和力,从而损害了其作为髓系生成的活性。在这项研究中,我们报告了两种基于 CR4/CR5 结构域的适体,即短的单链寡核苷酸,能够在不影响斑马鱼红细胞生成的情况下增加髓系生成。从机制上讲,适体作为完整的 terc 发挥作用;也就是说,它们通过与 RNA Pol II 相互作用,并与这些基因的调控区的 terc 结合序列相互作用,增加了主髓系基因的表达,而不依赖于内源性 terc,从而强制转录这些基因。重要的是,携带在 DC 患者中发现的 CR4/CR5 突变的适体无法执行所有这些功能。这些适体在几种临床前模型中治疗中性粒细胞减少症的治疗潜力已得到证明。这项研究的结果为 DC 和其他中性粒细胞减少症患者确定了两种潜在的治疗药物。

https://cdn.ncbi.nlm.nih.gov/pmc/blobs/0650/10516865/8b6d81706d4e/41467_2023_41472_Fig1_HTML.jpg

文献AI研究员

20分钟写一篇综述,助力文献阅读效率提升50倍。

立即体验

用中文搜PubMed

大模型驱动的PubMed中文搜索引擎

马上搜索

文档翻译

学术文献翻译模型,支持多种主流文档格式。

立即体验