Suppr超能文献

新一代益生菌脆弱拟杆菌对体内和体外结肠炎的保护作用。

Protective effects of a new generation of probiotic Bacteroides fragilis against colitis in vivo and in vitro.

机构信息

Department of Clinical Laboratory, The First Affiliated Hospital of Kunming Medical University, Kunming, 650032, China.

Yunnan Key Laboratory of Laboratory Medicine, Kunming, 650032, China.

出版信息

Sci Rep. 2023 Sep 22;13(1):15842. doi: 10.1038/s41598-023-42481-8.

Abstract

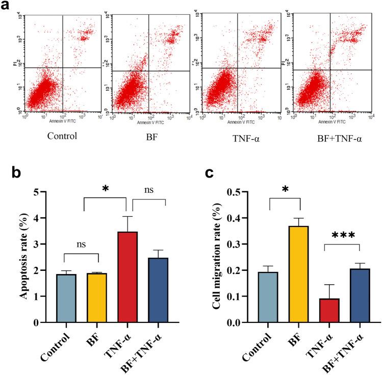
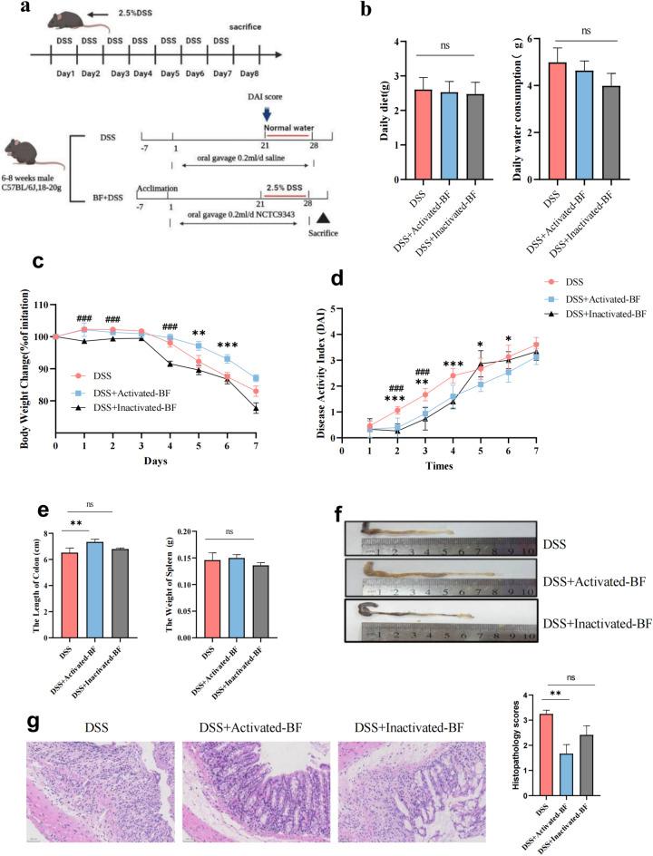
Bacteroides fragilis, one of the potential next-generation probiotics, but its protective mechanism is not yet known. We aimed to characterize the anti-inflammatory effect of B. fragilisATCC25285 and to elucidate its mechanism through in vivo and in vitro experiments. An in vitro model of inflammation by induction of colonic cells with TNF-a, and co-cultured with B. fragilis to detect cell viability, apoptosis and invasive capacity. Furthermore, critical proteins of the TLR/NF-κB pathway and the inflammatory cytokines were measured. For animal trials, C57BL/6 J male mice were orally administered B. fragilis or PBS once daily for 21 days. Colitis was induced by drinking 2.5% DSS from days 0 to 7. The mice were weighed daily and rectal bleeding, stool condition and blood in the stool were recorded. We found that B. fragilis treatment alone was harmless and had no effect on cell viability or apoptosis. While predictably TNF-α decreased cell viability and increased apoptosis, B. fragilis attenuated this deterioration. The NF-κB pathway and inflammatory cytokines IL-6 and IL-1β activated by TNF-α were also blocked by B. fragilis. Notably, the metabolic supernatant of B. fragilis also has an anti-inflammatory effect. Animal studies showed that live B. fragilis rather than dead strain ameliorated DSS-induced colitis, as evidenced by weight loss, shortened colon length and enhanced barrier function. The colonic tissue levels of inflammatory cytokines (TNF-α, IL-1β, IL-6) were decreased and IL-10 was increased as a result of B. fragilis administration. In conclusion, B. fragilis ATCC25285 exhibited anti-inflammatory effects whether in vivo or in vitro, and it may be a potential probiotic agent for improving colitis.

摘要

脆弱拟杆菌是潜在的下一代益生菌之一,但它的保护机制尚不清楚。我们旨在通过体内和体外实验来描述脆弱拟杆菌 ATCC25285 的抗炎作用,并阐明其机制。通过用 TNF-α诱导结肠细胞并与脆弱拟杆菌共培养来建立体外炎症模型,以检测细胞活力、凋亡和侵袭能力。此外,还测量了 TLR/NF-κB 通路和炎症细胞因子的关键蛋白。对于动物试验,C57BL/6J 雄性小鼠每天口服脆弱拟杆菌或 PBS 一次,共 21 天。从第 0 天到第 7 天饮用 2.5% DSS 诱导结肠炎。每天称重,并记录直肠出血、粪便状况和粪便中的血液。我们发现,脆弱拟杆菌单独治疗是无害的,对细胞活力或凋亡没有影响。虽然 TNF-α 可降低细胞活力并增加凋亡,但脆弱拟杆菌可减轻这种恶化。TNF-α 激活的 NF-κB 通路和炎症细胞因子 IL-6 和 IL-1β 也被脆弱拟杆菌阻断。值得注意的是,脆弱拟杆菌的代谢上清液也具有抗炎作用。动物研究表明,活脆弱拟杆菌而非死菌改善了 DSS 诱导的结肠炎,这表现在体重减轻、结肠缩短和屏障功能增强。脆弱拟杆菌给药后,结肠组织中炎症细胞因子(TNF-α、IL-1β、IL-6)水平降低,IL-10 水平升高。总之,脆弱拟杆菌 ATCC25285 无论是在体内还是体外都表现出抗炎作用,它可能是改善结肠炎的潜在益生菌制剂。

https://cdn.ncbi.nlm.nih.gov/pmc/blobs/5999/10517118/71370c04cda5/41598_2023_42481_Fig1_HTML.jpg

文献AI研究员

20分钟写一篇综述,助力文献阅读效率提升50倍。

立即体验

用中文搜PubMed

大模型驱动的PubMed中文搜索引擎

马上搜索

文档翻译

学术文献翻译模型,支持多种主流文档格式。

立即体验