Suppr超能文献

下调 RCN1 促进急性髓系白血病细胞发生细胞焦亡。

Downregulation of RCN1 promotes pyroptosis in acute myeloid leukemia cells.

机构信息

Shenzhen Bone Marrow Transplantation Public Service Platform, Shenzhen Institute of Hematology, Shenzhen Second People's Hospital, First Affiliated Hospital of Shenzhen University, Shenzhen University Health Sciences Center, China.

Department of Physiology, School of Basic Medical Sciences, International Cancer Center, Shenzhen University Health Sciences Center, China.

出版信息

Mol Oncol. 2023 Dec;17(12):2584-2602. doi: 10.1002/1878-0261.13521. Epub 2023 Sep 30.

Abstract

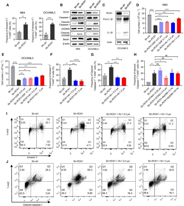
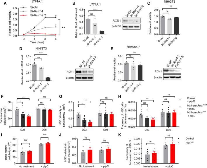
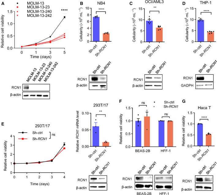
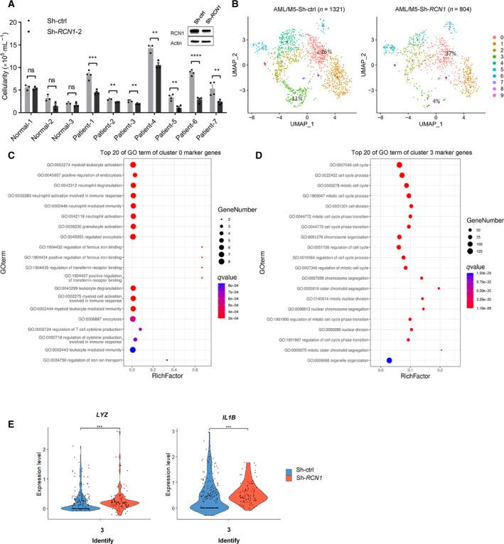
Reticulocalbin-1 (RCN1) is expressed aberrantly and at a high level in various tumors, including acute myeloid leukemia (AML), yet its impact on AML remains unclear. In this study, we demonstrate that RCN1 knockdown significantly suppresses the viability of bone marrow mononuclear cells (BMMNCs) from AML patients but does not affect the viability of granulocyte colony-stimulating factor (G-CSF)-mobilized peripheral blood stem cells (PBSCs) from healthy donors in vitro. Downregulation of RCN1 also reduces the viability of AML cell lines. Further studies showed that the RCN1 knockdown upregulates type I interferon (IFN-1) expression and promotes AML cell pyroptosis through caspase-1 and gasdermin D (GSDMD) signaling. Deletion of the mouse Rcn1 gene inhibits the viability of mouse AML cell lines but not the hematopoiesis of mouse bone marrow. In addition, RCN1 downregulation in human AML cells significantly inhibited tumor growth in the NSG mouse xenograft model. Taken together, our results suggest that RCN1 may be a potential target for AML therapy.

摘要

网钙结合蛋白 1(Reticulocalbin-1,RCN1)在多种肿瘤中异常高表达,包括急性髓系白血病(AML),但其对 AML 的影响尚不清楚。本研究表明,RCN1 敲低显著抑制 AML 患者骨髓单个核细胞(bone marrow mononuclear cells,BMMNC)的活力,但不影响健康供体粒细胞集落刺激因子(granulocyte colony-stimulating factor,G-CSF)动员外周血干细胞(peripheral blood stem cells,PBSC)的活力。RCN1 下调也降低了 AML 细胞系的活力。进一步研究表明,RCN1 敲低上调 I 型干扰素(type I interferon,IFN-1)表达,并通过半胱氨酸天冬氨酸蛋白酶-1(caspase-1)和 Gasdermin D(GSDMD)信号促进 AML 细胞焦亡。敲除小鼠 Rcn1 基因抑制小鼠 AML 细胞系的活力,但不抑制小鼠骨髓造血。此外,人 AML 细胞中 RCN1 的下调显著抑制了 NSG 小鼠异种移植模型中的肿瘤生长。综上所述,我们的研究结果表明,RCN1 可能是 AML 治疗的潜在靶点。

https://cdn.ncbi.nlm.nih.gov/pmc/blobs/09bb/10701779/b44395c807af/MOL2-17-2584-g001.jpg

文献AI研究员

20分钟写一篇综述,助力文献阅读效率提升50倍。

立即体验

用中文搜PubMed

大模型驱动的PubMed中文搜索引擎

马上搜索

文档翻译

学术文献翻译模型,支持多种主流文档格式。

立即体验