Suppr超能文献

抗蠕虫药物硝氯酚逆转了. 中介染色体介导的多粘菌素耐药性。

The antihelminth drug rafoxanide reverses chromosomal-mediated colistin-resistance in .

机构信息

Department of Pharmacology and Toxicology, College of Veterinary Medicine, Henan Agricultural University , Zhengzhou, China.

Key Laboratory of Zoonosis Prevention and Control of Guangdong Province, College of Veterinary Medicine, South China Agricultural University , Guangzhou, China.

出版信息

mSphere. 2023 Oct 24;8(5):e0023423. doi: 10.1128/msphere.00234-23. Epub 2023 Sep 25.

Abstract

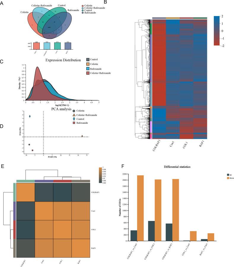
The emergence and rapid spread of multi-drug-resistant (MDR) bacteria pose a serious threat to global healthcare. Although the synergistic effect of rafoxanide and colistin was reported, little is known regarding the potential mechanism of this synergy, particularly against chromosomal-mediated colistin-resistant . In the present study, we elucidated the synergistic effect of rafoxanide and colistin against chromosomal-mediated colistin-resistant isolates from human (KP-9) and swine (KP-1) infections. Treatment with 1 mg/L rafoxanide overtly reversed the MIC max to 512-fold. Time-kill assays indicated that rafoxanide acted synergistically with colistin against the growth of KP-1 and KP-9. Mechanistically, we unexpectedly found that the combination destroys the inner-membrane integrity, and ATP synthesis was also quenched, albeit, not via FF-ATPase; thereby also inhibiting the activity of efflux pumps. Excessive production of reactive oxygen species (ROS) was also an underlying factor contributing to the bacterial-killing effect of the combination. Transcriptomic analysis unraveled overt heterogeneous expression as treated with both administrations compared with monotherapy. Functional analysis of these differentially expressed genes (DEGs) targeted to the plasma membrane and ATP-binding corroborated phenotypic screening results. These novel findings highlight the synergistic mechanism of rafoxanide in combination with colistin which effectively eradicates chromosomal-mediated colistin-resistant . IMPORTANCE The antimicrobial resistance of caused by the abuse of colistin has increased the difficulty of clinical treatment. A promising combination (i.e., rafoxanide+ colistin) has successfully rescued the antibacterial effect of colistin. However, we still failed to know the potential effect of this combination on chromosome-mediated . Through a series of experiments, as well as transcriptomic profiling, we confirmed that the MIC of colistin was reduced by rafoxanide by destroying the inner-membrane integrity, quenching ATP synthesis, inhibiting the activity of the efflux pump, and increasing the production of reactive oxygen species. In turn, the expression of relevant colistin resistance genes was down-regulated. Collectively, our study revealed rafoxanide as a promising colistin adjuvant against chromosome-mediated .

摘要

多药耐药(MDR)细菌的出现和迅速传播对全球医疗保健构成了严重威胁。虽然已经报道了拉福米定和黏菌素的协同作用,但对于这种协同作用的潜在机制知之甚少,特别是针对染色体介导的耐黏菌素的 。在本研究中,我们阐明了拉福米定和黏菌素对来自人类(KP-9)和猪(KP-1)感染的染色体介导的耐黏菌素 分离株的协同作用。用 1mg/L 拉福米定处理明显将 MICmax 逆转至 512 倍。时间杀伤试验表明,拉福米定与黏菌素联合作用可协同抑制 KP-1 和 KP-9 的生长。从机制上讲,我们出人意料地发现,该组合破坏了内膜完整性,并且尽管不是通过 FF-ATP 酶,也抑制了 ATP 合成,从而还抑制了外排泵的活性。活性氧(ROS)的过度产生也是组合杀菌作用的一个潜在因素。转录组分析揭示了与单一治疗相比,两种药物联合治疗时明显存在异质表达。针对质膜和 ATP 结合的这些差异表达基因(DEGs)的功能分析证实了表型筛选结果。这些新发现强调了拉福米定与黏菌素联合使用的协同作用机制,有效地消除了染色体介导的耐黏菌素 。重要性 由于黏菌素滥用导致的 引起的抗菌药物耐药性增加了临床治疗的难度。一种有前途的组合(即拉福米定+黏菌素)成功挽救了黏菌素的抗菌作用。然而,我们仍然不知道这种组合对染色体介导的 可能产生的影响。通过一系列 实验以及转录组分析,我们证实拉福米定通过破坏内膜完整性、抑制 ATP 合成、抑制外排泵的活性以及增加活性氧的产生来降低黏菌素的 MIC。反过来,相关的耐黏菌素抗性基因的表达下调。总的来说,我们的研究揭示了拉福米定作为一种有前途的黏菌素佐剂,可用于治疗染色体介导的 。

https://cdn.ncbi.nlm.nih.gov/pmc/blobs/70ac/10597454/e6fa264443b9/msphere.00234-23.f001.jpg

文献AI研究员

20分钟写一篇综述,助力文献阅读效率提升50倍。

立即体验

用中文搜PubMed

大模型驱动的PubMed中文搜索引擎

马上搜索

文档翻译

学术文献翻译模型,支持多种主流文档格式。

立即体验