Suppr超能文献

机械硬度通过Piezo1介导的精氨酸和脯氨酸代谢促进皮肤纤维化。

Mechanical stiffness promotes skin fibrosis through Piezo1-mediated arginine and proline metabolism.

作者信息

He Jiahao, Fang Bin, Shan Shengzhou, Li Qingfeng

机构信息

Department of Plastic and Reconstructive Surgery, Shanghai Ninth People's Hospital, Shanghai Jiao Tong University School of Medicine, 200011, Shanghai, China.

出版信息

Cell Death Discov. 2023 Sep 26;9(1):354. doi: 10.1038/s41420-023-01656-y.

Abstract

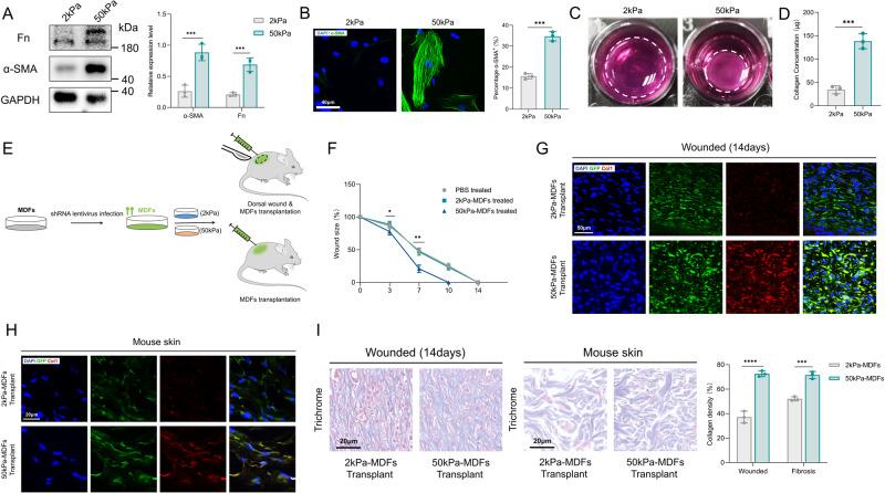
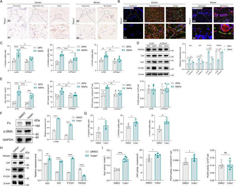
The increased mechanics of fibrotic skin tissue continuously regulate fibroblast functions such as survival and differentiation. Although all these processes consume metabolites, it is unclear whether and how cells adapt their metabolic activity to increased matrix stiffness. Here, we show that transferring mouse dermal fibroblasts from soft to stiff substrates causes an up-regulation of arginine and proline metabolism. Increased matrix stiffness stimulates the expression and activity of key metabolic enzymes, leading to the synthesis of L-proline, a major source of collagen. In addition, the novel mechanosensitive channel Piezo1 was identified as a key regulator of arginine and proline metabolism in fibroblasts under increased stiffness. Consistently, targeting Piezo1 to dermal fibroblasts in vivo effectively reduces fibrosis and arginine-proline metabolism in mouse skin. Therefore, mechanical stiffness is a critical environmental cue for fibroblast metabolism and skin fibrosis progression.

摘要

纤维化皮肤组织力学性能的增加持续调节成纤维细胞的功能,如存活和分化。尽管所有这些过程都会消耗代谢物,但尚不清楚细胞是否以及如何使其代谢活动适应增加的基质硬度。在这里,我们表明,将小鼠真皮成纤维细胞从柔软基质转移到坚硬基质会导致精氨酸和脯氨酸代谢上调。增加的基质硬度刺激关键代谢酶的表达和活性,导致L-脯氨酸的合成,L-脯氨酸是胶原蛋白的主要来源。此外,新型机械敏感通道Piezo1被确定为硬度增加时成纤维细胞中精氨酸和脯氨酸代谢的关键调节因子。一致地,在体内将Piezo1靶向真皮成纤维细胞可有效减少小鼠皮肤中的纤维化和精氨酸-脯氨酸代谢。因此,机械硬度是成纤维细胞代谢和皮肤纤维化进展的关键环境信号。

https://cdn.ncbi.nlm.nih.gov/pmc/blobs/6d14/10522626/6f2c660d5a69/41420_2023_1656_Fig1_HTML.jpg

文献AI研究员

20分钟写一篇综述,助力文献阅读效率提升50倍。

立即体验

用中文搜PubMed

大模型驱动的PubMed中文搜索引擎

马上搜索

文档翻译

学术文献翻译模型,支持多种主流文档格式。

立即体验