Suppr超能文献

鉴定肺动脉高压的免疫相关特征和潜在治疗靶点。

Identification of immune-associated signatures and potential therapeutic targets for pulmonary arterial hypertension.

机构信息

Department of Pharmacy, Peking University First Hospital, Beijing, China.

Institute of Clinical Pharmacology, Peking University First Hospital, Beijing, China.

出版信息

J Cell Mol Med. 2023 Dec;27(23):3864-3877. doi: 10.1111/jcmm.17962. Epub 2023 Sep 27.

Abstract

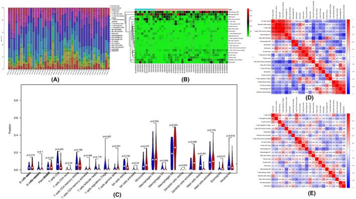
Pulmonary arterial hypertension (PAH) comprises a heterogeneous group of diseases with diverse aetiologies. It is characterized by increased pulmonary arterial pressure and right ventricular (RV) failure without specific drugs for treatment. Emerging evidence suggests that inflammation and autoimmune disorders are common features across all PAH phenotypes. This provides a novel idea to explore the characteristics of immunological disorders in PAH and identify immune-related genes or biomarkers for specific anti-remodelling regimens. In this study, we integrated three gene expression profiles and performed Gene Ontology (GO) and KEGG pathway analysis. CIBERSORT was utilized to estimate the abundance of tissue-infiltrating immune cells in PAH. The PPI network and machine learning were constructed to identify immune-related hub genes and then evaluate the relationship between hub genes and differential immune cells using ImmucellAI. Additionally, we implemented molecular docking to screen potential small-molecule compounds based on the obtained genes. Our findings demonstrated the density and distribution of infiltrating CD4 T cells in PAH and identified four immune-related genes (ROCK2, ATHL1, HSP90AA1 and ACTR2) as potential targets. We also listed 20 promising molecules, including TDI01953, pemetrexed acid and radotinib, for PAH treatment. These results provide a promising avenue for further research into immunological disorders in PAH and potential novel therapeutic targets.

摘要

肺动脉高压(PAH)包含一组具有不同病因的异质性疾病。其特征是肺动脉压升高和右心室(RV)衰竭,尚无特异性治疗药物。新出现的证据表明,炎症和自身免疫性疾病是所有 PAH 表型的共同特征。这为探索 PAH 免疫失调的特征以及识别免疫相关基因或生物标志物以用于特定的抗重塑治疗方案提供了新的思路。在这项研究中,我们整合了三个基因表达谱,并进行了基因本体(GO)和京都基因与基因组百科全书(KEGG)通路分析。利用 CIBERSORT 估计 PAH 中组织浸润免疫细胞的丰度。构建 PPI 网络和机器学习以识别免疫相关枢纽基因,然后使用 ImmucellAI 评估枢纽基因与差异免疫细胞之间的关系。此外,我们还实施了分子对接,以根据获得的基因筛选潜在的小分子化合物。我们的研究结果表明,PAH 中浸润性 CD4 T 细胞的密度和分布,并确定了四个免疫相关基因(ROCK2、ATHL1、HSP90AA1 和 ACTR2)作为潜在的治疗靶点。我们还列出了 20 种有前途的分子,包括 TDI01953、培美曲塞酸和雷多替尼,用于治疗 PAH。这些结果为进一步研究 PAH 中的免疫失调和潜在的新型治疗靶点提供了有希望的途径。

https://cdn.ncbi.nlm.nih.gov/pmc/blobs/2365/10718157/e06c3cefff3f/JCMM-27-3864-g005.jpg

文献AI研究员

20分钟写一篇综述,助力文献阅读效率提升50倍。

立即体验

用中文搜PubMed

大模型驱动的PubMed中文搜索引擎

马上搜索

文档翻译

学术文献翻译模型,支持多种主流文档格式。

立即体验