Suppr超能文献

暴露于飓风玛丽亚下的婴儿的肠道微生物组多样性降低,代谢能力改变。

Infants exposed to Hurricane Maria have gut microbiomes with reduced diversity and altered metabolic capacity.

机构信息

Department of Medicine, Division of Allergy and Immunology, Washington University School of Medicine in St. Louis , St. Louis, Missouri, USA.

Department of Pediatrics, Yale University School of Medicine , New Haven, Connecticut, USA.

出版信息

mSphere. 2023 Oct 24;8(5):e0013423. doi: 10.1128/msphere.00134-23. Epub 2023 Sep 27.

Abstract

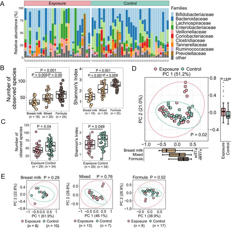
The gut microbiome is a potentially important mechanism that links prenatal disaster exposures with increased disease risks. However, whether prenatal disaster exposures are associated with alterations in the infant's gut microbiome remains unknown. We established a birth cohort study named Hurricane as the Origin of Later Alterations in Microbiome (HOLA) after Hurricane Maria struck Puerto Rico in 2017. We enrolled vaginally born Latino term infants aged 2 to 6 months, including = 29 infants who were exposed to Hurricane Maria in Puerto Rico and = 34 infants who were conceived at least 5 months after the hurricane as controls. Shotgun metagenomic sequencing was performed on infant stool swabs. Infants exposed to Hurricane Maria had a reduced diversity in their gut microbiome compared to the control infants, which was mainly seen in the exclusively formula-fed group ( = 0.02). Four bacterial species, including , , , and , were depleted in the exposure group compared to the control group. Compositional differences in the microbial community and metabolic genes between the exposure and control groups were significant, which were driven by the formula feeding group ( = 0.02 for the microbial community and = 0.008 for the metabolic genes). Metabolic modules involved in carbohydrate metabolism were reduced in the exposure group. Prenatal maternal exposure to Hurricane Maria was associated with a reduced gut commensal and an altered microbial composition and metabolic potential in the offspring's gut. Breastfeeding can adjust the composition of the gut microbiomes of exposed infants. IMPORTANCE Climate change is a serious issue that is affecting human health. With more frequent and intense weather disasters due to climate change, there is an urgent need to evaluate and understand the impacts of prenatal disaster exposures on the offspring. The prenatal stage is a particularly vulnerable stage for disease origination. However, the impact of prenatal weather disaster exposures on the offspring's gut microbiome has not been evaluated. Our HOLA study starts to fill this knowledge gap and provides novel insights into the microbiome as a mechanism that links prenatal disaster exposures with elevated disease risks. Our major finding that reduced microbial diversity and altered metabolic capacity are associated with prenatal hurricane exposures warrants further studies to evaluate the impact of weather disasters on the unborn.

摘要

肠道微生物组是一个潜在的重要机制,它将产前灾难暴露与增加的疾病风险联系起来。然而,产前灾难暴露是否与婴儿肠道微生物组的改变有关仍不清楚。我们建立了一个名为“飓风作为肠道微生物组后期改变起源(HOLA)”的出生队列研究,该研究是在 2017 年飓风玛丽亚袭击波多黎各之后进行的。我们招募了阴道分娩的拉丁裔足月婴儿,年龄在 2 至 6 个月之间,包括 29 名在波多黎各暴露于飓风玛丽亚的婴儿和 34 名在飓风后至少 5 个月受孕的婴儿作为对照组。对婴儿粪便拭子进行了 shotgun 宏基因组测序。与对照组婴儿相比,暴露于飓风玛丽亚的婴儿肠道微生物组的多样性降低,这种情况主要出现在完全配方奶喂养的婴儿中( = 0.02)。与对照组相比,暴露组中四种细菌物种,包括 、 、 和 ,减少了。暴露组和对照组之间微生物群落和代谢基因的组成差异显著,这是由配方喂养组驱动的(微生物群落为 = 0.02,代谢基因为 = 0.008)。暴露组中参与碳水化合物代谢的代谢模块减少。产前母亲暴露于飓风玛丽亚与后代肠道中肠道共生菌减少以及微生物组成和代谢潜力改变有关。母乳喂养可以调节暴露婴儿肠道微生物组的组成。

重要性

气候变化是一个严重影响人类健康的问题。由于气候变化导致的天气灾害更加频繁和剧烈,迫切需要评估和了解产前灾难暴露对后代的影响。产前阶段是疾病起源的一个特别脆弱的阶段。然而,产前天气灾害暴露对后代肠道微生物组的影响尚未得到评估。我们的 HOLA 研究开始填补这一知识空白,并为肠道微生物组作为将产前灾难暴露与升高的疾病风险联系起来的机制提供了新的见解。我们的主要发现,即微生物多样性降低和代谢能力改变与产前飓风暴露有关,这需要进一步的研究来评估天气灾害对未出生婴儿的影响。

https://cdn.ncbi.nlm.nih.gov/pmc/blobs/5059/10597457/1e5e02cbb6f5/msphere.00134-23.f001.jpg

文献AI研究员

20分钟写一篇综述,助力文献阅读效率提升50倍。

立即体验

用中文搜PubMed

大模型驱动的PubMed中文搜索引擎

马上搜索

文档翻译

学术文献翻译模型,支持多种主流文档格式。

立即体验