Suppr超能文献

分子分辨率下的小鼠中枢神经系统空间图谱。

Spatial atlas of the mouse central nervous system at molecular resolution.

机构信息

Broad Institute of MIT and Harvard, Cambridge, MA, USA.

Department of Chemistry, Massachusetts Institute of Technology, Cambridge, MA, USA.

出版信息

Nature. 2023 Oct;622(7983):552-561. doi: 10.1038/s41586-023-06569-5. Epub 2023 Sep 27.

Abstract

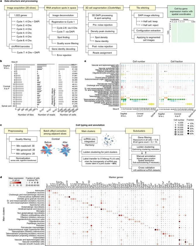
Spatially charting molecular cell types at single-cell resolution across the 3D volume is critical for illustrating the molecular basis of brain anatomy and functions. Single-cell RNA sequencing has profiled molecular cell types in the mouse brain, but cannot capture their spatial organization. Here we used an in situ sequencing method, STARmap PLUS, to profile 1,022 genes in 3D at a voxel size of 194 × 194 × 345 nm, mapping 1.09 million high-quality cells across the adult mouse brain and spinal cord. We developed computational pipelines to segment, cluster and annotate 230 molecular cell types by single-cell gene expression and 106 molecular tissue regions by spatial niche gene expression. Joint analysis of molecular cell types and molecular tissue regions enabled a systematic molecular spatial cell-type nomenclature and identification of tissue architectures that were undefined in established brain anatomy. To create a transcriptome-wide spatial atlas, we integrated STARmap PLUS measurements with a published single-cell RNA-sequencing atlas, imputing single-cell expression profiles of 11,844 genes. Finally, we delineated viral tropisms of a brain-wide transgene delivery tool, AAV-PHP.eB. Together, this annotated dataset provides a single-cell resource that integrates the molecular spatial atlas, brain anatomy and the accessibility to genetic manipulation of the mammalian central nervous system.

摘要

在三维体积中以单细胞分辨率绘制分子细胞类型的空间图谱对于阐明大脑解剖结构和功能的分子基础至关重要。单细胞 RNA 测序已经对小鼠大脑中的分子细胞类型进行了分析,但无法捕捉它们的空间组织。在这里,我们使用了一种原位测序方法 STARmap PLUS,以 194×194×345nm 的体素大小在 3D 中对 1022 个基因进行了分析,绘制了成年小鼠大脑和脊髓中 109 万个高质量细胞。我们开发了计算管道,通过单细胞基因表达对 230 种分子细胞类型进行分割、聚类和注释,并通过空间小生境基因表达对 106 种分子组织区域进行注释。分子细胞类型和分子组织区域的联合分析使我们能够对系统的分子空间细胞类型命名法进行定义,并鉴定出在既定的大脑解剖结构中未定义的组织结构。为了创建一个全转录组空间图谱,我们将 STARmap PLUS 测量结果与已发表的单细胞 RNA-seq 图谱进行了整合,推断出了 11844 个基因的单细胞表达谱。最后,我们描绘了一种脑内转导工具 AAV-PHP.eB 的病毒趋向性。总之,这个注释数据集提供了一个单细胞资源,整合了分子空间图谱、大脑解剖结构以及对哺乳动物中枢神经系统进行遗传操作的可及性。

https://cdn.ncbi.nlm.nih.gov/pmc/blobs/6e83/10709140/cf8de212e287/41586_2023_6569_Fig1_HTML.jpg

文献AI研究员

20分钟写一篇综述,助力文献阅读效率提升50倍。

立即体验

用中文搜PubMed

大模型驱动的PubMed中文搜索引擎

马上搜索

文档翻译

学术文献翻译模型,支持多种主流文档格式。

立即体验